Запчасти Komatsu D375A-2 МЕХ-М ОТБОРА МОЩНОСТИ (/) ГТР CONVERTOR¤ ТРАНСМИССИЯ¤ РУЛЕВ. УПРАВЛЕНИЕ И КОНЕЧНАЯ ПЕРЕДАЧА

Схема запчастей Komatsu D375A-2 - МЕХ-М ОТБОРА МОЩНОСТИ (/) ГТР CONVERTOR¤ ТРАНСМИССИЯ¤ РУЛЕВ. УПРАВЛЕНИЕ И КОНЕЧНАЯ ПЕРЕДАЧА
FIT
1:1
100%

Артикул

Название

Примечание

Количество

|$0

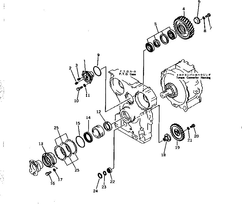
711-67-00015

TORQUE CONVERTER A. (TCS51-2D)

SN: 16001-UP

1шт.

|$$2

THIS ASSEMBLY CONSISTS OF ALL PARTS SHOWN IN FIGS.2311 TO 2363.

-1шт.

|$2

711-60-00220

SHAFT ASS'Y

SN: 16001-UP

1шт.

1

0

SHAFT

SN: 16001-UP

1шт.

2

711-21-13850

NOZZLE,(D=1.6MM)

SN: 16001-UP

1шт.

3

07043-00211

PLUG

SN: 16001-UP

2шт.

4

711-60-14210

GEAR

SN: 16001-UP

1шт.

5

569-13-14460

BEARING,ROLLER

SN: 16001-UP

1шт.

6

711-60-14250

PLATE

SN: 16001-UP

1шт.

7

01010-61235

BOLT

SN: 16001-UP

1шт.

8

01643-31232

WASHER

SN: 16001-UP

1шт.

9

07000-05150

O-RING (KIT)

SN: 16001-UP

1шт.

10

01010-51235

BOLT

SN: 16001-UP

4шт.

11

01643-31232

WASHER

SN: 16001-UP

4шт.

12

711-66-13140

SLEEVE

SN: 16001-UP

1шт.

13

711-67-13370

RETAINER

SN: 16001-UP

1шт.

14

07012-10125

SEAL,DUST (KIT)

SN: 16001-UP

1шт.

15

07000-05175

O-RING (KIT)

SN: 16001-UP

1шт.

16

01010-51035

BOLT

SN: 16001-UP

6шт.

17

01643-31032

WASHER

SN: 16001-UP

6шт.

18

711-60-14540

BOSS

SN: 16001-UP

1шт.

19

711-60-14510

GEAR

SN: 16001-UP

1шт.

20

01010-61025

BOLT

SN: 16001-UP

4шт.

21

01643-31032

WASHER

SN: 16001-UP

4шт.

22

06030-05207

BEARING,BALL

SN: 16001-UP

1шт.

23

04064-03515

RING,SNAP

SN: 16001-UP

1шт.

24

04065-07225

RING,SNAP

SN: 16001-UP

1шт.

25

711-66-14270

SHIM, 0.15MM (KIT)

SN: 16001-UP

6шт.

25

711-66-14280

SHIM, 0.2MM (KIT)

SN: 16001-UP

6шт.

25

711-66-14290

SHIM, 0.5MM (KIT)

SN: 16001-UP

4шт.

Выбрано товаров: 30