Запчасти Komatsu D375A-5 СИЛОВАЯ ПЕРЕДАЧА (/)¤ БАК (МОРОЗОУСТОЙЧИВ. СПЕЦ-Я (A) СПЕЦ-Я.) СИЛОВАЯ ПЕРЕДАЧА И КОНЕЧНАЯ ПЕРЕДАЧА

Схема запчастей Komatsu D375A-5 - СИЛОВАЯ ПЕРЕДАЧА (/)¤ БАК (МОРОЗОУСТОЙЧИВ. СПЕЦ-Я (A) СПЕЦ-Я.) СИЛОВАЯ ПЕРЕДАЧА И КОНЕЧНАЯ ПЕРЕДАЧА
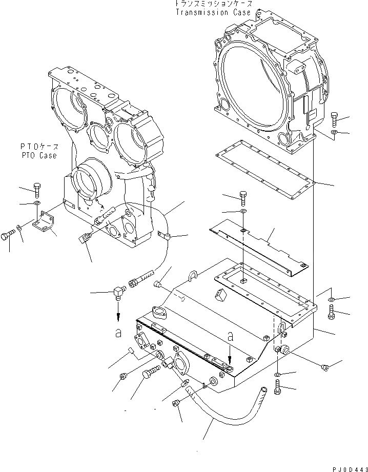
1
1A
1A
1A
1A
2
3
4
5
6
7
8
9
10
11
12
13
14
15
16
17
17
18
18
19
20
20
21
FIT
1:1
100%

Артикул

Название

Примечание

Количество

|1

195-00-00560

POWER TRAIN ASS'Y,W/H

SN: 18001-UP

1шт.

|$$2

THIS ASSEMBLY CONSISTS OF ALL PARTS SHOWN IN FIGS.F2300-51A0 TO F2300-60A0.

-1шт.

1

195-49-41310

TANK

SN: 18001-UP

1шт.

1A

02720-11616

PLUG

SN: 18001-UP

4шт.

2

195-49-31480

PLATE

SN: 18001-UP

1шт.

3

01010-81020

BOLT

SN: 18001-UP

4шт.

4

01643-31032

WASHER

SN: 18001-UP

4шт.

5

195-49-31280

VALVE

SN: 18001-UP

1шт.

6

04020-00514

PIN,DOWEL

SN: 18001-UP

1шт.

7

07260-32680

HOSE

SN: 18001-UP

1шт.

8

07281-00419

CLAMP

SN: 18001-UP

1шт.

9

17M-22-25141

GASKET

SN: 18001-UP

1шт.

10

01010-81235

BOLT

SN: 18001-UP

8шт.

11

01643-31232

WASHER

SN: 18001-UP

8шт.

12

01010-81250

BOLT

SN: 18001-UP

7шт.

13

01643-31232

WASHER

SN: 18001-UP

7шт.

14

01010-81250

BOLT

SN: 18001-UP

4шт.

15

01643-31232

WASHER

SN: 18001-UP

4шт.

16

195-49-31270

BRACKET

SN: 18001-UP

2шт.

17

01010-81230

BOLT

SN: 18001-UP

8шт.

18

01643-31232

WASHER

SN: 18001-UP

8шт.

19

07102-20608

HOSE

SN: 18001-UP

1шт.

20

578-41-17120

ELBOW

SN: 18001-UP

2шт.

21

195-49-31470

CLIP

SN: 18001-UP

1шт.

Выбрано товаров: 24