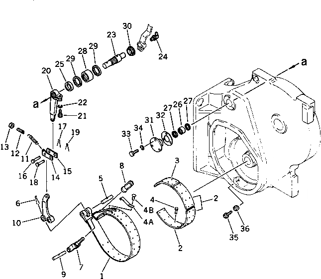
Запчасти Komatsu D40AM-3 ТОРМОЗ. РАБОЧЕЕ ОБОРУДОВАНИЕ

Схема запчастей Komatsu D40AM-3 - ТОРМОЗ. РАБОЧЕЕ ОБОРУДОВАНИЕ
FIT
1:1
100%

Артикул

Название

Примечание

Количество

|$0

124-960-0060

BRAKE BAND ASS'Y

SN: 6001-UP

1шт.

1

0

BAND

SN: 6001-UP

1шт.

2

124-960-2780

LINING

SN: 6001-UP

3шт.

3

124-960-2790

LINING

SN: 6001-UP

1шт.

4

04412-00512

RIVET

SN: 6001-UP

32шт.

5

124-960-2630

PIN

SN: 6001-UP

1шт.

6

04050-13040

PIN,COTTER

SN: 6001-UP

1шт.

7

101-33-11310

BOLT

SN: 6001-UP

1шт.

8

124-960-2610

NUT

SN: 6001-UP

1шт.

9

124-960-2640

PIN

SN: 6001-UP

1шт.

10

124-960-2620

LEVER

SN: 6001-UP

1шт.

11

100-33-13190

SPRING

SN: 6001-UP

1шт.

12

130-961-2160

BOLT

SN: 6001-UP

1шт.

13

01582-01008

NUT

SN: 6001-UP

1шт.

14

130-Y61-1340

PLATE

SN: 6001-UP

1шт.

15

130-Y61-1350

PLATE

SN: 6001-UP

1шт.

16

04205-11228

PIN

SN: 6001-UP

1шт.

17

04050-03020

PIN,COTTER

SN: 6001-UP

1шт.

18

04205-11028

PIN

SN: 6001-UP

1шт.

19

04050-03015

PIN,COTTER

SN: 6001-UP

1шт.

20

130-961-2152

LEVER

SN: 6001-UP

1шт.

21

01010-31040

BOLT

SN: 6001-UP

1шт.

22

01602-01030

WASHER,SPRING

SN: 6001-UP

1шт.

23

130-961-2161

SHAFT

SN: 6001-UP

1шт.

24

07020-00900

FITTING,GREASE

SN: 6001-UP

1шт.

25

130-961-2170

COLLAR

SN: 6001-UP

1шт.

26

06120-02520

BEARING,NEEDLE

SN: 6001-UP

1шт.

27

06122-02504

SEAL,BEARING

SN: 6001-UP

2шт.

28

06120-03520

BEARING,NEEDLE

SN: 6001-UP

1шт.

29

06122-03504

SEAL,BEARING

SN: 6001-UP

2шт.

30

130-961-2180

COLLAR

SN: 6001-UP

1шт.

31

130-961-2280

CAGE

SN: 6001-UP

1шт.

32

130-961-2290

GASKET

SN: 6001-UP

1шт.

33

01010-31025

BOLT

SN: 6001-UP

3шт.

34

01602-01030

WASHER,SPRING

SN: 6001-UP

3шт.

35

130-961-2270

BOLT

SN: 6001-UP

1шт.

36

01583-01006

NUT

SN: 6001-UP

1шт.

Выбрано товаров: 37