Запчасти Komatsu D40AM-3 ЛЕБЕДКА КОРПУС РАБОЧЕЕ ОБОРУДОВАНИЕ

Схема запчастей Komatsu D40AM-3 - ЛЕБЕДКА КОРПУС РАБОЧЕЕ ОБОРУДОВАНИЕ
FIT
1:1
100%

Артикул

Название

Примечание

Количество

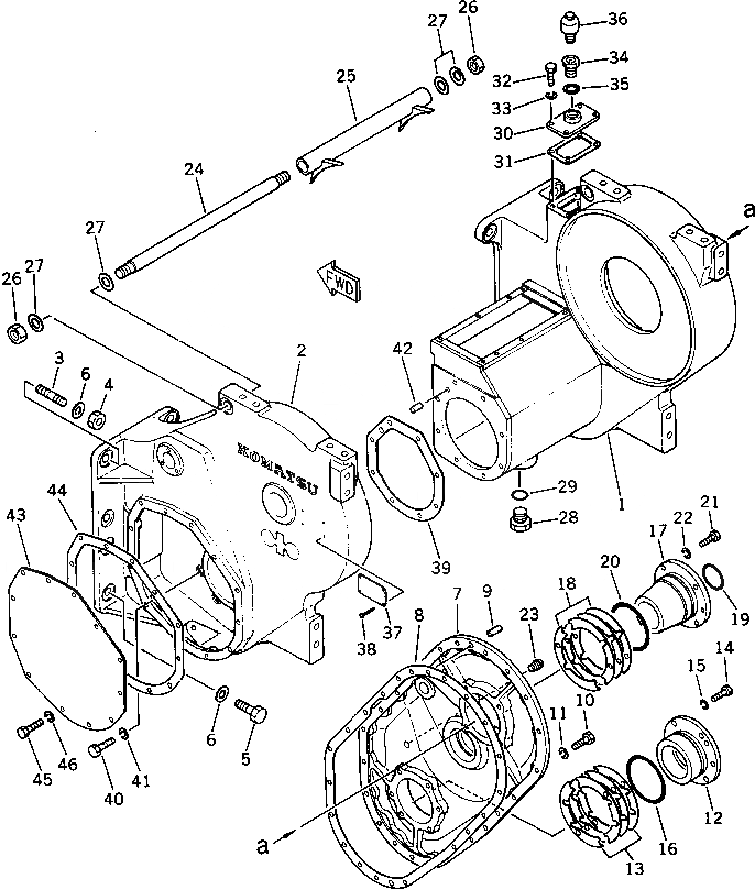
1

130-Y61-1211

CASE

SN: 6001-UP

1шт.

2

130-Y61-1221

CASE

SN: 6001-UP

1шт.

3

01124-52455

STUD

SN: 6001-UP

4шт.

4

01580-02419

NUT

SN: 6001-UP

4шт.

5

01010-32455

BOLT

SN: 6001-UP

6шт.

6

01643-32460

WASHER

SN: 6001-UP

10шт.

7

130-Y61-1240

COVER

SN: 6001-UP

1шт.

8

130-Y61-1250

GASKET

SN: 6001-UP

1шт.

9

04020-01434

PIN,DOWEL

SN: 6001-UP

2шт.

10

01010-31230

BOLT

SN: 6001-UP

21шт.

11

01602-01236

WASHER,SPRING

SN: 6001-UP

21шт.

12

130-Y61-1150

COVER

SN: 6001-UP

1шт.

13

130-Y61-0010

SHIM ASS'Y

SN: 6001-UP

1шт.

|13

0

SHIM¤ 0.1MM

SN: 6001-UP

4шт.

|13

0

SHIM¤ 0.2MM

SN: 6001-UP

8шт.

|13

0

SHIM¤ 1.0MM

SN: 6001-UP

4шт.

14

01010-31230

BOLT

SN: 6001-UP

6шт.

15

01602-01236

WASHER,SPRING

SN: 6001-UP

6шт.

16

07000-05110

O-RING

SN: 6001-UP

1шт.

17

124-960-2420

COVER

SN: 6001-UP

1шт.

18

124-960-0530

SHIM ASS'Y

SN: 6001-UP

1шт.

|18

0

SHIM¤ 1.0MM

SN: 6001-UP

4шт.

|18

0

SHIM¤ 0.2MM

SN: 6001-UP

4шт.

|18

0

SHIM¤ 0.3MM

SN: 6001-UP

6шт.

19

07000-02075

O-RING

SN: 6001-UP

1шт.

20

07000-02115

O-RING

SN: 6001-UP

1шт.

21

01010-31235

BOLT

SN: 6001-UP

4шт.

22

01602-01236

WASHER,SPRING

SN: 6001-UP

4шт.

23

07042-20415

PLUG

SN: 6001-UP

1шт.

24

124-960-2480

ROD

SN: 6001-UP

1шт.

25

124-960-2470

COLLAR

SN: 6001-UP

1шт.

26

01580-02419

NUT

SN: 6001-UP

2шт.

27

195-43-12370

WASHER

SN: 6001-UP

4шт.

28

07044-13620

PLUG

SN: 6001-UP

1шт.

29

07002-13634

O-RING

SN: 6001-UP

1шт.

30

124-960-2510

COVER

SN: 6001-UP

1шт.

31

124-960-2520

GASKET

SN: 6001-UP

1шт.

32

01010-31025

BOLT

SN: 6001-UP

4шт.

33

01602-01030

WASHER,SPRING

SN: 6001-UP

4шт.

34

130-Y61-1360

NIPPLE

SN: 6001-UP

1шт.

35

07005-03016

GASKET

SN: 6001-UP

1шт.

36

07030-00252

BREATHER

SN: 6001-UP

1шт.

37

09601-00835

PLATE¤ NAME

SN: 6001-UP

1шт.

38

04418-03060

SCREW

SN: 6001-UP

4шт.

39

130-Y61-1270

GASKET

SN: 6001-UP

1шт.

40

01010-31230

BOLT

SN: 6001-UP

8шт.

41

01602-01236

WASHER,SPRING

SN: 6001-UP

8шт.

42

04020-01434

PIN

SN: 6001-UP

1шт.

43

130-961-2131

COVER

SN: 6001-UP

1шт.

44

130-961-2141

GASKET

SN: 6001-UP

1шт.

45

01010-31020

BOLT

SN: 6001-UP

12шт.

46

01602-01030

WASHER,SPRING

SN: 6001-UP

12шт.

Выбрано товаров: 52