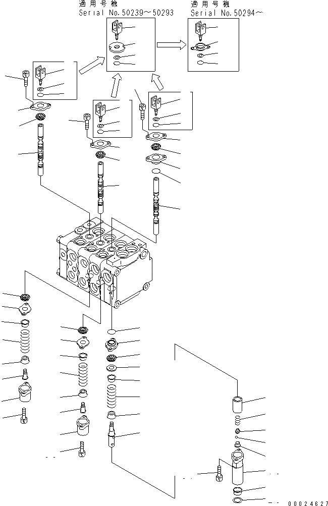
Запчасти Komatsu D41P-6K УПРАВЛЯЮЩ. КЛАПАН (3-Х СЕКЦИОНН.) (/) ОСНОВН. КОМПОНЕНТЫ И РЕМКОМПЛЕКТЫ

Схема запчастей Komatsu D41P-6K - УПРАВЛЯЮЩ. КЛАПАН (3-Х СЕКЦИОНН.) (/) ОСНОВН. КОМПОНЕНТЫ И РЕМКОМПЛЕКТЫ
1
2
3
4
4
4
4
4
5
5
5
5
5
6
6
6
6
6
6A
6A
7
7
7
7
7
7
8
8
8
9
9
10
10
10
10
10
11
11
12
13
13
14
15
15
16
17
18
19
20
21
22
23
24
25
26
27
28
29
30
30
30
30
31
32
FIT
1:1
100%

Артикул

Название

Примечание

Количество

|$4

723-23-10305

CONTROL VALVE

SN: 50294-UP

1шт.

|$5

723-23-10303

VALVE ASS'Y

SN: 50239-50293

1шт.

|$6

723-23-10302

VALVE ASS'Y

SN: 50044-50238

1шт.

|$7

723-23-10301

VALVE ASS'Y

SN: 50001-50043

1шт.

|$$5

THESE ASSEMBLIES CONSIST OF ALL PARTS SHOWN IN FIGS.Y1663-01A0 TO Y1663-04A0.

-1шт.

1

0

SPOOL

SN: 50044-UP

1шт.

1

0

SPOOL

SN: 50001-50043

1шт.

2

0

SPOOL

SN: 50044-UP

1шт.

2

0

SPOOL

SN: 50001-50043

1шт.

3

0

SPOOL

SN: 50044-UP

1шт.

3

0

SPOOL

SN: 50001-50043

1шт.

4

723-26-16180

PLUG

SN: 50294-UP

3шт.

4

723-26-15480

PLUG

SN: 50001-50293

3шт.

5

07000-11003

O-RING

SN: 50001-UP

3шт.

6

07001-01003

RING,BACK-UP

SN: 50001-UP

3шт.

6A

124-43-64160

PLATE

SN: 50294-UP

3шт.

6A

723-26-15880

SEAL

SN: 50239-50293

3шт.

7

709-25-11290

SEAL

SN: 50001-UP

6шт.

8

723-26-15820

PLATE

SN: 50001-UP

3шт.

9

723-26-15810

PLATE

SN: 50001-UP

2шт.

10

700-22-11291

RETAINER

SN: 50001-UP

5шт.

11

700-22-11321

PLUG

SN: 50001-UP

2шт.

12

700-22-11311

SPRING

SN: 50001-UP

1шт.

13

723-26-15420

CASE

SN: 50001-UP

2шт.

14

723-26-14450

SPRING

SN: 50001-UP

1шт.

15

700-80-61260

O-RING

SN: 50001-UP

2шт.

16

723-26-15410

CASE

SN: 50001-UP

1шт.

17

723-26-15770

PLATE

SN: 50001-UP

1шт.

18

723-26-15780

PLATE

SN: 50001-UP

1шт.

19

723-26-15790

PLATE

SN: 50001-UP

1шт.

20

700-22-11520

RETAINER

SN: 50001-UP

1шт.

21

700-22-11510

SPRING

SN: 50001-UP

1шт.

22

700-22-12250

PLUG

SN: 50001-UP

1шт.

23

700-22-12440

DETENT

SN: 50001-UP

1шт.

24

700-22-12480

GUIDE

SN: 50001-UP

1шт.

25

0

BALL

SN: 50001-UP

3шт.

26

723-26-14170

SPRING

SN: 50001-UP

1шт.

27

700-21-11210

PLUG

SN: 50001-UP

1шт.

28

700-22-12270

PLUG

SN: 50001-UP

1шт.

29

700-22-11610

RING,SNAP

SN: 50001-UP

1шт.

30

01252-60616

BOLT

SN: 50001-UP

8шт.

31

01252-60625

BOLT

SN: 50001-UP

2шт.

32

01252-60620

BOLT

SN: 50001-UP

2шт.

Выбрано товаров: 43