Запчасти Komatsu S4D105-3C СТАРТЕР ОХЛАЖД-Е И ЭЛЕКТРИКАS

Схема запчастей Komatsu S4D105-3C - СТАРТЕР ОХЛАЖД-Е И ЭЛЕКТРИКАS
FIT
1:1
100%

Артикул

Название

Примечание

Количество

|$0

600-813-2242

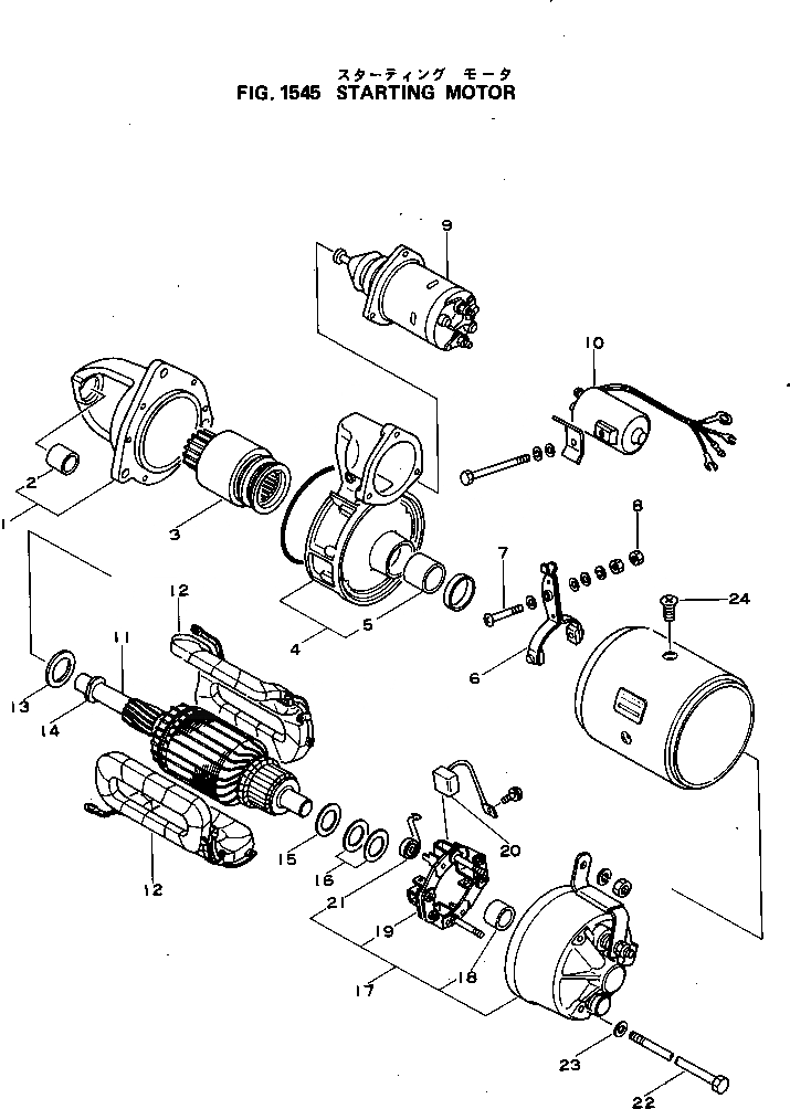
STARTING MOTOR A.

SN: 55500-UP

1шт.

|$1

0

STARTING MOTOR A.

SN: 45029-55499

1шт.

|$2

0

STARTING MOTOR A.

SN: 44579-45028

1шт.

1

KD1-21300-1960

FRONT BRACKET ASS'Y

SN: 44579-UP

1шт.

2

KD7-21351-0950

METAL

SN: 44579-UP

1шт.

3

KD1-21500-1610

CLUTCH ASS'Y,OVER RUNNING

SN: 44579-UP

1шт.

4

KD0-21600-1460

CENTER BRACKET A.

SN: 44579-UP

1шт.

5

KD7-21351-0960

METAL

SN: 44579-UP

1шт.

6

KD1-21320-0780

SHIFT LEVER ASS'Y

SN: 44579-UP

1шт.

7

KD1-21303-0300

PIN,LEVER

SN: 44579-UP

1шт.

8

KD1-09279-0080

NUT

SN: 44579-UP

1шт.

9

KD0-47100-3060

MAGNETIC SWITCH A.

SN: 55500-UP

1шт.

9

0

MAGNETIC SWITCH A.

SN: 45029-55499

1шт.

9

KD0-47100-2690

MAGNETIC SWITCH A.

SN: 44579-45028

1шт.

10

KD0-25000-5572

SWITCH ASS'Y

SN: 44579-UP

1шт.

11

KD1-21100-1190

ARMATURE ASS'Y

SN: 44579-UP

1шт.

12

KD7-21230-0080

FIELD COIL ASS'Y

SN: 44579-UP

1шт.

13

KD1-21941-0600

WASHER,INSULATE

SN: 44579-UP

1шт.

14

KD1-21181-0310

STOPPER,PINION

SN: 44579-UP

1шт.

15

KD1-21941-0580

WASHER,INSULATE

SN: 44579-UP

1шт.

16

KD1-21921-0980

WASHER

SN: 44579-UP

2шт.

17

KD7-21700-0190

REAR BRACKET ASS'Y

SN: 44579-UP

1шт.

18

KD7-21351-0950

METAL

SN: 44579-UP

1шт.

19

KD0-21750-1432

BRUSH HOLDER A.

SN: 55500-UP

1шт.

19

0

BRUSH HOLDER A.

SN: 44579-55499

1шт.

20

KD1-21740-0440

BRUSH

SN: 44579-UP

4шт.

21

KD1-21913-0240

SPRING,BRUSH

SN: 44579-UP

4шт.

22

KD0-21901-1670

BOLT

SN: 44579-UP

2шт.

23

KD1-31921-0020

WASHER

SN: 44579-UP

2шт.

24

KD1-0060-10182

SCREW

SN: 44579-UP

4шт.

25

KD7-09210-0140

SEAL KIT,(NOT SHOWN)

SN: 44579-UP

1шт.

25

KD7-09210-0270

SEAL ASS'Y,(NOT SHOWN)

SN: 44579-UP

1шт.

25

KD7-09210-0140

SEAL KIT,(NOT SHOWN)

SN: 44579-UP

1шт.

25

0

SEAL,OIL

SN: 44579-UP

1шт.

25

0

WASHER,SEAL

SN: 44579-UP

1шт.

25

0

WASHER,SEAL

SN: 44579-UP

2шт.

25

0

O-RING

SN: 44579-UP

2шт.

25

0

O-RING

SN: 44579-UP

1шт.

25

0

O-RING

SN: 44579-UP

1шт.

25

0

O-RING

SN: 44579-UP

1шт.

25

0

CAP

SN: 44579-UP

1шт.

25

0

CAP

SN: 44579-UP

1шт.

25

0

PACKING

SN: 44579-UP

1шт.

25

0

PACKING

SN: 44579-UP

1шт.

|$0

600-813-2242

STARTING MOTOR A.

SN: 55500-UP

1шт.

|$1

0

STARTING MOTOR A.

SN: 45029-55499

1шт.

|$2

0

STARTING MOTOR A.

SN: 44579-45028

1шт.

1

KD1-21300-1960

FRONT BRACKET ASS'Y

SN: 44579-UP

1шт.

2

KD7-21351-0950

METAL

SN: 44579-UP

1шт.

3

KD1-21500-1610

CLUTCH ASS'Y,OVER RUNNING

SN: 44579-UP

1шт.

4

KD0-21600-1460

CENTER BRACKET A.

SN: 44579-UP

1шт.

5

KD7-21351-0960

METAL

SN: 44579-UP

1шт.

6

KD1-21320-0780

SHIFT LEVER ASS'Y

SN: 44579-UP

1шт.

7

KD1-21303-0300

PIN,LEVER

SN: 44579-UP

1шт.

8

KD1-09279-0080

NUT

SN: 44579-UP

1шт.

9

KD0-47100-3060

MAGNETIC SWITCH A.

SN: 55500-UP

1шт.

9

0

MAGNETIC SWITCH A.

SN: 45029-55499

1шт.

9

KD0-47100-2690

MAGNETIC SWITCH A.

SN: 44579-45028

1шт.

10

KD0-25000-5572

SWITCH ASS'Y

SN: 44579-UP

1шт.

11

KD1-21100-1190

ARMATURE ASS'Y

SN: 44579-UP

1шт.

12

KD7-21230-0080

FIELD COIL ASS'Y

SN: 44579-UP

1шт.

13

KD1-21941-0600

WASHER,INSULATE

SN: 44579-UP

1шт.

14

KD1-21181-0310

STOPPER,PINION

SN: 44579-UP

1шт.

15

KD1-21941-0580

WASHER,INSULATE

SN: 44579-UP

1шт.

16

KD1-21921-0980

WASHER

SN: 44579-UP

2шт.

17

KD7-21700-0190

REAR BRACKET ASS'Y

SN: 44579-UP

1шт.

18

KD7-21351-0950

METAL

SN: 44579-UP

1шт.

19

KD0-21750-1432

BRUSH HOLDER A.

SN: 55500-UP

1шт.

19

0

BRUSH HOLDER A.

SN: 44579-55499

1шт.

20

KD1-21740-0440

BRUSH

SN: 44579-UP

4шт.

21

KD1-21913-0240

SPRING,BRUSH

SN: 44579-UP

4шт.

22

KD0-21901-1670

BOLT

SN: 44579-UP

2шт.

23

KD1-31921-0020

WASHER

SN: 44579-UP

2шт.

24

KD1-0060-10182

SCREW

SN: 44579-UP

4шт.

25

KD7-09210-0140

SEAL KIT,(NOT SHOWN)

SN: 44579-UP

1шт.

25

KD7-09210-0270

SEAL ASS'Y,(NOT SHOWN)

SN: 44579-UP

1шт.

25

KD7-09210-0140

SEAL KIT,(NOT SHOWN)

SN: 44579-UP

1шт.

25

0

SEAL,OIL

SN: 44579-UP

1шт.

25

0

WASHER,SEAL

SN: 44579-UP

1шт.

25

0

WASHER,SEAL

SN: 44579-UP

2шт.

25

0

O-RING

SN: 44579-UP

2шт.

25

0

O-RING

SN: 44579-UP

1шт.

25

0

O-RING

SN: 44579-UP

1шт.

25

0

O-RING

SN: 44579-UP

1шт.

25

0

CAP

SN: 44579-UP

1шт.

25

0

CAP

SN: 44579-UP

1шт.

25

0

PACKING

SN: 44579-UP

1шт.

25

0

PACKING

SN: 44579-UP

1шт.

Выбрано товаров: 88