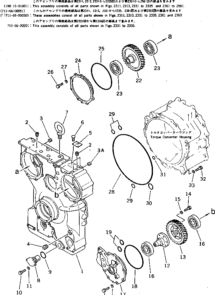
Запчасти Komatsu D475A-1 МЕХ-М ОТБОРА МОЩНОСТИ (/) (С БЛОКИР.-UP) ГИДРОТРАНСФОРМАТОР И ТРАНСМИССИЯ

Схема запчастей Komatsu D475A-1 - МЕХ-М ОТБОРА МОЩНОСТИ (/) (С БЛОКИР.-UP) ГИДРОТРАНСФОРМАТОР И ТРАНСМИССИЯ
FIT
1:1
100%

Артикул

Название

Примечание

Количество

|$0

198-15-01001

TORQFLOW ASS'Y

SN: 10001-(1019)

1шт.

|$1

711-66-00052

TORQUE CONVERTER A. (TCS52-1C)

SN: (1025)-UP

1шт.

|$2

0

TORQUE CONVERTER A. (TCS52-1B)

SN: (1020)-(1024)

1шт.

|$3

0

TORQUE CONVERTER A. (TCS52-1B)

SN: 10001-(1019)

1шт.

|$4

711-66-00201

PTO ASS'Y

SN: 10001-(1019)

1шт.

|$5

711-66-00222

HOUSING ASS'Y

SN: (1020)-UP

1шт.

|$6

0

HOUSING ASS'Y

SN: 10001-(1019)

1шт.

1

0

HOUSING

SN: 10001-UP

1шт.

2

07043-00108

PLUG

SN: 10001-UP

4шт.

3

711-21-13850

NOZZLE,(D=1.6MM)

SN: 10001-UP

2шт.

3A

711-21-23851

PLUG

SN: (1020)-UP

1шт.

3A

711-21-23850

PLUG

SN: 10001-(1019)

1шт.

4

07042-00617

PLUG

SN: 10001-UP

1шт.

5

09607-05080

PLATE, NAME,NAME (LIMITED SUPPLY)

SN: 10001-UP

1шт.

6

04418-03060

SCREW

SN: (1020)-UP

4шт.

6

0

SCREW

SN: 10001-(1019)

4шт.

7

04530-14225

BOLT,EYE

SN: (1020)-UP

1шт.

7

0

BOLT

SN: 10001-(1019)

1шт.

8

711-60-13400

FILTER

SN: 10001-UP

1шт.

9

07000-62070

O-RING

SN: 10001-UP

1шт.

10

01010-51225

BOLT

SN: 10001-UP

2шт.

11

01602-21236

WASHER,SPRING

SN: 10001-UP

2шт.

12

711-60-14440

BOSS

SN: 10001-UP

1шт.

13

711-62-14410

GEAR

SN: 10001-UP

1шт.

14

01010-61235

BOLT

SN: 10001-UP

6шт.

15

01643-31232

WASHER

SN: 10001-UP

6шт.

16

06030-06313

BEARING,BALL

SN: 10001-UP

2шт.

17

711-60-14350

COVER

SN: 10001-UP

1шт.

18

07000-05270

O-RING

SN: (1020)-UP

1шт.

18

0

O-RING

SN: 10001-(1019)

1шт.

19

07000-62055

O-RING

SN: 10001-UP

2шт.

20

01010-51235

BOLT

SN: 10022-UP

6шт.

20

01010-51235

BOLT

SN: 10001-10021

8шт.

21

01602-21236

WASHER,SPRING

SN: 10022-UP

6шт.

21

01602-21236

WASHER,SPRING

SN: 10001-10021

8шт.

22

711-62-24310

GEAR

SN: 10001-UP

1шт.

23

06030-06313

BEARING,BALL

SN: 10001-UP

2шт.

24

711-60-14450

COVER

SN: 10001-UP

1шт.

25

07000-05270

O-RING

SN: (1020)-UP

1шт.

25

0

O-RING

SN: 10001-(1019)

1шт.

26

01010-51235

BOLT

SN: 10001-UP

8шт.

27

01602-21236

WASHER,SPRING

SN: 10001-UP

8шт.

28

198-15-29610

O-RING

SN: (1020)-UP

1шт.

28

0

O-RING

SN: 10001-(1019)

1шт.

29

07000-63048

O-RING

SN: 10001-UP

3шт.

30

07000-62085

O-RING

SN: 10001-UP

1шт.

31

07000-63030

O-RING

SN: 10001-UP

1шт.

32

01010-51645

BOLT

SN: 10001-UP

21шт.

33

01602-21648

WASHER,SPRING

SN: 10001-UP

21шт.

Выбрано товаров: 49