Запчасти Komatsu D50A-18 ТРАНСМИССИЯ (КОРПУС И НАПОЛНИТЕЛЬ) (/7) СИЛОВАЯ ПЕРЕДАЧА И КОНЕЧНАЯ ПЕРЕДАЧА

Схема запчастей Komatsu D50A-18 - ТРАНСМИССИЯ (КОРПУС И НАПОЛНИТЕЛЬ) (/7) СИЛОВАЯ ПЕРЕДАЧА И КОНЕЧНАЯ ПЕРЕДАЧА
FIT
1:1
100%

Артикул

Название

Примечание

Количество

|1

130-14-00530

TRANSMISSION ASS'Y

SN: 83001-UP

1шт.

|$$2

THIS ASSEMBLY CONSISTS OF SOME FIGS. BE CAREFUL WHEN ORDERING THE PARTS.

-1шт.

|1

130-14-00540

TRANSMISSION ASS'Y,(REINFORCED)

SN: 83001-UP

1шт.

|$$4

THIS ASSEMBLY CONSISTS OF SOME FIGS. BE CAREFUL WHEN ORDERING THE PARTS.

-1шт.

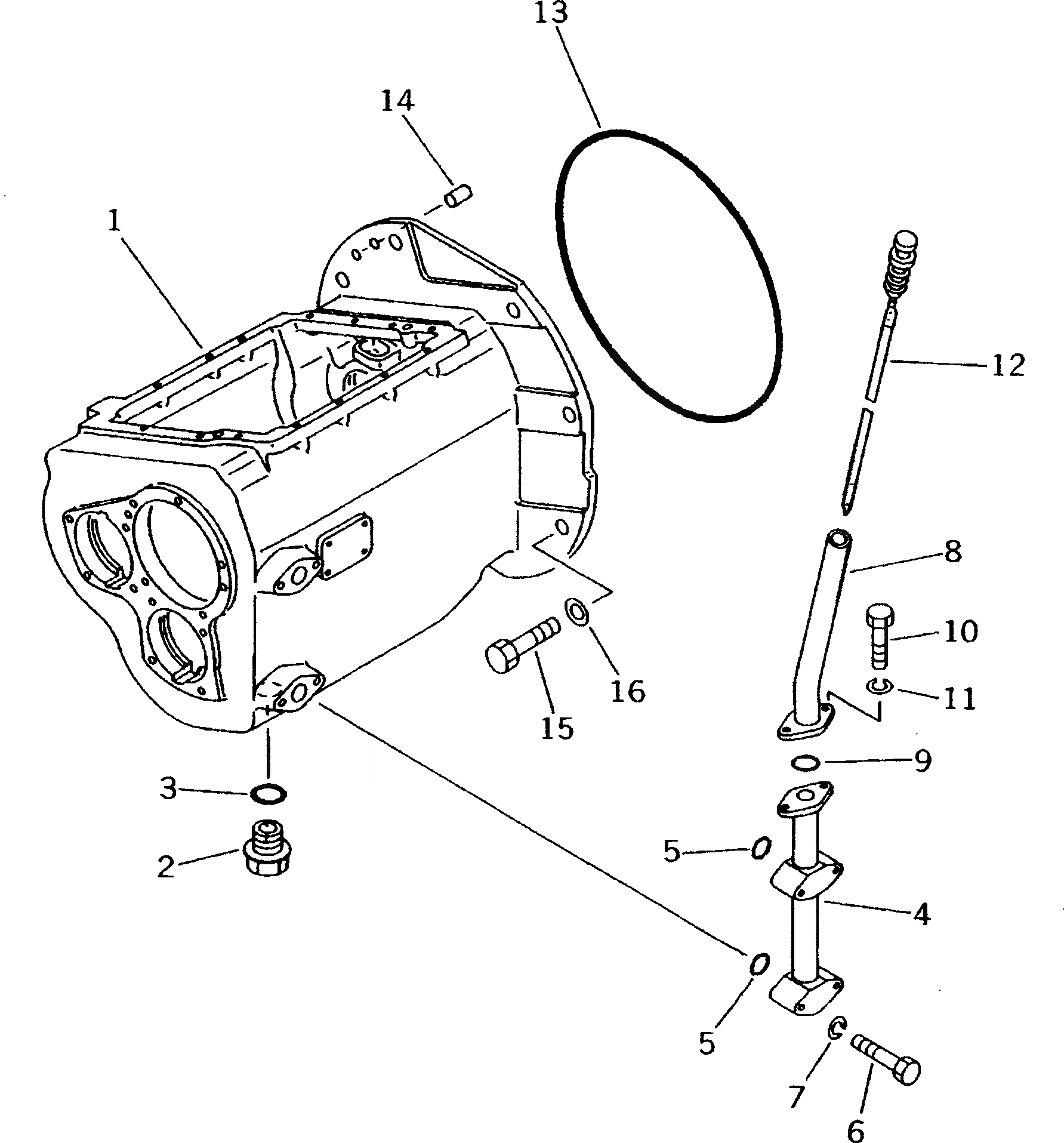
1

130-14-64111

CASE

SN: 83001-UP

1шт.

2

07044-13620

PLUG

SN: 83001-UP

1шт.

3

07002-03634

O-RING

SN: 83001-UP

1шт.

4

120-14-35620

FILLER

SN: 83001-UP

1шт.

5

07000-03035

O-RING

SN: 83001-UP

2шт.

6

01010-81065

BOLT

SN: 83001-UP

4шт.

7

01602-21030

WASHER,SPRING

SN: 83001-UP

4шт.

8

130-14-61310

FILLER

SN: 83001-UP

1шт.

9

07000-03035

O-RING

SN: 83001-UP

1шт.

10

01010-51030

BOLT

SN: 83001-UP

2шт.

11

01602-21030

WASHER,SPRING

SN: 83001-UP

2шт.

12

130-14-61320

GAUGE,LEVEL

SN: 83001-UP

1шт.

13

07000-05440

O-RING

SN: 83001-UP

1шт.

14

04020-01638

PIN,DOWEL

SN: 83001-UP

1шт.

15

01010-51850

BOLT

SN: 83001-UP

7шт.

16

01643-31845

WASHER

SN: 83001-UP

7шт.

Выбрано товаров: 20