Запчасти Komatsu D60P-11 ТРАНСМИССИЯ (КОРПУС) (F-R) (SUPER НИЗ. SPEED) (/7) ОСНОВН. МУФТА¤ ГТР CONVERTOR¤ T/M¤ РУЛЕВ. УПРАВЛЕНИЕ И КОНЕЧНАЯ ПЕРЕДАЧА

Схема запчастей Komatsu D60P-11 - ТРАНСМИССИЯ (КОРПУС) (F-R) (SUPER НИЗ. SPEED) (/7) ОСНОВН. МУФТА¤ ГТР CONVERTOR¤ T/M¤ РУЛЕВ. УПРАВЛЕНИЕ И КОНЕЧНАЯ ПЕРЕДАЧА
FIT
1:1
100%

Артикул

Название

Примечание

Количество

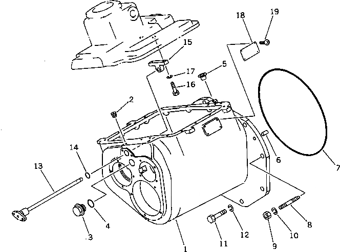
|1

14F-14-00400

TRANSMISSION ASS'Y

SN: 50001-UP

1шт.

|1

14F-14-00410

CASE ASS'Y

SN: 50001-UP

1шт.

1

0

CASE

SN: 50001-UP

1шт.

2

07043-00211

PLUG

SN: 50001-UP

1шт.

3

07040-12414

PLUG

SN: 50001-UP

1шт.

4

07002-02434

O-RING

SN: 50001-UP

1шт.

5

07048-01610

PLUG

SN: 50001-UP

2шт.

6

04020-01638

PIN,DOWEL

SN: 50001-UP

1шт.

7

07000-05440

O-RING

SN: 50001-UP

1шт.

8

01120-51850

STUD

SN: 50001-UP

1шт.

9

01582-11815

NUT

SN: 50001-UP

1шт.

10

01602-21854

WASHER,SPRING

SN: 50001-UP

1шт.

11

01010-51850

BOLT

SN: 50001-UP

7шт.

12

01602-21854

WASHER,SPRING

SN: 50001-UP

7шт.

13

14F-14-87120

TUBE

SN: 50001-UP

1шт.

14

07000-03025

O-RING

SN: 50001-UP

1шт.

15

141-14-37320

SUPPORT

SN: 50001-UP

1шт.

16

01010-50825

BOLT

SN: 50001-UP

2шт.

17

01602-20825

WASHER,SPRING

SN: 50001-UP

2шт.

18

09608-05080

PLATE¤ NAME,(LIMITED SUPPLY)

SN: 50001-UP

1шт.

19

04418-13060

SCREW

SN: 50001-UP

4шт.

Выбрано товаров: 21