Запчасти Komatsu D65P-11D ПАНЕЛЬ ПРИБОРОВ КОМПОНЕНТЫ ДВИГАТЕЛЯ И ЭЛЕКТРИКА

Схема запчастей Komatsu D65P-11D - ПАНЕЛЬ ПРИБОРОВ КОМПОНЕНТЫ ДВИГАТЕЛЯ И ЭЛЕКТРИКА
FIT
1:1
100%

Артикул

Название

Примечание

Количество

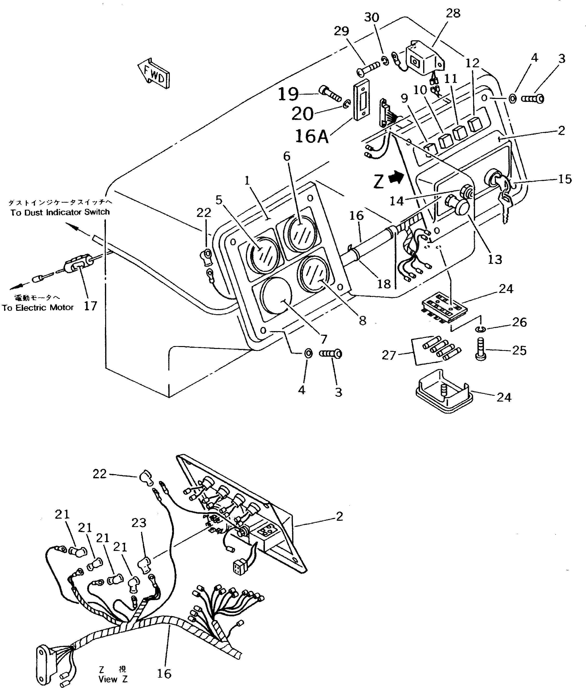
1

144-06-81111

PANEL,L.H.

SN: 50001-UP

1шт.

2

144-06-81121

PANEL,R.H.

SN: 50001-UP

1шт.

3

23S-06-14990

SCREW

SN: 50001-UP

8шт.

4

362-06-21140

WASHER

SN: 50001-UP

8шт.

5

08687-22403

METER,SERVICE

SN: 50001-UP

1шт.

6

195-06-23110

GAUGE,WATER TEMPERATURE

SN: 50001-UP

1шт.

|6

08111-12430

BULB¤ 3W

SN: 50001-UP

1шт.

7

09414-00053

CAP

SN: 50001-UP

1шт.

8

195-06-23120

GAUGE,TORQUE CONVERTER OIL TEMP.

SN: 50001-UP

1шт.

|8

08111-12430

BULB¤ 3W

SN: 50001-UP

1шт.

9

103-06-32240

LAMP¤ INDICATOR,CHARGE

SN: 50001-UP

1шт.

|9

08111-12430

BULB¤ 3W

SN: 50001-UP

1шт.

10

103-06-32250

LAMP¤ INDICATOR,OIL PRESSURE

SN: 50001-UP

1шт.

|10

08111-12430

BULB¤ 3W

SN: 50001-UP

1шт.

11

103-06-32260

LAMP¤ INDICATOR,FUEL

SN: 50001-UP

1шт.

|11

08111-01230

BULB¤ 4W

SN: 50001-UP

1шт.

12

120-06-42110

LAMP¤ INDICATOR,AIR CLEANER DUST

SN: 50001-UP

1шт.

|12

08111-12430

BULB¤ 3W

SN: 50001-UP

1шт.

13

08061-60010

SWITCH,LAMP

SN: 50001-UP

1шт.

14

144-06-81220

SIGNAL,HEATER

SN: 50001-UP

1шт.

15

08086-10000

SWITCH,STARTING

SN: 50001-UP

1шт.

16

144-06-82110

WIRE

SN: 50001-UP

1шт.

16A

144-Y11-3860

BRACKET,SEAL (FOR STEEL CAB)

SN: 50691-UP

1шт.

17

08040-00300

FUSE¤ 3A

SN: 50001-UP

1шт.

18

08034-00823

BAND

SN: 50001-UP

2шт.

19

01220-40516

SCREW

SN: 50001-UP

2шт.

20

01601-20513

WASHER,SPRING

SN: 50001-UP

2шт.

21

08038-00519

CAP

SN: 50001-UP

18шт.

22

08038-00525

CAP

SN: 50001-UP

2шт.

23

08038-02027

CAP

SN: 50001-UP

3шт.

24

20S-06-21130

BOX,FUSE

SN: 50001-UP

1шт.

25

01220-40520

SCREW

SN: 50001-UP

2шт.

26

01601-20513

WASHER,SPRING

SN: 50001-UP

2шт.

27

08040-01000

FUSE¤ 10A

SN: 50001-UP

2шт.

|27

08040-02000

FUSE¤ 20A

SN: 50001-UP

2шт.

28

103-06-32270

REGULATOR

SN: 50001-UP

1шт.

29

01220-40408

SCREW

SN: 50001-UP

2шт.

30

01601-20410

WASHER,SPRING

SN: 50001-UP

2шт.

Выбрано товаров: 38