Запчасти Komatsu D75A-1 РЫХЛИТЕЛЬ (С SМАСЛ. ПОДЪЕМ) РАБОЧЕЕ ОБОРУДОВАНИЕ

Схема запчастей Komatsu D75A-1 - РЫХЛИТЕЛЬ (С SМАСЛ. ПОДЪЕМ) РАБОЧЕЕ ОБОРУДОВАНИЕ
FIT
1:1
100%

Артикул

Название

Примечание

Количество

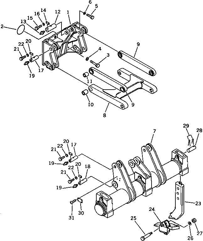
1

144-78-11112

SUPPORT

SN: 50001-UP

1шт.

2

07000-02110

O-RING

SN: 50001-UP

1шт.

3

01010-83390

BOLT

SN: 50001-UP

6шт.

4

01643-33380

WASHER

SN: 50001-UP

6шт.

5

01010-82480

BOLT

SN: 50001-UP

10шт.

6

01643-32460

WASHER

SN: 50001-UP

10шт.

7

144-78-11511

BEAM

SN: 50001-UP

1шт.

8

144-78-11174

LINK

SN: 50001-UP

1шт.

9

144-78-11162

LINK

SN: 50001-UP

2шт.

10

141-78-11321

BUSHING

SN: 50001-UP

4шт.

11

141-78-11311

BUSHING

SN: 50001-UP

4шт.

12

144-874-8491

PIN

SN: 50001-UP

2шт.

13

07020-00000

FITTING,GREASE

SN: 50001-UP

2шт.

14

04082-00514

LOCK,PLATE

SN: 50001-UP

2шт.

15

01010-51435

BOLT

SN: 50001-UP

4шт.

16

01602-21442

WASHER,SPRING

SN: 50001-UP

4шт.

17

144-874-8480

PIN

SN: 50001-UP

4шт.

18

144-874-8470

PIN

SN: 50001-UP

4шт.

19

07020-00000

FITTING,GREASE

SN: 50001-UP

8шт.

20

04082-00212

LOCK,PLATE

SN: 50001-UP

8шт.

21

01010-51225

BOLT

SN: 50001-UP

16шт.

22

01602-21236

WASHER,SPRING

SN: 50001-UP

16шт.

23

144-78-11245

SHANK

SN: 50001-UP

3шт.

24

144-78-11710

POINT

SN: 50001-UP

3шт.

25

154-78-33570

PIN

SN: 50001-UP

3шт.

26

01643-31845

WASHER

SN: 50001-UP

3шт.

27

01580-11815

NUT

SN: 50001-UP

3шт.

28

144-78-11570

PIN

SN: 50001-UP

3шт.

29

04050-10060

PIN,COTTER

SN: 50001-UP

3шт.

30

09601-00835

PLATE, NAME,(LIMITED SUPPLY)

SN: 50001-UP

1шт.

31

04418-13060

SCREW

SN: 50001-UP

4шт.

Выбрано товаров: 31