Запчасти Komatsu 1006-6T-C КАРТЕР МАХОВИКА БЛОК ЦИЛИНДРОВ

Схема запчастей Komatsu 1006-6T-C - КАРТЕР МАХОВИКА БЛОК ЦИЛИНДРОВ
FIT
1:1
100%

Артикул

Название

Примечание

Количество

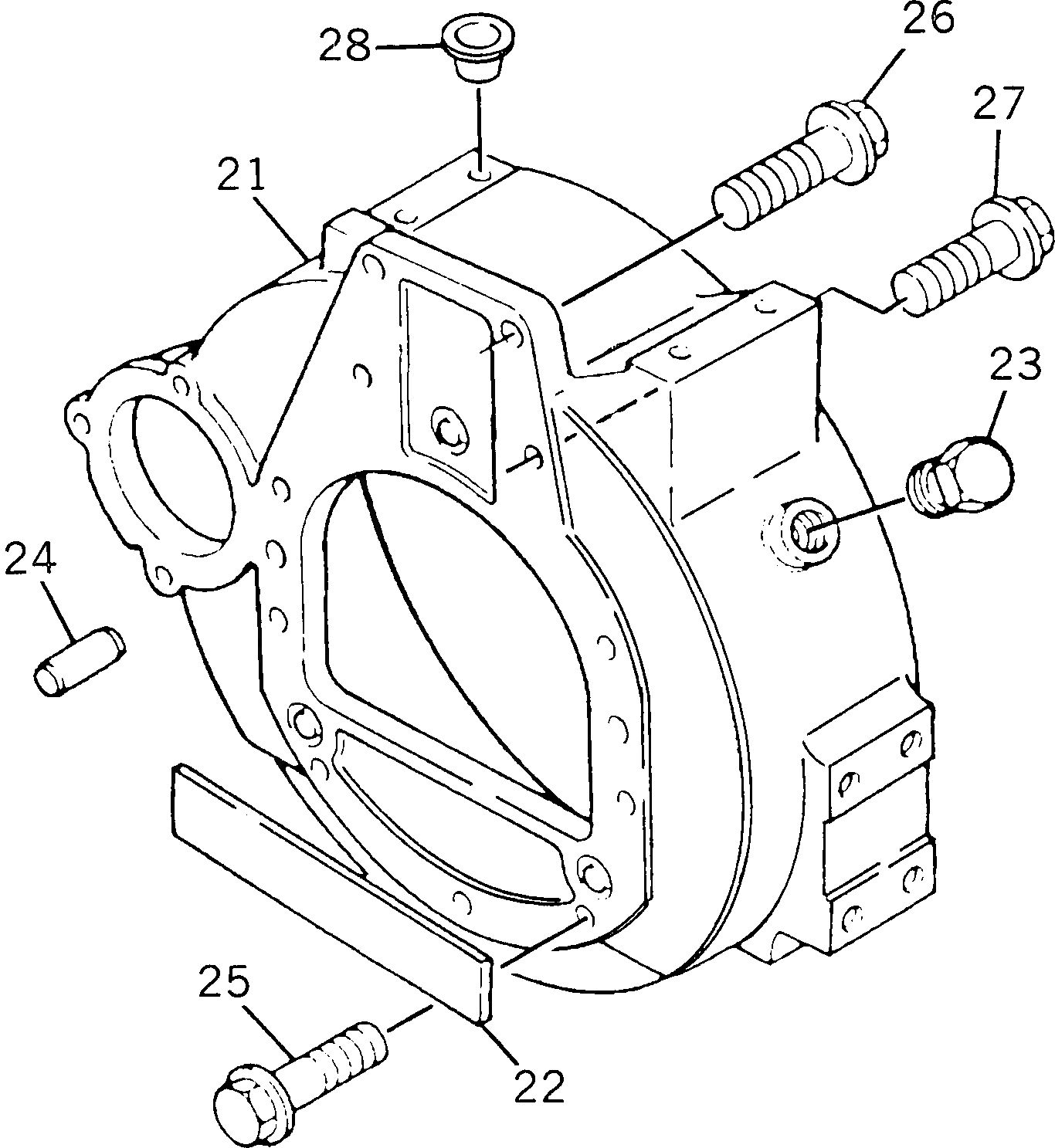
21

PK3713K053

HOUSING

SN: U515135U-UP

1шт.

22

PK36843154

SEAL

SN: U515135U-UP

1шт.

23

PK3218D003

PLUG

SN: U515135U-UP

1шт.

24

PK0350025

DOWEL

SN: U515135U-UP

2шт.

25

PK2314J004

SCREW

SN: U515135U-UP

3шт.

26

PK2314J603

SCREW

SN: U515135U-UP

2шт.

27

PK2314J004

SCREW

SN: U515135U-UP

6шт.

28

PK2487207

PLUG

SN: U515135U-UP

4шт.

Выбрано товаров: 8