Запчасти Komatsu 1006-6TLR КАРТЕР МАХОВИКА(№.-) БЛОК ЦИЛИНДРОВ

Схема запчастей Komatsu 1006-6TLR - КАРТЕР МАХОВИКА(№.-) БЛОК ЦИЛИНДРОВ
FIT
1:1
100%

Артикул

Название

Примечание

Количество

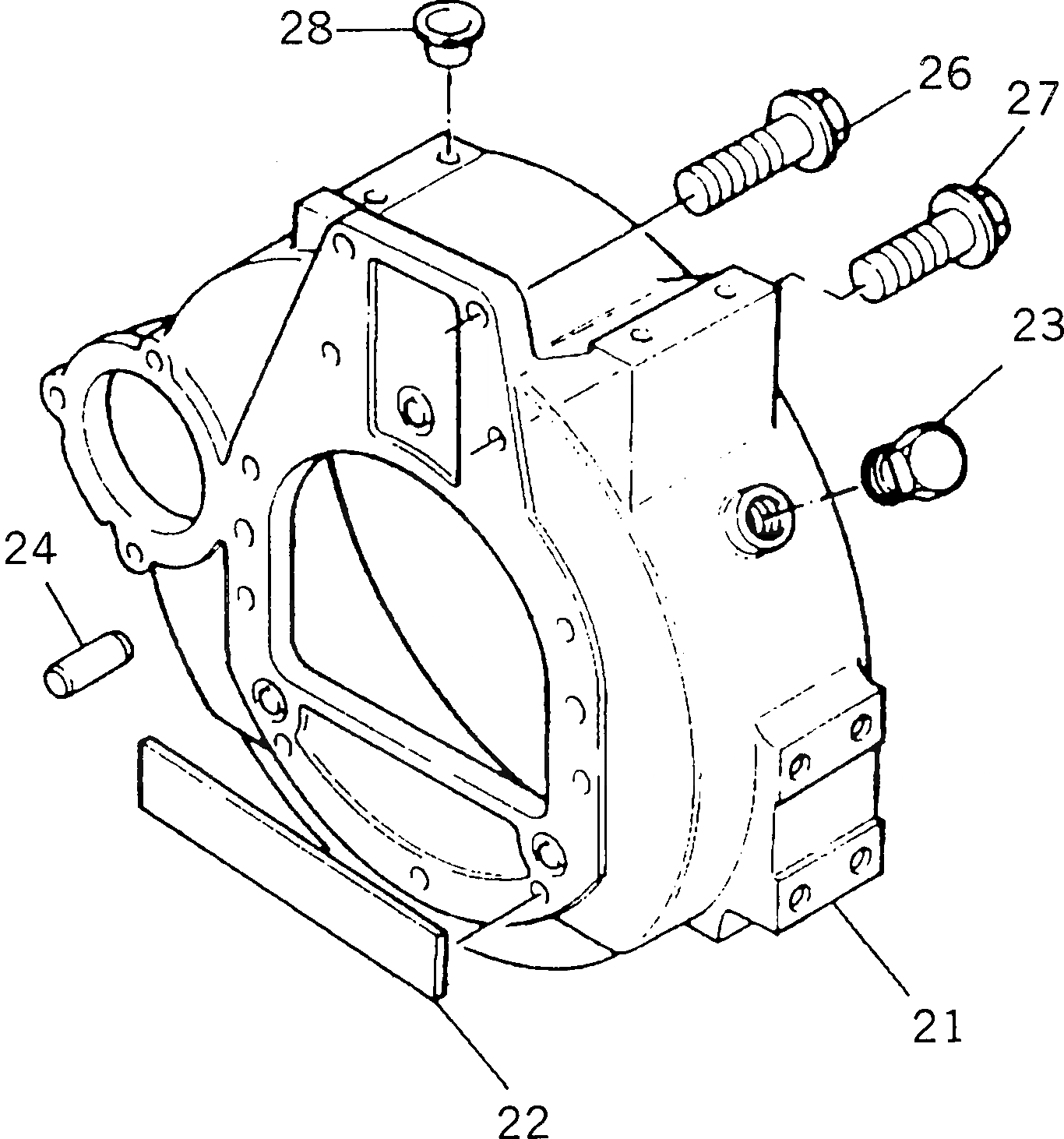
21

PK3713K112

HOUSING

SN: .-UP

1шт.

|21

PK3713K057

HOUSING

SN: .-UP

1шт.

22

PK36843154

SEAL

SN: .-UP

1шт.

23

PK3218D003

PLUG

SN: .-UP

1шт.

24

PK0350025

DOWEL

SN: .-UP

2шт.

26

PK2314J603

SCREW

SN: .-UP

2шт.

27

PK2314J204

SCREW

SN: .-UP

6шт.

|27

PK2314J004

SCREW

SN: .-UP

6шт.

28

PK2487207

PLUG

SN: .-UP

4шт.

Выбрано товаров: 9