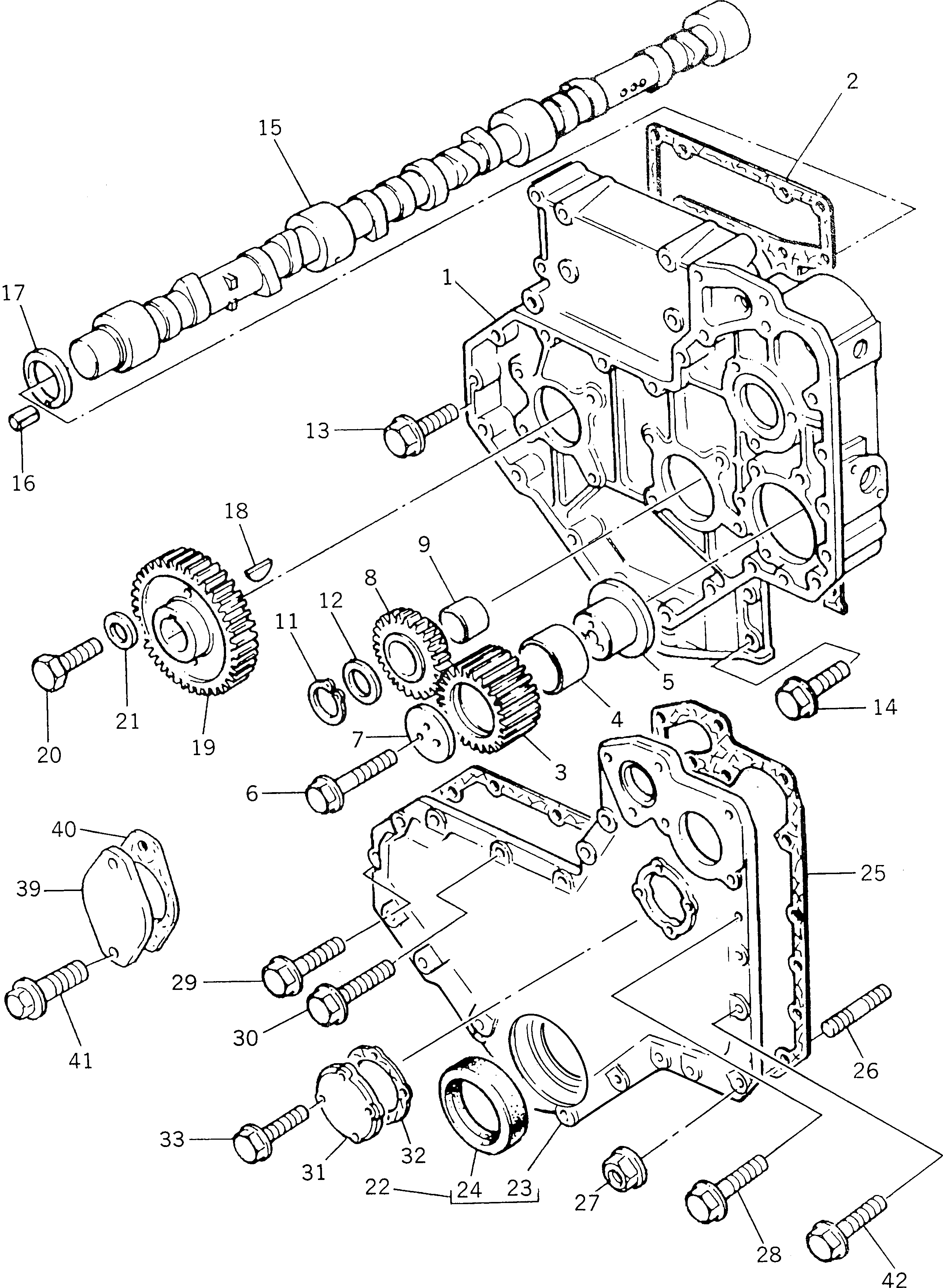
Запчасти Komatsu 1006-6TLR2-PW TIMING ПРИВОД И РАСПРЕДВАЛ(№.-) БЛОК ЦИЛИНДРОВ

Схема запчастей Komatsu 1006-6TLR2-PW - TIMING ПРИВОД И РАСПРЕДВАЛ(№.-) БЛОК ЦИЛИНДРОВ
FIT
1:1
100%

Артикул

Название

Примечание

Количество

1

PK3716C131

CASE

SN: U602739A-UP

-1шт.

|1

PK3716C064

CASE

SN: .-U602738A

-1шт.

|1

PK3716C061

CASE

SN: .-UP

1шт.

2

PK3681P002

JOINT (KIT)

SN: .-UP

1шт.

3

PK4111A013

GEAR

SN: .-UP

1шт.

4

PK0050345

BUSHING

SN: .-UP

2шт.

5

PK33426161

HUB

SN: .-UP

1шт.

6

PK2314J010

SCREW

SN: .-UP

3шт.

7

PK3241H009

PLATE

SN: .-UP

1шт.

|7

PK0941082

PLATE

SN: .-UP

1шт.

8

PK4111A008

GEAR

SN: .-UP

1шт.

9

PK2511437

BUSHING

SN: .-UP

1шт.

11

PK2722A206

CIRCLIP

SN: .-UP

1шт.

12

PK33123125

WASHER

SN: .-UP

1шт.

13

PK2314H003

SCREW

SN: .-UP

8шт.

14

PK2314H004

SCREW

SN: .-UP

4шт.

15

PK31416307

CAMSHAFT

SN: .-UP

1шт.

|15

PK31416305

CAMSHAFT

SN: .-UP

1шт.

16

PK2116053

PIN

SN: .-UP

1шт.

17

PK33153135

WASHER

SN: .-UP

1шт.

18

PK0500012

KEY

SN: .-UP

1шт.

19

PK3117L023

GEAR

SN: .-UP

1шт.

|19

PK3117L021

GEAR

SN: .-UP

1шт.

20

PK2314J606

SCREW

SN: .-UP

1шт.

|20

PK2314J603

SCREW

SN: .-UP

1шт.

21

PK3321A003

WASHER

SN: .-UP

1шт.

22

PK4142A151

COVER

SN: U602739A-UP

1шт.

|22

PK4142A145

COVER

SN: .-U602738A

1шт.

23

0

COVER

SN: .-UP

1шт.

24

PK2418F436

SEAL

SN: .-UP

1шт.

25

PK3681P034

JOINT

SN: U602739A-UP

1шт.

|25

PK3681P019

JOINT (KIT)

SN: .-U602738A

1шт.

26

PK2313M058

STUD

SN: .-UP

2шт.

27

PK2318A603

NUT

SN: .-UP

2шт.

28

PK2314H004

SCREW

SN: .-UP

1шт.

29

PK2314H005

SCREW

SN: .-UP

9шт.

|29

PK2314H004

SCREW

SN: .-UP

10шт.

30

PK2314H013

SCREW

SN: .-UP

6шт.

31

PK3753R111

COVER

SN: .-UP

1шт.

32

PK3682H002

JOINT (KIT)

SN: .-UP

1шт.

33

PK2314F036

SCREW

SN: .-UP

4шт.

39

PK36172127

PLATE

SN: .-UP

1шт.

40

PK3683R004

JOINT

SN: .-UP

1шт.

|40

PK36835416

JOINT

SN: .-UP

1шт.

41

PK2314J033

SCREW

SN: .-UP

1шт.

42

PK2314H034

SCREW

SN: U602739A-UP

1шт.

Выбрано товаров: 46