Запчасти Komatsu 1006-6TLR2 КАРТЕР МАХОВИКА БЛОК ЦИЛИНДРОВ

Схема запчастей Komatsu 1006-6TLR2 - КАРТЕР МАХОВИКА БЛОК ЦИЛИНДРОВ
FIT
1:1
100%

Артикул

Название

Примечание

Количество

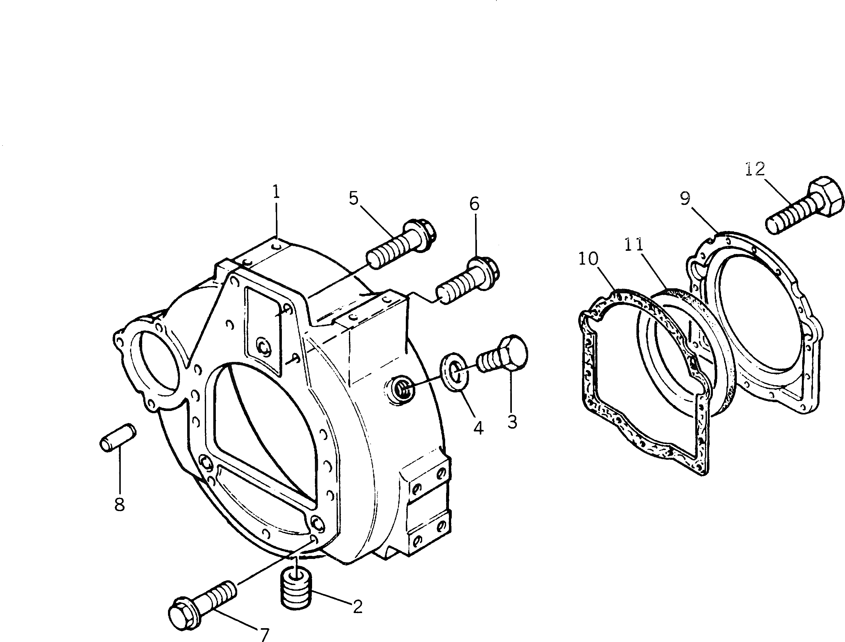
1

PK3713K054

HOUSING

SN: U513032T-UP

1шт.

|1

0

HOUSING

SN: (U513032T-)

1шт.

2

PK2431154

PLUG

SN: U513032T-UP

1шт.

3

PK2487218

PLUG

SN: U513032T-UP

1шт.

|3

0

PLUG

SN: (U513032T-)

1шт.

4

PK2411162

WASHER

SN: U513032T-UP

1шт.

5

PK2314J603

SCREW

SN: U513032T-UP

2шт.

6

PK2314J004

SCREW

SN: U513032T-UP

6шт.

7

PK2314J004

SCREW

SN: U513032T-UP

3шт.

8

PK0350025

DOWEL

SN: U513032T-UP

2шт.

9

PK3751C181

HOUSING

SN: U513032T-UP

1шт.

10

PK3686M004

JOINT

SN: U513032T-UP

1шт.

11

PK2415H485

O-RING

SN: U513032T-UP

1шт.

12

PK2314H032

SCREW

SN: U513032T-UP

15шт.

13

PK36843154

SEAL

SN: U513032T-UP

1шт.

14

PK2487207

PLUG

SN: U513032T-UP

4шт.

Выбрано товаров: 16