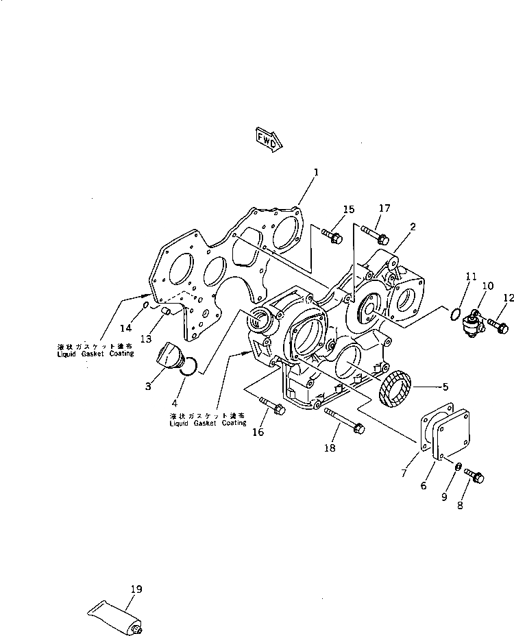
Запчасти Komatsu 3D80-1 ПЕРЕДН. COVER БЛОК ЦИЛИНДРОВ

Схема запчастей Komatsu 3D80-1 - ПЕРЕДН. COVER БЛОК ЦИЛИНДРОВ
FIT
1:1
100%

Артикул

Название

Примечание

Количество

1

YM129100-01520

FLANGE,FRONT

SN: 00501-UP

1шт.

2

YM129100-01590

FRONT COVER ASS'Y

SN: 00501-UP

1шт.

3

YM124160-01751

CAP,FILLER

SN: 00501-UP

1шт.

4

YM24311-000320

O-RING

SN: 00501-UP

1шт.

5

YM129795-01800

SEAL¤ FRONT

SN: 00501-UP

1шт.

6

YM124240-01871

COVER

SN: 00501-UP

2шт.

7

YM124240-01883

GASKET

SN: 00501-UP

2шт.

8

YM26106-080122

BOLT

SN: 00501-UP

4шт.

9

YM43400-500410

WASHER,SEAL

SN: 00501-UP

4шт.

10

YM129150-91400

GEAR ASS'Y,TACHOMETER

SN: 00501-UP

1шт.

11

YM24341-000240

O-RING

SN: 00501-UP

1шт.

12

YM26106-060162

BOLT

SN: 00501-UP

2шт.

13

YM129795-01950

PIPE

SN: 00501-UP

2шт.

14

YM24311-000160

O-RING

SN: 00501-UP

2шт.

15

YM26106-080162

BOLT

SN: 00501-UP

4шт.

16

YM26106-080452

BOLT

SN: 00501-UP

6шт.

17

YM26106-080552

BOLT

SN: 00501-UP

3шт.

18

YM26106-080852

BOLT

SN: 00501-UP

4шт.

19

YM977770-01212

LIQUID GASKET

SN: 00501-UP

-2шт.

Выбрано товаров: 0