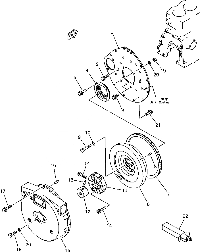
Запчасти Komatsu 3D95S-W-1E МАХОВИК И КАРТЕР МАХОВИКА БЛОК ЦИЛИНДРОВ

Схема запчастей Komatsu 3D95S-W-1E - МАХОВИК И КАРТЕР МАХОВИКА БЛОК ЦИЛИНДРОВ
FIT
1:1
100%

Артикул

Название

Примечание

Количество

1

6201-21-4130

PLATE

SN: 13618-UP

1шт.

2

01435-01020

BOLT

SN: 13618-UP

11шт.

3

01435-00816

BOLT

SN: 13618-UP

2шт.

4

6201-21-4510

SEAL¤ REAR (K2)

SN: 13618-UP

1шт.

5

6201-21-4520

BOLT

SN: 13618-UP

4шт.

|6

6201-31-4650

FLYWHEEL ASS'Y

SN: 13618-UP

1шт.

6

0

FLYWHEEL

SN: 13618-UP

1шт.

7

6202-31-4190

GEAR,RING

SN: 13618-UP

1шт.

8

04020-00820

PIN,DOWEL

SN: 13618-UP

1шт.

9

01050-31440

BOLT

SN: 13618-UP

6шт.

10

6130-32-1361

WASHER

SN: 13618-UP

6шт.

|11

20T-01-36100

COUPLING ASS'Y

SN: 13618-UP

1шт.

11

20T-01-31110

RUBBER

SN: 13618-UP

1шт.

12

20T-01-36110

BOSS

SN: 13618-UP

1шт.

13

04025-00512

PIN,SPRING

SN: 13618-UP

6шт.

14

01252-31240

BOLT

SN: 13618-UP

6шт.

15

6201-21-4140

HOUSING,FLYWHEEL

SN: 13618-UP

1шт.

16

04020-01024

PIN

SN: 13618-UP

1шт.

17

01435-01035

BOLT

SN: 13618-UP

2шт.

18

01090-31035

BOLT

SN: 13618-UP

1шт.

19

01582-01008

NUT

SN: 13618-UP

1шт.

20

01641-21016

WASHER

SN: 13618-UP

2шт.

21

01435-01020

BOLT

SN: 13618-UP

8шт.

22

09920-00150

LIQUID GASKET,LG-7¤ 150G

SN: 13618-UP

-2шт.

Выбрано товаров: 24