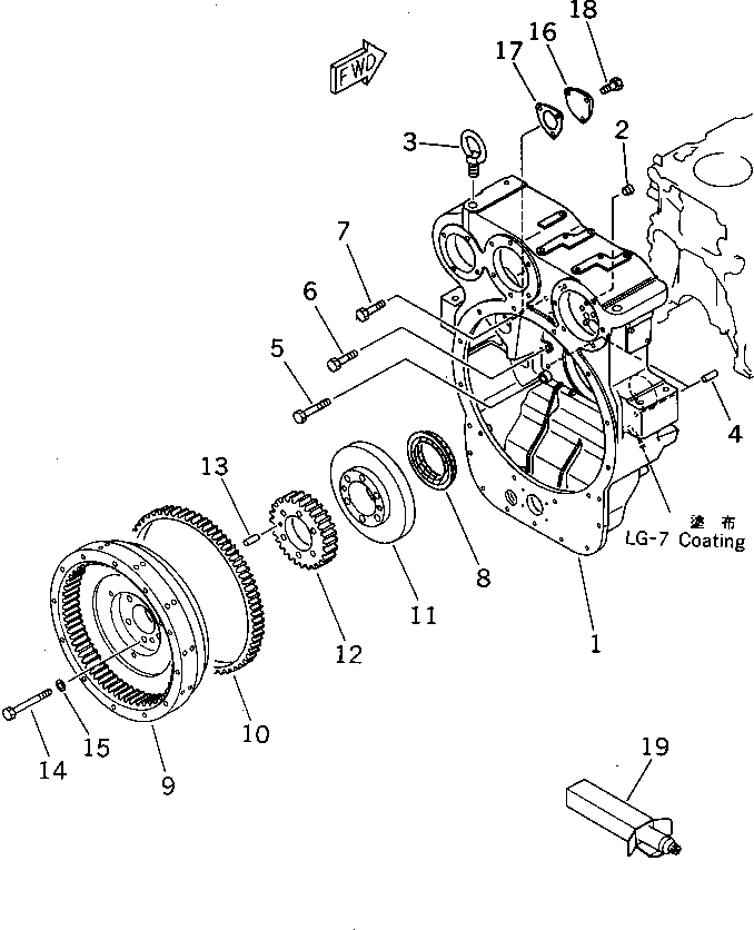
Запчасти Komatsu 6D125-1L МАХОВИК И КАРТЕР МАХОВИКА БЛОК ЦИЛИНДРОВ

Схема запчастей Komatsu 6D125-1L - МАХОВИК И КАРТЕР МАХОВИКА БЛОК ЦИЛИНДРОВ
FIT
1:1
100%

Артикул

Название

Примечание

Количество

1

6150-21-4411

HOUSING,FLYWHEEL

SN: 30884-UP

1шт.

|1

0

HOUSING,FLYWHEEL

SN: 10001-30883

1шт.

|1

6150-21-4450

HOUSING,FLYWHEEL (TBG SPEC.)

SN: 10001-UP

1шт.

2

07043-00108

PLUG

SN: 10001-UP

1шт.

3

04530-02438

BOLT,EYE

SN: 10001-UP

2шт.

4

6150-21-4770

PIN,DOWEL (SEE FIG.0201)

SN: 10001-UP

2шт.

5

01010-31670

BOLT

SN: 10001-UP

2шт.

6

01010-31650

BOLT

SN: 10001-UP

6шт.

7

01010-31050

BOLT

SN: 10001-UP

2шт.

8

6150-21-4250

SEAL¤ REAR (K2)

SN: 18783-UP

1шт.

|8

0

SEAL¤ REAR

SN: 10001-18782

1шт.

|8

6150-29-4250

SEAL¤ REAR,(SERVICE PARTS)

SN: 18783-UP

1шт.

|9

6151-31-1622

FLYWHEEL ASS'Y

SN: 18783-UP

1шт.

|9

6151-31-1621

FLYWHEEL ASS'Y

SN: 14957-18782

1шт.

|9

6151-31-1620

FLYWHEEL ASS'Y

SN: 10001-14956

1шт.

9

0

FLYWHEEL

SN: 14957-UP

1шт.

|9

0

FLYWHEEL

SN: 10001-14956

1шт.

10

6150-31-1341

GEAR,RING

SN: 17873-UP

1шт.

|10

0

GEAR,RING

SN: 10001-14956

1шт.

11

6150-31-1710

SPACER

SN: 10001-UP

1шт.

12

6631-31-1370

GEAR

SN: 10001-UP

1шт.

13

6150-31-1360

PIN

SN: 14525-17286

2шт.

|13

0

PIN

SN: 10001-14524

2шт.

14

01051-31625

BOLT

SN: 10001-UP

6шт.

15

6150-31-1810

WASHER

SN: 10444-UP

6шт.

|15

0

WASHER

SN: 10001-10443

6шт.

16

6150-21-4730

PLATE

SN: 10001-UP

1шт.

17

6150-21-4740

GASKET (K2)

SN: 10001-UP

1шт.

18

01010-51020

BOLT

SN: 10001-UP

3шт.

19

09920-00150

LIQUID GASKET,LG-7¤ 150G

SN: 10001-UP

-2шт.

Выбрано товаров: 0