Запчасти Komatsu 6D125-1M СМАЗЫВ. НАСОС И ВСАСЫВ. PIPE СИСТЕМА СМАЗКИ МАСЛ. СИСТЕМА

Схема запчастей Komatsu 6D125-1M - СМАЗЫВ. НАСОС И ВСАСЫВ. PIPE СИСТЕМА СМАЗКИ МАСЛ. СИСТЕМА
FIT
1:1
100%

Артикул

Название

Примечание

Количество

|$0

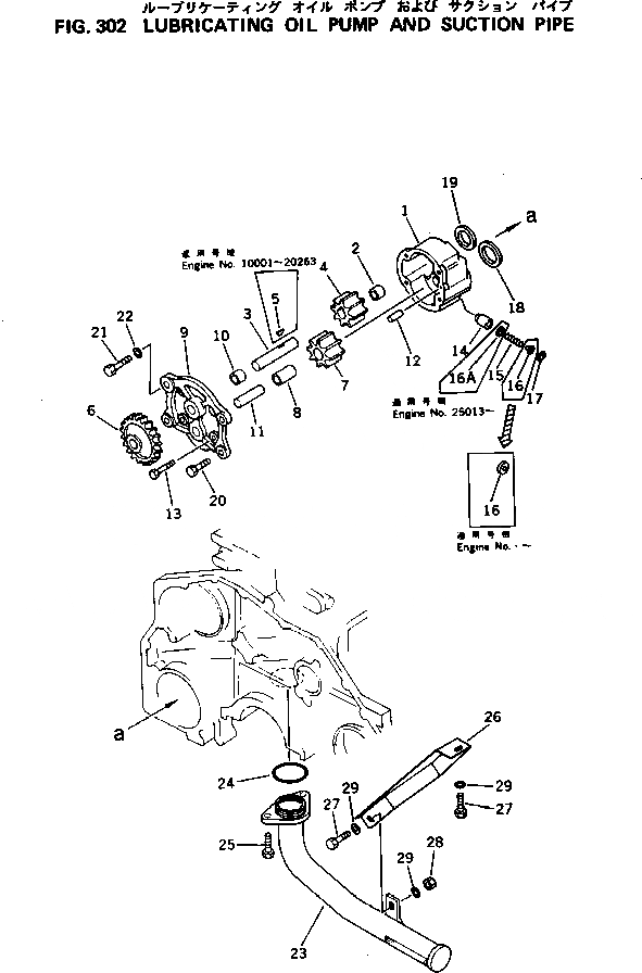
6150-51-1004

OIL PUMP ASS'Y

SN: 25013-UP

1шт.

|$1

0

OIL PUMP ASS'Y

SN: 20264-25012

1шт.

|$2

0

OIL PUMP ASS'Y

SN: 10001-20263

1шт.

|$3

6150-51-1202

BODY ASS'Y

SN: 10001-UP

1шт.

1

0

BODY

SN: 10001-UP

1шт.

2

6136-52-1220

BUSHING

SN: 10001-UP

1шт.

|$6

6150-51-1302

SHAFT ASS'Y

SN: 20264-UP

1шт.

|$7

0

SHAFT ASS'Y

SN: 10001-20263

1шт.

3

6150-51-1311

SHAFT

SN: 20264-UP

1шт.

3

6150-51-1310

SHAFT

SN: 10001-20263

1шт.

4

6150-51-1351

GEAR

SN: 20264-UP

1шт.

4

6150-51-1350

GEAR

SN: 10001-20263

1шт.

5

04010-10516

KEY

SN: 10001-20263

1шт.

6

6150-51-1511

GEAR

SN: 10001-UP

1шт.

|$14

6150-51-1250

GEAR ASS'Y

SN: 10001-UP

1шт.

7

0

GEAR

SN: 10001-UP

1шт.

8

6136-52-1330

BUSHING

SN: 10001-UP

1шт.

|$17

6150-51-1101

COVER ASS'Y

SN: 10001-UP

1шт.

9

0

COVER

SN: 10001-UP

1шт.

10

6136-52-1220

BUSHING

SN: 10001-UP

1шт.

11

6150-51-1320

SHAFT

SN: 10001-UP

1шт.

12

6136-52-1620

PIN

SN: 10001-UP

1шт.

13

01010-30825

BOLT

SN: 10001-UP

4шт.

14

6136-52-1640

VALVE

SN: 10001-UP

1шт.

15

6136-52-1650

SPRING

SN: 10001-UP

1шт.

16

6150-51-1652

RETAINER

SN: .-UP

1шт.

16

0

RETAINER

SN: 25013-.

1шт.

16

0

RETAINER

SN: 10001-25012

1шт.

16A

6151-51-1710

SHIM, 0.8MM

SN: 25013-UP

1шт.

17

04065-01610

RING,SNAP

SN: 10001-UP

1шт.

18

6150-51-1710

RING (K2)

SN: 10001-UP

1шт.

19

6150-51-1720

RING (K2)

SN: 10001-UP

1шт.

20

01010-31025

BOLT

SN: 10001-UP

3шт.

21

01010-31035

BOLT

SN: 10001-UP

1шт.

22

01643-31032

WASHER

SN: 10001-UP

1шт.

23

6150-51-6230

STRAINER

SN: 10001-UP

1шт.

24

07000-63045

O-RING (K2)

SN: 10001-UP

1шт.

25

01010-31025

BOLT

SN: 10001-UP

2шт.

26

6150-51-6241

BRACKET

SN: 10051-UP

1шт.

26

0

BRACKET

SN: 10001-10050

1шт.

27

01010-31020

BOLT

SN: 10001-UP

2шт.

28

01580-01008

NUT

SN: 10001-UP

1шт.

29

01640-01016

WASHER

SN: 10001-UP

3шт.

Выбрано товаров: 43