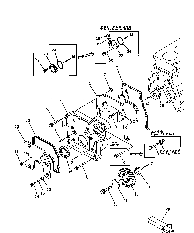
Запчасти Komatsu 6D95L-1L-WR ПЕРЕДН. КРЫШКАAND ПРИВОД БЛОК ЦИЛИНДРОВ

Схема запчастей Komatsu 6D95L-1L-WR - ПЕРЕДН. КРЫШКАAND ПРИВОД БЛОК ЦИЛИНДРОВ
FIT
1:1
100%

Артикул

Название

Примечание

Количество

1

6204-21-3211

PLATE,FRONT

SN: 69017-UP

1шт.

|1

0

PLATE,FRONT

SN: 10001-69016

1шт.

2

6206-21-3830

GASKET (K2)

SN: 36476-UP

1шт.

|2

0

GASKET (K2)

SN: 10001-36475

1шт.

3

01435-20816

BOLT

SN: 10001-UP

2шт.

4

6204-21-3112

COVER,FRONT

SN: 56092-UP

1шт.

|4

0

COVER,FRONT

SN: 10001-56091

1шт.

5

6204-21-3850

POINTER

SN: 10001-UP

1шт.

6

01435-20855

BOLT

SN: 10001-UP

12шт.

7

01584-00806

NUT

SN: 10001-UP

2шт.

8

01435-20870

BOLT

SN: 10001-UP

2шт.

9

01435-20865

BOLT

SN: 22592-UP

1шт.

|9

01435-20855

BOLT

SN: 10001-22591

1шт.

10

6204-21-3311

COVER

SN: 10001-UP

1шт.

11

6204-21-3451

GROMMET (K2)

SN: 10001-UP

1шт.

12

6204-21-3460

GROMMET (K2)

SN: 10001-UP

6шт.

13

6204-21-3410

PACKING (K2)

SN: 10001-UP

1шт.

14

01435-20620

BOLT

SN: 10001-UP

6шт.

15

6204-21-3480

SPACER

SN: 10001-UP

6шт.

16

6204-21-3510

SEAL¤ FRONT (K2)

SN: 10001-UP

1шт.

|17

6206-31-6301

IDLER GEAR ASS'Y

SN: 28839-UP

1шт.

|17

0

IDLER GEAR ASS'Y

SN: 10001-28838

1шт.

|$$23

(6206-31-6301{6204-31-6331)}

-1шт.

17

0

GEAR,IDLER

SN: 10001-UP

1шт.

18

6204-31-6341

BUSHING

SN: 28839-UP

1шт.

|18

6204-31-6340

BUSHING

SN: 10001-28838

1шт.

19

6204-31-6331

SHAFT

SN: 28839-UP

1шт.

|19

6204-31-6330

SHAFT

SN: 10001-28838

1шт.

20

04025-00512

PIN,SPRING

SN: 10001-UP

1шт.

21

6204-31-6350

WASHER

SN: 10001-UP

1шт.

22

01435-01270

BOLT

SN: 10001-UP

1шт.

23

6144-81-5151

COVER

SN: 10001-UP

1шт.

|23

6142-82-5112

BOX,GEAR (WITH TACHOMETER OUTLET)

SN: 43485-UP

1шт.

|23

0

BOX,GEAR (WITH TACHOMETER OUTLET)

SN: 10001-43484

1шт.

24

07000-03050

O-RING (K2)

SN: 10001-UP

1шт.

25

01435-20616

BOLT

SN: 10001-UP

2шт.

|25

01435-20620

BOLT,(WITH TACHOMETER OUTLET)

SN: 10001-UP

2шт.

26

6130-82-5260

CAP,(WITH TACHOMETER OUTLET)

SN: 10001-UP

1шт.

27

6130-82-5270

GASKET,(WITH TACHOMETER OUTLET)

SN: 10001-UP

1шт.

28

09920-00150

LIQUID GASKET,LG-7¤ 150G

SN: 10001-UP

-2шт.

1

6204-21-3211

PLATE,FRONT

SN: 69017-UP

1шт.

|1

0

PLATE,FRONT

SN: 10001-69016

1шт.

2

6206-21-3830

GASKET (K2)

SN: 36476-UP

1шт.

|2

0

GASKET (K2)

SN: 10001-36475

1шт.

3

01435-20816

BOLT

SN: 10001-UP

2шт.

4

6204-21-3112

COVER,FRONT

SN: 56092-UP

1шт.

|4

0

COVER,FRONT

SN: 10001-56091

1шт.

5

6204-21-3850

POINTER

SN: 10001-UP

1шт.

6

01435-20855

BOLT

SN: 10001-UP

12шт.

7

01584-00806

NUT

SN: 10001-UP

2шт.

8

01435-20870

BOLT

SN: 10001-UP

2шт.

9

01435-20865

BOLT

SN: 22592-UP

1шт.

|9

01435-20855

BOLT

SN: 10001-22591

1шт.

10

6204-21-3311

COVER

SN: 10001-UP

1шт.

11

6204-21-3451

GROMMET (K2)

SN: 10001-UP

1шт.

12

6204-21-3460

GROMMET (K2)

SN: 10001-UP

6шт.

13

6204-21-3410

PACKING (K2)

SN: 10001-UP

1шт.

14

01435-20620

BOLT

SN: 10001-UP

6шт.

15

6204-21-3480

SPACER

SN: 10001-UP

6шт.

16

6204-21-3510

SEAL¤ FRONT (K2)

SN: 10001-UP

1шт.

|17

6206-31-6301

IDLER GEAR ASS'Y

SN: 28839-UP

1шт.

|17

0

IDLER GEAR ASS'Y

SN: 10001-28838

1шт.

|$$23

(6206-31-6301{6204-31-6331)}

-1шт.

17

0

GEAR,IDLER

SN: 10001-UP

1шт.

18

6204-31-6341

BUSHING

SN: 28839-UP

1шт.

|18

6204-31-6340

BUSHING

SN: 10001-28838

1шт.

19

6204-31-6331

SHAFT

SN: 28839-UP

1шт.

|19

6204-31-6330

SHAFT

SN: 10001-28838

1шт.

20

04025-00512

PIN,SPRING

SN: 10001-UP

1шт.

21

6204-31-6350

WASHER

SN: 10001-UP

1шт.

22

01435-01270

BOLT

SN: 10001-UP

1шт.

23

6144-81-5151

COVER

SN: 10001-UP

1шт.

|23

6142-82-5112

BOX,GEAR (WITH TACHOMETER OUTLET)

SN: 43485-UP

1шт.

|23

0

BOX,GEAR (WITH TACHOMETER OUTLET)

SN: 10001-43484

1шт.

24

07000-03050

O-RING (K2)

SN: 10001-UP

1шт.

25

01435-20616

BOLT

SN: 10001-UP

2шт.

|25

01435-20620

BOLT,(WITH TACHOMETER OUTLET)

SN: 10001-UP

2шт.

26

6130-82-5260

CAP,(WITH TACHOMETER OUTLET)

SN: 10001-UP

1шт.

27

6130-82-5270

GASKET,(WITH TACHOMETER OUTLET)

SN: 10001-UP

1шт.

28

09920-00150

LIQUID GASKET,LG-7¤ 150G

SN: 10001-UP

-2шт.

Выбрано товаров: 80