Запчасти Komatsu N14 ТОПЛИВН. НАСОС ПРИВОД ДВИГАТЕЛЬ

Схема запчастей Komatsu N14 - ТОПЛИВН. НАСОС ПРИВОД ДВИГАТЕЛЬ
FIT
1:1
100%

Артикул

Название

Примечание

Количество

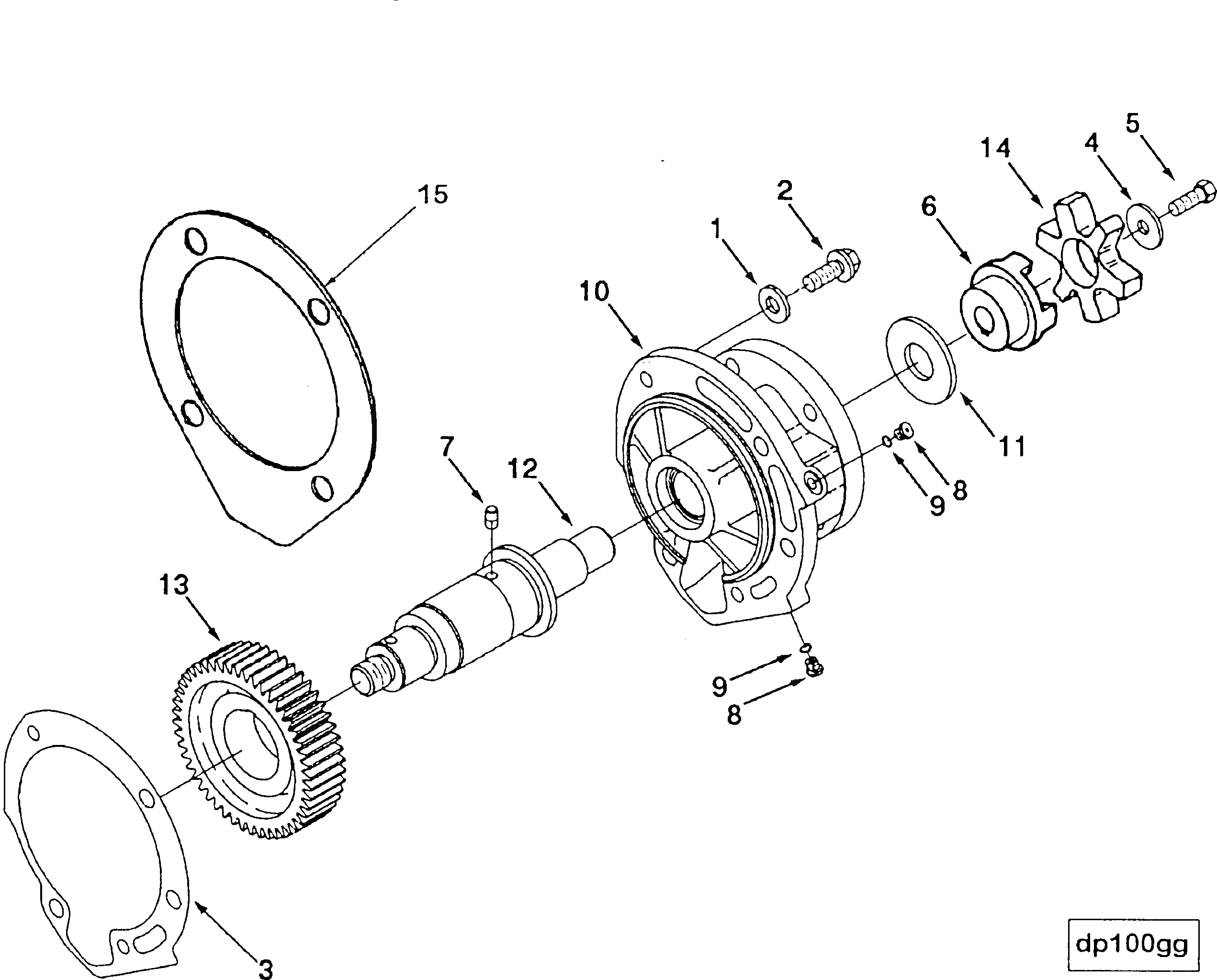
1

CU70880

WASHER

SN: 1-UP

1шт.

2

CU3049670

SCREW

SN: 1-UP

5шт.

3

CU3076225

GASKET

SN: 1-UP

1шт.

|4

CU3088845

DRIVE ASS'Y

SN: 1-UP

1шт.

4

CU170664

WASHER

SN: 1-UP

1шт.

5

CU3000173

BOLT

SN: 1-UP

1шт.

6

CU3000175

COUPLING

SN: 1-UP

1шт.

7

CU3034438

PIN

SN: 1-UP

1шт.

|8

CU3067987

HOUSING

SN: 1-UP

1шт.

8

CU3033742

PLUG

SN: 1-UP

2шт.

9

CU3034412

O-RING

SN: 1-UP

2шт.

10

0

SUPPORT

SN: 1-UP

1шт.

11

CU3072316

WASHER

SN: 1-UP

1шт.

12

CU3076500

SHAFT

SN: 1-UP

1шт.

13

CU3078310

GEAR

SN: 1-UP

1шт.

14

CU3046200

SPIDER

SN: 1-UP

1шт.

15

CU211031

SPACER

SN: 1-UP

1шт.

Выбрано товаров: 17