Запчасти Komatsu S6D95L-1B ТОПЛ. НАСОС И ТРУБЫ ТОПЛИВН. СИСТЕМА

Схема запчастей Komatsu S6D95L-1B - ТОПЛ. НАСОС И ТРУБЫ ТОПЛИВН. СИСТЕМА
FIT
1:1
100%

Артикул

Название

Примечание

Количество

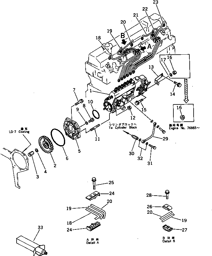
1

6207-71-1333

INJECTION PUMP ASS'Y,(FOR JAPAN) (SEE FIG.0451A)

SN: 24678-47624

1шт.

|1

6207-71-1333

INJECTION PUMP ASS'Y,(EXCEPT JAPAN) (SEE FIG.0451A)

SN: 24678-UP

1шт.

|1

6207-71-1332

INJECTION PUMP ASS'Y,(SEE FIG.0451A)

SN: 23243-24677

1шт.

|1

6207-71-1331

INJECTION PUMP ASS'Y,(SEE FIG.0451)

SN: 14360-23242

1шт.

|1

0

INJECTION PUMP ASS'Y,(SEE FIG.0451)

SN: 10001-14359

1шт.

|1

6207-71-1335

INJECTION PUMP ASS'Y,(POWER UP SPEC.) (FOR JAPAN)

SN: 86875-UP

1шт.

|1

0

INJECTION PUMP ASS'Y,(POWER UP SPEC.) (FOR JAPAN)

SN: 47625-86874

1шт.

|1

6207-71-1941

INJECTION PUMP ASS'Y,(POWER UP SPEC.)(EXCEPT JAPAN)

SN: 86875-UP

1шт.

|1

0

INJECTION PUMP ASS'Y,(POWER UP SPEC.)(EXCEPT JAPAN)

SN: 10001-86874

1шт.

2

6207-71-3131

GEAR

SN: 10001-UP

1шт.

3

6206-71-3630

NUT

SN: 10001-UP

1шт.

4

6130-32-1361

WASHER (K2)

SN: 64271-UP

1шт.

|4

0

WASHER,LOCK (K2)

SN: 10001-64270

1шт.

5

6206-71-3110

HOLDER

SN: 10001-UP

1шт.

6

07000-02135

O-RING (K2)

SN: 10001-UP

1шт.

7

6204-71-3190

BOLT

SN: 10001-UP

1шт.

8

01435-20812

BOLT

SN: 10001-UP

1шт.

9

07005-00812

GASKET (K2)

SN: 10001-UP

1шт.

10

287-01-12231

O-RING (K2)

SN: 10001-UP

1шт.

11

01144-31035

STUD

SN: 10001-UP

4шт.

12

01584-01008

NUT

SN: 10001-UP

4шт.

13

6207-71-1850

BRACKET

SN: 10001-UP

1шт.

14

01435-21016

BOLT

SN: 10001-UP

1шт.

15

01435-21020

BOLT

SN: 10001-UP

1шт.

16

01584-01008

NUT

SN: 76865-UP

1шт.

|16

01580-01008

NUT

SN: 10001-76864

1шт.

17

01640-01016

WASHER

SN: 10001-76864

1шт.

18

6207-71-5111

TUBE,INJECTION¤ NO.1

SN: 58758-UP

1шт.

|18

0

TUBE,INJECTION¤ NO.1

SN: 10001-58757

1шт.

19

6207-71-5121

TUBE,INJECTION¤ NO.2

SN: 58758-UP

1шт.

|19

0

TUBE,INJECTION¤ NO.2

SN: 10001-58757

1шт.

20

6207-71-5130

TUBE,INJECTION¤ NO.3

SN: 10001-UP

1шт.

21

6207-71-5140

TUBE,INJECTION¤ NO.4

SN: 10001-UP

1шт.

22

6207-71-5150

TUBE,INJECTION¤ NO.5

SN: 10001-UP

1шт.

23

6207-71-5160

TUBE,INJECTION¤ NO.6

SN: 10001-UP

1шт.

24

6206-71-5720

CLAMP

SN: 10001-UP

4шт.

25

01435-20625

BOLT

SN: 10001-UP

4шт.

|26

6206-71-5700

CLIP ASS'Y

SN: 10001-UP

4шт.

26

6144-71-5730

CLIP

SN: 10001-UP

1шт.

27

6206-71-5730

CLIP¤ WITH THREAD

SN: 10001-UP

1шт.

28

6206-71-5740

BOLT

SN: 10001-UP

1шт.

29

6204-71-4230

PIPE,OIL

SN: 10001-UP

1шт.

30

6204-71-4250

CONNECTOR

SN: 10001-UP

1шт.

31

07206-30710

BOLT,JOINT

SN: 10001-UP

1шт.

32

07005-01012

GASKET (K2)

SN: 10001-UP

2шт.

33

09920-00150

LIQUID GASKET,LG-7¤ 150G

SN: 10001-UP

-2шт.

1

6207-71-1333

INJECTION PUMP ASS'Y,(FOR JAPAN) (SEE FIG.0451A)

SN: 24678-47624

1шт.

|1

6207-71-1333

INJECTION PUMP ASS'Y,(EXCEPT JAPAN) (SEE FIG.0451A)

SN: 24678-UP

1шт.

|1

6207-71-1332

INJECTION PUMP ASS'Y,(SEE FIG.0451A)

SN: 23243-24677

1шт.

|1

6207-71-1331

INJECTION PUMP ASS'Y,(SEE FIG.0451)

SN: 14360-23242

1шт.

|1

0

INJECTION PUMP ASS'Y,(SEE FIG.0451)

SN: 10001-14359

1шт.

|1

6207-71-1335

INJECTION PUMP ASS'Y,(POWER UP SPEC.) (FOR JAPAN)

SN: 86875-UP

1шт.

|1

0

INJECTION PUMP ASS'Y,(POWER UP SPEC.) (FOR JAPAN)

SN: 47625-86874

1шт.

|1

6207-71-1941

INJECTION PUMP ASS'Y,(POWER UP SPEC.)(EXCEPT JAPAN)

SN: 86875-UP

1шт.

|1

0

INJECTION PUMP ASS'Y,(POWER UP SPEC.)(EXCEPT JAPAN)

SN: 10001-86874

1шт.

2

6207-71-3131

GEAR

SN: 10001-UP

1шт.

3

6206-71-3630

NUT

SN: 10001-UP

1шт.

4

6130-32-1361

WASHER (K2)

SN: 64271-UP

1шт.

|4

0

WASHER,LOCK (K2)

SN: 10001-64270

1шт.

5

6206-71-3110

HOLDER

SN: 10001-UP

1шт.

6

07000-02135

O-RING (K2)

SN: 10001-UP

1шт.

7

6204-71-3190

BOLT

SN: 10001-UP

1шт.

8

01435-20812

BOLT

SN: 10001-UP

1шт.

9

07005-00812

GASKET (K2)

SN: 10001-UP

1шт.

10

287-01-12231

O-RING (K2)

SN: 10001-UP

1шт.

11

01144-31035

STUD

SN: 10001-UP

4шт.

12

01584-01008

NUT

SN: 10001-UP

4шт.

13

6207-71-1850

BRACKET

SN: 10001-UP

1шт.

14

01435-21016

BOLT

SN: 10001-UP

1шт.

15

01435-21020

BOLT

SN: 10001-UP

1шт.

16

01584-01008

NUT

SN: 76865-UP

1шт.

|16

01580-01008

NUT

SN: 10001-76864

1шт.

17

01640-01016

WASHER

SN: 10001-76864

1шт.

18

6207-71-5111

TUBE,INJECTION¤ NO.1

SN: 58758-UP

1шт.

|18

0

TUBE,INJECTION¤ NO.1

SN: 10001-58757

1шт.

19

6207-71-5121

TUBE,INJECTION¤ NO.2

SN: 58758-UP

1шт.

|19

0

TUBE,INJECTION¤ NO.2

SN: 10001-58757

1шт.

20

6207-71-5130

TUBE,INJECTION¤ NO.3

SN: 10001-UP

1шт.

21

6207-71-5140

TUBE,INJECTION¤ NO.4

SN: 10001-UP

1шт.

22

6207-71-5150

TUBE,INJECTION¤ NO.5

SN: 10001-UP

1шт.

23

6207-71-5160

TUBE,INJECTION¤ NO.6

SN: 10001-UP

1шт.

24

6206-71-5720

CLAMP

SN: 10001-UP

4шт.

25

01435-20625

BOLT

SN: 10001-UP

4шт.

|26

6206-71-5700

CLIP ASS'Y

SN: 10001-UP

4шт.

26

6144-71-5730

CLIP

SN: 10001-UP

1шт.

27

6206-71-5730

CLIP¤ WITH THREAD

SN: 10001-UP

1шт.

28

6206-71-5740

BOLT

SN: 10001-UP

1шт.

29

6204-71-4230

PIPE,OIL

SN: 10001-UP

1шт.

30

6204-71-4250

CONNECTOR

SN: 10001-UP

1шт.

31

07206-30710

BOLT,JOINT

SN: 10001-UP

1шт.

32

07005-01012

GASKET (K2)

SN: 10001-UP

2шт.

33

09920-00150

LIQUID GASKET,LG-7¤ 150G

SN: 10001-UP

-2шт.

Выбрано товаров: 92