Запчасти Komatsu SA6D110-1V ВОЗДУХООЧИСТИТЕЛЬ И КРЕПЛЕНИЕ ГОЛОВКА ЦИЛИНДРОВ

Схема запчастей Komatsu SA6D110-1V - ВОЗДУХООЧИСТИТЕЛЬ И КРЕПЛЕНИЕ ГОЛОВКА ЦИЛИНДРОВ
FIT
1:1
100%

Артикул

Название

Примечание

Количество

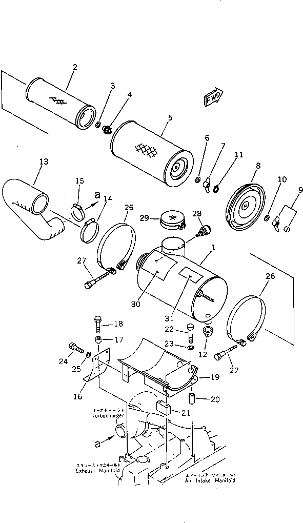
1

6138-82-7110

BODY ASS'Y,AIR CLEANER

SN: 57949-UP

1шт.

|1

0

BODY ASS'Y,AIR CLEANER

SN: 56995-57948

1шт.

|1

6138-82-7110

BODY ASS'Y,AIR CLEANER (TUNNEL SPEC.)

SN: 56995-UP

1шт.

|2

600-181-8600

ELEMENT ASS'Y

SN: 56995-UP

1шт.

|2

600-181-8700

ELEMENT ASS'Y,(TUNNEL SPEC.)

SN: 56995-UP

1шт.

2

0

ELEMENT,INNER

SN: 56995-UP

1шт.

|2

0

ELEMENT,INNER (TUNNEL SPEC.)

SN: 56995-UP

1шт.

3

600-181-4511

WASHER,SEAL

SN: 56995-UP

1шт.

4

600-181-7910

NUT

SN: 56995-UP

1шт.

|5

600-181-8230

ELEMENT ASS'Y,OUTER

SN: 56995-UP

1шт.

5

0

ELEMENT,OUTER

SN: 56995-UP

1шт.

6

600-181-8440

WASHER

SN: 56995-UP

1шт.

7

600-181-8450

NUT,WING

SN: 56995-UP

1шт.

|8

600-181-8390

COVER ASS'Y

SN: 56995-UP

1шт.

8

600-181-8470

COVER

SN: 56995-UP

1шт.

9

600-181-8460

NUT ASS'Y,WING

SN: 56995-UP

1шт.

10

600-181-8440

WASHER

SN: 56995-UP

1шт.

11

600-181-8530

RING,SNAP

SN: 56995-UP

1шт.

12

600-181-8480

VALVE

SN: 56995-UP

1шт.

13

6138-11-4480

HOSE

SN: 56995-UP

1шт.

14

07281-01279

CLAMP

SN: 56995-UP

1шт.

15

07281-01029

CLAMP

SN: 56996-UP

1шт.

|15

0

CLAMP

SN: 56995-56995

1шт.

16

6138-81-8680

BRACKET

SN: 56995-UP

1шт.

17

6631-11-5630

SPACER

SN: 56995-UP

2шт.

18

01435-01040

BOLT

SN: 60730-UP

2шт.

|18

0

BOLT

SN: 56995-60729

2шт.

19

6138-81-8630

BRACKET

SN: 56995-UP

1шт.

20

6138-81-8660

SPACER

SN: 56995-UP

1шт.

21

6138-81-8650

SPACER

SN: 56995-UP

1шт.

22

01435-00870

BOLT

SN: 60730-UP

4шт.

|22

0

BOLT

SN: 56995-60729

4шт.

23

01640-00816

WASHER

SN: 56995-60729

4шт.

24

01435-01020

BOLT

SN: 60730-UP

2шт.

|24

0

BOLT

SN: 56995-60729

2шт.

25

01640-21016

WASHER

SN: 56995-60729

2шт.

26

6222-81-7190

BAND ASS'Y

SN: 56995-UP

2шт.

|26

6643-11-4620

PIN

SN: 56995-UP

1шт.

|26

6643-11-4630

PIN¤ WITH THREAD

SN: 56995-UP

1шт.

27

6643-11-4641

BOLT

SN: 56995-UP

2шт.

28

08670-02001

INDICATOR,DUST

SN: 61522-UP

1шт.

|28

0

INDICATOR,DUST (JAPANESE-ENGLISH)

SN: 56995-61521

1шт.

29

6138-81-8640

CAP

SN: 56995-UP

1шт.

30

09637-00161

PLATE¤ INSTRUCTION,(JAPANESE-ENGLISH)

SN: 56995-UP

1шт.

31

6138-81-8870

PLATE,(PART NO.)

SN: 56995-UP

1шт.

1

6138-82-7110

BODY ASS'Y,AIR CLEANER

SN: 57949-UP

1шт.

|1

0

BODY ASS'Y,AIR CLEANER

SN: 56995-57948

1шт.

|1

6138-82-7110

BODY ASS'Y,AIR CLEANER (TUNNEL SPEC.)

SN: 56995-UP

1шт.

|2

600-181-8600

ELEMENT ASS'Y

SN: 56995-UP

1шт.

|2

600-181-8700

ELEMENT ASS'Y,(TUNNEL SPEC.)

SN: 56995-UP

1шт.

2

0

ELEMENT,INNER

SN: 56995-UP

1шт.

|2

0

ELEMENT,INNER (TUNNEL SPEC.)

SN: 56995-UP

1шт.

3

600-181-4511

WASHER,SEAL

SN: 56995-UP

1шт.

4

600-181-7910

NUT

SN: 56995-UP

1шт.

|5

600-181-8230

ELEMENT ASS'Y,OUTER

SN: 56995-UP

1шт.

5

0

ELEMENT,OUTER

SN: 56995-UP

1шт.

6

600-181-8440

WASHER

SN: 56995-UP

1шт.

7

600-181-8450

NUT,WING

SN: 56995-UP

1шт.

|8

600-181-8390

COVER ASS'Y

SN: 56995-UP

1шт.

8

600-181-8470

COVER

SN: 56995-UP

1шт.

9

600-181-8460

NUT ASS'Y,WING

SN: 56995-UP

1шт.

10

600-181-8440

WASHER

SN: 56995-UP

1шт.

11

600-181-8530

RING,SNAP

SN: 56995-UP

1шт.

12

600-181-8480

VALVE

SN: 56995-UP

1шт.

13

6138-11-4480

HOSE

SN: 56995-UP

1шт.

14

07281-01279

CLAMP

SN: 56995-UP

1шт.

15

07281-01029

CLAMP

SN: 56996-UP

1шт.

|15

0

CLAMP

SN: 56995-56995

1шт.

16

6138-81-8680

BRACKET

SN: 56995-UP

1шт.

17

6631-11-5630

SPACER

SN: 56995-UP

2шт.

18

01435-01040

BOLT

SN: 60730-UP

2шт.

|18

0

BOLT

SN: 56995-60729

2шт.

19

6138-81-8630

BRACKET

SN: 56995-UP

1шт.

20

6138-81-8660

SPACER

SN: 56995-UP

1шт.

21

6138-81-8650

SPACER

SN: 56995-UP

1шт.

22

01435-00870

BOLT

SN: 60730-UP

4шт.

|22

0

BOLT

SN: 56995-60729

4шт.

23

01640-00816

WASHER

SN: 56995-60729

4шт.

24

01435-01020

BOLT

SN: 60730-UP

2шт.

|24

0

BOLT

SN: 56995-60729

2шт.

25

01640-21016

WASHER

SN: 56995-60729

2шт.

26

6222-81-7190

BAND ASS'Y

SN: 56995-UP

2шт.

|26

6643-11-4620

PIN

SN: 56995-UP

1шт.

|26

6643-11-4630

PIN¤ WITH THREAD

SN: 56995-UP

1шт.

27

6643-11-4641

BOLT

SN: 56995-UP

2шт.

28

08670-02001

INDICATOR,DUST

SN: 61522-UP

1шт.

|28

0

INDICATOR,DUST (JAPANESE-ENGLISH)

SN: 56995-61521

1шт.

29

6138-81-8640

CAP

SN: 56995-UP

1шт.

30

09637-00161

PLATE¤ INSTRUCTION,(JAPANESE-ENGLISH)

SN: 56995-UP

1шт.

31

6138-81-8870

PLATE,(PART NO.)

SN: 56995-UP

1шт.

Выбрано товаров: 90