Запчасти Komatsu SA6D140-1K-A ГЕНЕРАТОР И КРЕПЛЕНИЕ (A) ЭЛЕКТРИКА

Схема запчастей Komatsu SA6D140-1K-A - ГЕНЕРАТОР И КРЕПЛЕНИЕ (A) ЭЛЕКТРИКА
FIT
1:1
100%

Артикул

Название

Примечание

Количество

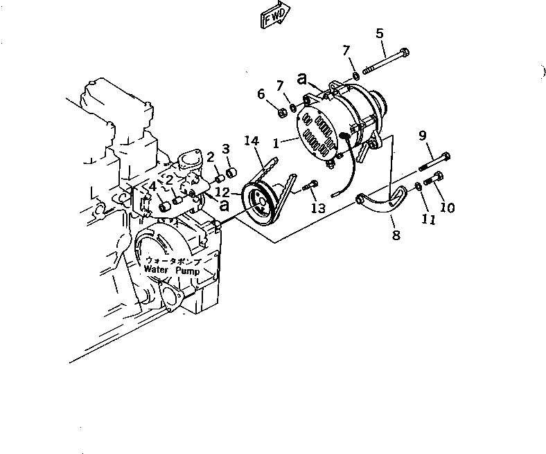
1

600-821-9460

ALTERNATOR A. (50A)

SN: 11397-UP

1шт.

2

6210-61-6530

PIN

SN: 11397-UP

2шт.

3

6210-81-6750

SPACER

SN: 13772-UP

1шт.

|3

560-43-12470

SPACER

SN: 11397-13771

1шт.

4

6144-85-6550

SPACER

SN: 11397-UP

1шт.

5

6711-21-6390

BOLT

SN: 11397-UP

1шт.

6

02215-10811

NUT

SN: 11397-UP

1шт.

7

01640-21323

WASHER

SN: 11397-UP

2шт.

8

6210-81-6811

PLATE,ADJUST

SN: 11397-UP

1шт.

9

01011-51000

BOLT

SN: 11397-UP

1шт.

10

01640-21016

WASHER

SN: 11397-17629

1шт.

11

01050-31230

BOLT

SN: 11397-UP

1шт.

12

01643-31232

WASHER

SN: 11397-UP

1шт.

13

6210-81-6840

PULLEY¤ HARDENING

SN: 11397-UP

1шт.

14

01010-30820

BOLT

SN: 11397-UP

3шт.

15

600-736-9580

V-BELT

SN: 16682-UP

1шт.

|15

0

V-BELT

SN: 11397-16681

1шт.

Выбрано товаров: 17