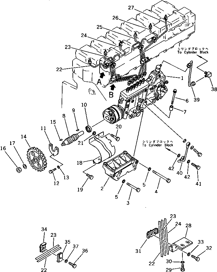
Запчасти Komatsu SA6D140-A-1U ТОПЛ. НАСОС И ТРУБЫ ТОПЛИВН. СИСТЕМА

Схема запчастей Komatsu SA6D140-A-1U - ТОПЛ. НАСОС И ТРУБЫ ТОПЛИВН. СИСТЕМА
FIT
1:1
100%

Артикул

Название

Примечание

Количество

1

6212-71-1691

INJECTION PUMP A.,(SEE FIG.0451)

SN: 12599-UP

1шт.

2

6211-21-6110

BRACKET

SN: 12599-UP

1шт.

3

01010-51250

BOLT

SN: 12599-UP

2шт.

4

01010-51280

BOLT

SN: 12599-UP

2шт.

5

01640-21223

WASHER

SN: 12599-UP

4шт.

6

6150-81-9250

BOLT

SN: 12599-UP

4шт.

7

6150-41-2430

PIN,DOWEL

SN: 12599-UP

2шт.

8

6212-71-3150

SHAFT

SN: 12599-UP

1шт.

9

6150-71-3160

KEY

SN: 12599-UP

1шт.

10

6210-71-3181

SEAL,OIL (K2)

SN: 12599-UP

1шт.

11

6210-71-3160

PLATE,THRUST

SN: 12599-UP

1шт.

12

01010-30816

BOLT

SN: 12599-UP

3шт.

13

01640-00816

WASHER

SN: 12599-UP

3шт.

14

6210-71-3220

GEAR

SN: 12599-UP

1шт.

15

6150-71-3160

KEY

SN: 12599-UP

1шт.

16

01582-02419

NUT

SN: 12599-UP

1шт.

17

01643-32460

WASHER

SN: 12599-UP

1шт.

18

6210-71-3910

COVER

SN: 12599-UP

1шт.

19

01010-51016

BOLT

SN: 12599-UP

2шт.

20

01010-51020

BOLT

SN: 12599-UP

1шт.

21

6162-13-4860

WASHER

SN: 12599-UP

1шт.

22

6211-71-5110

TUBE,INJECTION¤ NO.1

SN: 12599-UP

1шт.

23

6211-71-5120

TUBE,INJECTION¤ NO.2

SN: 12599-UP

1шт.

24

6211-71-5130

TUBE,INJECTION¤ NO.3

SN: 12599-UP

1шт.

25

6211-71-5140

TUBE,INJECTION¤ NO.4

SN: 12599-UP

1шт.

26

6211-71-5150

TUBE,INJECTION¤ NO.5

SN: 12599-UP

1шт.

27

6211-71-5160

TUBE,INJECTION¤ NO.6

SN: 12599-UP

1шт.

28

6210-71-5510

CLAMP

SN: 12599-UP

2шт.

29

01010-50820

BOLT

SN: 12599-UP

4шт.

30

01640-20816

WASHER

SN: 12599-UP

4шт.

31

6210-71-5520

CLAMP

SN: 12599-UP

2шт.

32

01010-50635

BOLT

SN: 12599-UP

4шт.

33

01640-20610

WASHER

SN: 12599-UP

4шт.

34

6162-73-5510

CLAMP¤ WITH THREAD

SN: 12599-UP

4шт.

35

6162-73-5520

CLAMP

SN: 12599-UP

4шт.

36

01010-50625

BOLT

SN: 12599-UP

4шт.

37

01640-20610

WASHER

SN: 12599-UP

4шт.

38

21T-38-12290

ELBOW

SN: 12599-UP

1шт.

39

6212-71-5620

TUBE

SN: 12599-UP

1шт.

40

6211-71-5710

TUBE,DRAIN

SN: 12599-UP

1шт.

41

07206-31014

BOLT,JOINT

SN: 12599-UP

1шт.

42

07005-01412

GASKET (K2)

SN: 12599-UP

2шт.

Выбрано товаров: 42