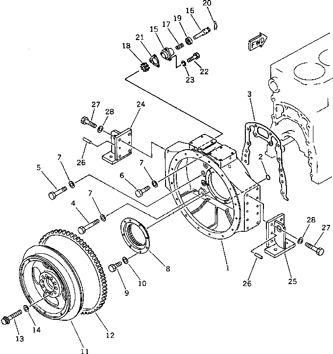
Запчасти Komatsu SA6D170-A-1C МАХОВИК И КАРТЕР МАХОВИКА (TWIN ТУРБОНАГНЕТАТЕЛЬ)(№77-) БЛОК ЦИЛИНДРОВ

Схема запчастей Komatsu SA6D170-A-1C - МАХОВИК И КАРТЕР МАХОВИКА (TWIN ТУРБОНАГНЕТАТЕЛЬ)(№77-) БЛОК ЦИЛИНДРОВ
FIT
1:1
100%

Артикул

Название

Примечание

Количество

1

6162-23-4130

HOUSING,FLYWHEEL

SN: 10569-UP

1шт.

2

07046-11516

PLUG

SN: 10569-UP

8шт.

3

6127-21-4813

GASKET (K2)

SN: 10569-UP

1шт.

4

01010-31870

BOLT

SN: 10569-UP

3шт.

5

01010-31855

BOLT

SN: 10569-UP

7шт.

6

01010-31845

BOLT

SN: 10569-UP

4шт.

7

01643-31845

WASHER

SN: 10569-UP

14шт.

8

6162-23-4251

SEAL¤ REAR (K2)

SN: 12183-UP

1шт.

|8

0

SEAL¤ REAR (K2)

SN: 10569-12182

1шт.

9

01010-31020

BOLT

SN: 10569-UP

8шт.

10

01641-01016

WASHER

SN: 10569-UP

8шт.

|11

6162-33-1700

FLYWHEEL ASS'Y

SN: 10569-UP

1шт.

11

0

FLYWHEEL

SN: 10569-UP

1шт.

12

6645-31-1321

GEAR,RING

SN: 10569-UP

1шт.

13

6162-33-1731

BOLT

SN: 11020-UP

10шт.

|13

0

BOLT

SN: 10569-11019

10шт.

14

6162-33-1740

WASHER

SN: 11020-UP

10шт.

|14

0

WASHER

SN: 10569-11019

10шт.

|15

6162-23-4500

BARING DIVICE ASS'Y

SN: 10569-UP

1шт.

15

0

CASE

SN: 10569-UP

1шт.

16

0

SHAFT

SN: 10569-UP

1шт.

17

0

SPRING

SN: 10569-UP

1шт.

18

0

GEAR

SN: 10569-UP

1шт.

19

0

SEAL

SN: 10569-UP

1шт.

20

0

PIN,SNAP

SN: 10569-UP

1шт.

21

6162-23-4940

GASKET (K2)

SN: 10569-UP

1шт.

22

01010-31030

BOLT

SN: 10569-UP

3шт.

23

01602-01030

WASHER,SPRING

SN: 10569-UP

3шт.

24

6162-23-4740

BRACKET,L.H.

SN: 10569-UP

1шт.

25

6162-23-4750

BRACKET,R.H.

SN: 10569-UP

1шт.

26

04020-01434

PIN,DOWEL

SN: 10569-UP

4шт.

27

01010-31850

BOLT

SN: 10569-UP

8шт.

28

01643-31845

WASHER

SN: 10569-UP

8шт.

Выбрано товаров: 33