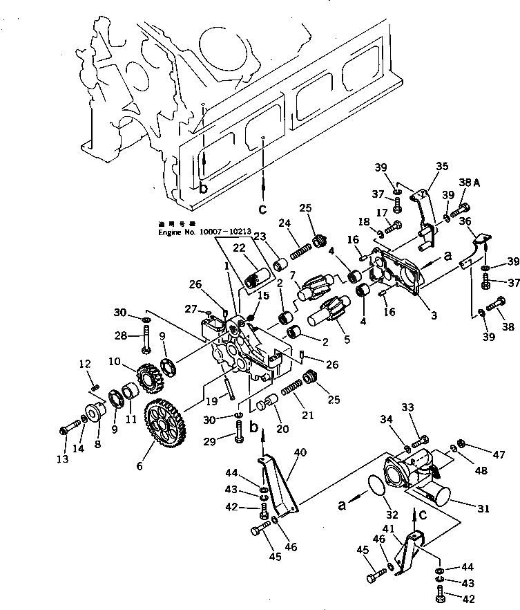
Запчасти Komatsu SA8V170-1B СМАЗЫВ. НАСОС И ВСАСЫВ. PIPE СИСТЕМА СМАЗКИ МАСЛ. СИСТЕМА

Схема запчастей Komatsu SA8V170-1B - СМАЗЫВ. НАСОС И ВСАСЫВ. PIPE СИСТЕМА СМАЗКИ МАСЛ. СИСТЕМА
FIT
1:1
100%

Артикул

Название

Примечание

Количество

|$0

6164-51-1003

OIL PUMP ASS'Y

SN: 10383-UP

1шт.

|$1

0

OIL PUMP ASS'Y

SN: 10214-10382

1шт.

|$2

0

OIL PUMP ASS'Y

SN: 10007-10213

1шт.

|$3

6164-51-1201

HOUSING ASS'Y

SN: 10214-UP

1шт.

|$4

6164-51-1200

HOUSING ASS'Y

SN: 10007-10213

1шт.

1

0

HOUSING

SN: 10214-UP

1шт.

1

0

HOUSING

SN: 10007-10213

1шт.

2

6164-51-1180

BUSHING

SN: 10007-UP

2шт.

|$8

6164-51-1400

COVER ASS'Y

SN: 10007-UP

1шт.

3

0

COVER

SN: 10007-UP

1шт.

4

6164-51-1180

BUSHING

SN: 10007-UP

2шт.

5

6164-51-1240

GEAR

SN: 10007-UP

1шт.

6

6164-51-1510

GEAR

SN: 10007-UP

1шт.

7

6164-51-1260

GEAR

SN: 10007-UP

1шт.

8

6164-51-1851

SHAFT

SN: 10383-UP

1шт.

8

6164-51-1850

SHAFT

SN: 10007-10382

1шт.

9

6164-21-2470

BEARING

SN: 10007-UP

2шт.

|$17

6164-51-1802

GEAR ASS'Y

SN: 10383-UP

1шт.

|$18

0

GEAR ASS'Y

SN: 10214-10382

1шт.

|$19

0

GEAR ASS'Y

SN: 10007-10213

1шт.

10

6164-51-1810

GEAR

SN: 10007-UP

1шт.

11

6164-51-1170

BUSHING

SN: 10383-UP

1шт.

11

6164-51-1171

BUSHING

SN: 10214-10382

1шт.

11

0

BUSHING

SN: 10007-10213

1шт.

12

04025-00512

PIN,SPRING

SN: 10007-UP

1шт.

13

6164-51-1150

BOLT

SN: 10007-UP

1шт.

14

01643-31645

WASHER

SN: 10007-UP

1шт.

15

07043-00108

PLUG

SN: 10007-UP

1шт.

16

04020-01024

PIN,DOWEL

SN: 10007-UP

2шт.

17

01010-31030

BOLT

SN: 10007-UP

8шт.

18

01602-01030

WASHER,SPRING

SN: 10007-UP

8шт.

19

6165-51-1670

PIN

SN: 10007-UP

1шт.

20

6164-51-1611

PLUNGER

SN: 10214-UP

1шт.

20

0

PLUNGER

SN: 10007-10213

1шт.

21

6164-51-1630

SPRING

SN: 10007-UP

1шт.

22

6164-51-1710

BODY,SAFETY VALVE

SN: 10007-10213

1шт.

23

6164-51-1730

PLUNGER,SAFETY VALVE

SN: 10007-UP

1шт.

24

6164-51-1750

SPRING

SN: 10007-UP

1шт.

25

6164-51-1650

PLUG

SN: 10007-UP

2шт.

26

04020-01024

PIN,DOWEL

SN: 10007-UP

2шт.

27

07000-61009

O-RING (K2)

SN: 10007-UP

1шт.

28

01010-31085

BOLT

SN: 10007-UP

3шт.

29

01010-31050

BOLT

SN: 10007-UP

2шт.

30

01602-01030

WASHER,SPRING

SN: 10007-UP

5шт.

31

6164-51-6210

PIPE,SUCTION

SN: 10007-UP

1шт.

32

6164-51-6410

O-RING (K2)

SN: 10007-UP

1шт.

33

01010-31035

BOLT

SN: 10007-UP

3шт.

34

01602-01030

WASHER,SPRING

SN: 10007-UP

3шт.

35

6164-51-3110

BRACKET

SN: 10007-UP

1шт.

36

6164-51-3120

BRACKET

SN: 10007-UP

1шт.

37

01010-31025

BOLT

SN: 10007-UP

3шт.

38

01010-31040

BOLT

SN: 10007-UP

1шт.

38A

01010-31095

BOLT

SN: 10007-UP

2шт.

39

01602-01030

WASHER,SPRING

SN: 10007-UP

6шт.

40

6164-51-6351

BRACKET

SN: 10513-UP

1шт.

40

0

BRACKET

SN: 10007-10512

1шт.

41

6164-51-6361

BRACKET

SN: 10513-UP

1шт.

41

0

BRACKET

SN: 10007-10512

1шт.

42

01010-31025

BOLT

SN: 10007-UP

2шт.

43

01602-01030

WASHER,SPRING

SN: 10007-UP

2шт.

44

01640-21016

WASHER

SN: 10007-10007

2шт.

45

01010-31030

BOLT

SN: 10007-UP

2шт.

46

01640-21016

WASHER

SN: 10007-10007

2шт.

47

01580-01008

NUT

SN: 10007-UP

2шт.

48

01602-01030

WASHER,SPRING

SN: 10007-UP

2шт.

Выбрано товаров: 65