Запчасти Komatsu SAA6D125E-5E КРЕПЛЕНИЕ СТАРТЕРА (7.KW) ДВИГАТЕЛЬ

Схема запчастей Komatsu SAA6D125E-5E - КРЕПЛЕНИЕ СТАРТЕРА (7.KW) ДВИГАТЕЛЬ
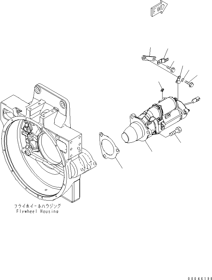
1
2
3
4
5
6
7
8
9
10
FIT
1:1
100%

Артикул

Название

Примечание

Количество

1

STARTING MOTOR ASS'Y,(7.5KW) (SEE FIG.A6210-B3H4)

SN: 560001-UP

-1шт.

2

6221-81-6810

GASKET

SN: 560001-UP

1шт.

3

01010-81640

BOLT

SN: 560001-UP

3шт.

4

421-62-11940

PLATE

SN: 560001-UP

1шт.

5

08193-20010

CLIP

SN: 560001-UP

1шт.

6

01435-01016

BOLT

SN: 560001-UP

1шт.

7

600-051-2050

CLIP

SN: 560001-UP

1шт.

8

01435-01020

BOLT

SN: 560001-UP

1шт.

9

01643-31032

WASHER

SN: 560001-UP

1шт.

10

6218-81-8470

BAND

SN: 560001-UP

1шт.

Выбрано товаров: 10