Запчасти Komatsu SAA6D140E-3A-8 КАРТЕР МАХОВИКА(№-) ДВИГАТЕЛЬ

Схема запчастей Komatsu SAA6D140E-3A-8 - КАРТЕР МАХОВИКА(№-) ДВИГАТЕЛЬ
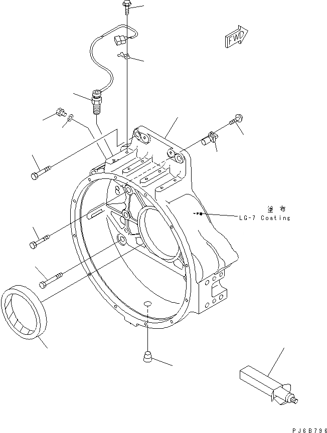
1
2
3
4
4
5
6
7
8
9
10
11
12
13
FIT
1:1
100%

Артикул

Название

Примечание

Количество

1

6218-21-4741

HOUSING,FLYWHEEL

SN: 110003-111143

1шт.

2

07043-A0617

PLUG

SN: 110003-111143

1шт.

3

6151-21-4150

SEAL¤ REAR (K2)

SN: 110003-111143

1шт.

4

01010-61645

BOLT

SN: 110003-111143

8шт.

5

01010-61665

BOLT

SN: 110003-111143

2шт.

6

6114-11-8910

PLUG

SN: 110003-111143

1шт.

7

07005-02216

GASKET (K2)

SN: 110003-111143

1шт.

8

7861-93-2330

SENSOR,REVOLUTION

SN: 110003-111143

1шт.

9

08193-20010

CLIP

SN: 110003-111143

1шт.

10

01435-01020

BOLT

SN: 110003-111143

1шт.

11

6217-81-9210

SENSOR,REVOLUTION

SN: 110003-111143

1шт.

12

01435-00612

BOLT

SN: 110110-111143

1шт.

|12

0

BOLT

SN: 110003-110109

1шт.

13

09920-00150

LIQUID GASKET,LG-7¤ 150G

SN: 110003-111143

-2шт.

Выбрано товаров: 14