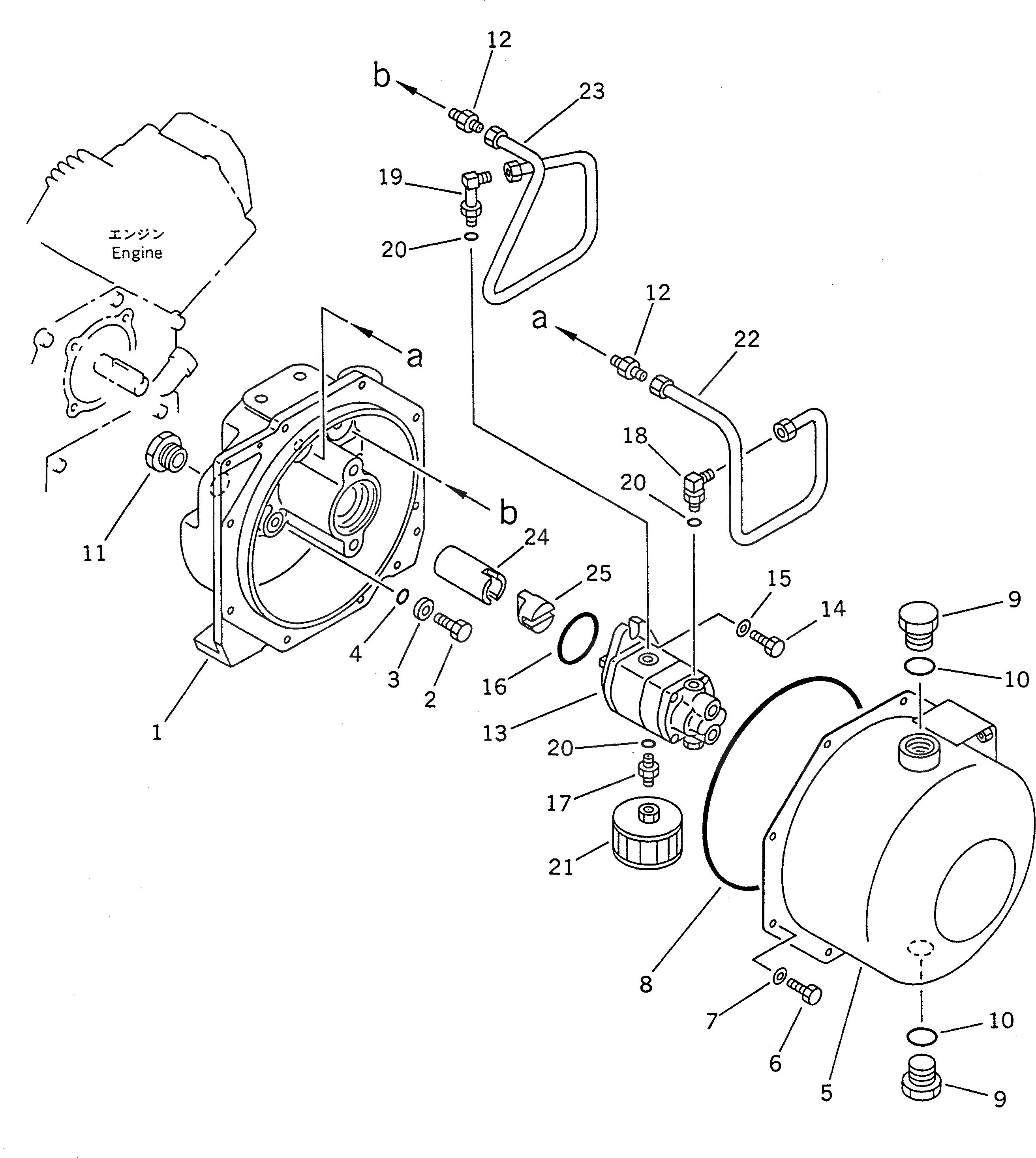
Запчасти Komatsu PC01-1 ГИДР. БАК. УПРАВЛ-Е РАБОЧИМ ОБОРУДОВАНИЕМ

Схема запчастей Komatsu PC01-1 - ГИДР. БАК. УПРАВЛ-Е РАБОЧИМ ОБОРУДОВАНИЕМ
FIT
1:1
100%

Артикул

Название

Примечание

Количество

1

21A-60-11111

CASE

2

01090-50840

BOLT

3

21A-60-11120

WASHER

4

07000-11008

O-RING

5

21A-60-11140

TANK

6

01010-80816

BOLT

7

01643-50823

WASHER

8

07000-05220

O-RING

9

07041-13012

PLUG

10

07002-03034

O-RING

11

21A-60-11162

GAUGE

11

GASKET

12

20W-62-11330

NIPPLE

13

705-43-06000

PUMP ASS'Y,(SEE FIG.6101)

14

01010-81030

BOLT

15

01643-31032

WASHER

16

07000-03050

O-RING

17

21A-62-12110

NIPPLE

18

21A-62-12120

ELBOW

19

21A-62-12130

ELBOW

20

07000-12011

O-RING

21

21A-62-12140

FILTER

22

21A-62-12160

TUBE

23

21A-62-12170

TUBE

24

21A-01-13110

JOINT

25

21A-01-13120

COUPLING

Выбрано товаров: 26