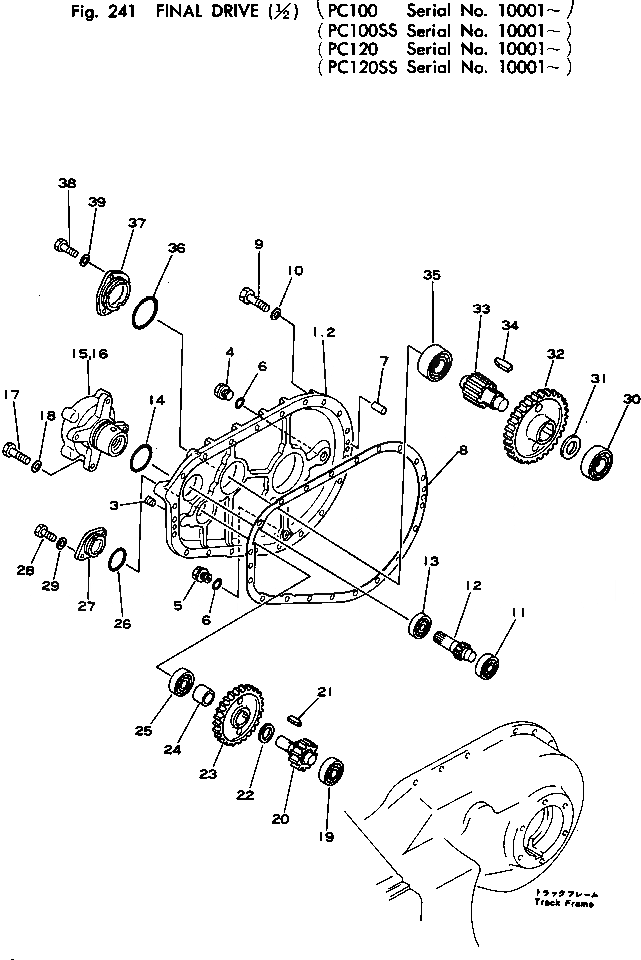
Запчасти Komatsu PC100-1 КОНЕЧНАЯ ПЕРЕДАЧА(/) ХОД И КОНЕЧНАЯ ПЕРЕДАЧА

Схема запчастей Komatsu PC100-1 - КОНЕЧНАЯ ПЕРЕДАЧА(/) ХОД И КОНЕЧНАЯ ПЕРЕДАЧА
FIT
1:1
100%

Артикул

Название

Примечание

Количество

|$0

203-27-00012

CASE ASS'Y,L.H.

|$1

203-27-00022

CASE ASS'Y,R.H.

1

CASE,L.H.

2

CASE,R.H.

3

07049-01215

PLUG

4

07040-13618

PLUG

5

07044-13620

PLUG

6

07002-03634

O-RING

7

04020-01842

PIN,DOWEL

8

202-27-11132

GASKET

9

01010-31640

BOLT

10

01643-31645

WASHER

11

06040-06207

BEARING,BALL

12

202-27-13210

SHAFT, 12 TEETH

13

06044-00207

BEARING,ROLLER

14

07000-02095

O-RING

15

202-27-13150

CAGE,L.H.

16

202-27-13160

CAGE,R.H.

17

01010-31450

BOLT

18

01643-31445

WASHER

19

06043-00308

BEARING,ROLLER

20

202-27-11310

SHAFT, 18 TEETH

21

202-27-11330

KEY

22

202-27-11370

SPACER

23

202-27-11320

GEAR, 45 TEETH

24

202-27-11340

COLLAR

25

06044-00308

BEARING,ROLLER

26

07000-02085

O-RING

27

202-27-11350

COVER

28

01010-31235

BOLT

29

01643-31232

WASHER

30

205-09-51120

BEARING,ROLLER

31

202-27-11440

SPACER

32

202-27-11420

GEAR, 49 TEETH

33

203-27-11470

SHAFT, 11 TEETH

34

202-27-11430

KEY

35

113-27-21270

BEARING,ROLLER

36

07000-02100

O-RING

37

202-27-11450

COVER

38

01010-31235

BOLT

39

01643-31232

WASHER

Выбрано товаров: 41