Запчасти Komatsu PC100-3 ПАНЕЛЬ ПРИБОРОВ (СПЕЦ-Я TBG)(№8-.) СПЕЦ. APPLICATION ЧАСТИ¤ МАРКИРОВКА¤ ИНСТРУМЕНТ И РЕМКОМПЛЕКТЫ

Схема запчастей Komatsu PC100-3 - ПАНЕЛЬ ПРИБОРОВ (СПЕЦ-Я TBG)(№8-.) СПЕЦ. APPLICATION ЧАСТИ¤ МАРКИРОВКА¤ ИНСТРУМЕНТ И РЕМКОМПЛЕКТЫ
FIT
1:1
100%

Артикул

Название

Примечание

Количество

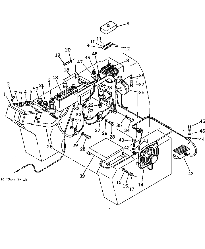
1

7861-21-3101

MONITOR PANEL ASS'Y

1

7861-21-3100

MONITOR PANEL ASS'Y

2

01220-40616

SCREW

3

201-06-21510

SWITCH,STARTING

4

205-06-71331

SWITCH,LAMP

5

205-06-71341

SWITCH,WIPER

6

205-06-71321

SWITCH,HEATER

7

205-06-71311

SWITCH,MODE

8

203-06-41540

BOX,FUSE

9

08040-04000

FUSE, 40A

10

08040-03000

FUSE, 30A

11

08040-02000

FUSE, 20A

12

08040-01000

FUSE, 10A

13

20G-06-15110

RADIO

14

20G-06-15120

SPEAKER

15

01220-40420

SCREW

16

01601-20410

WASHER,SPRING

17

01641-20405

WASHER

18

195-822-6151

LIGHTER

19

01220-40412

SCREW

20

01601-20410

WASHER,SPRING

21

22W-06-13450

RELAY ASS'Y

22

22W-06-13590

DIODE

23

01010-50612

BOLT

24

01602-20619

WASHER,SPRING

25

08147-32400

LAMP

25

08111-02430

BULB, 3W

26

203-06-41750

WIRE ASS'Y

27

08036-01814

CLIP

28

01010-51016

BOLT

29

01602-21030

WASHER,SPRING

30

01571-01016

SEAT

31

01010-50610

BOLT

32

01602-20619

WASHER,SPRING

33

7861-01-3000

CONTROLLER ASS'Y

34

01010-50612

BOLT

35

01602-20619

WASHER,SPRING

36

175-06-51210

BUZZER

37

01220-40612

SCREW

38

01602-20619

WASHER,SPRING

39

203-06-41281

CONTROL BOX ASS'Y

40

01010-50816

BOLT

41

01643-30823

WASHER

42

08036-03014

CLIP

43

203-06-41790

RESISTOR

44

08036-01814

CLIP

45

01010-50816

BOLT

46

01643-30823

WASHER

47

203-06-41570

SWITCH,AUTO DECELERATION AND PARKING

48

203-06-41610

CAP

49

203-06-41680

CAP

50

08147-22400

LAMP

50

08111-02430

BULB, 3W

Выбрано товаров: 0