Запчасти Komatsu PC120-3 ПАНЕЛЬ ПРИБОРОВ (БЕЗ АВТОМ. ЗАМЕДЛЕНИЕ ОБОРОТОВ) (БЕЗ ПОВОРОТН. МЕХАНИЧ. ТОРМОЗ.)(№.-) КОМПОНЕНТЫ ДВИГАТЕЛЯ И ЭЛЕКТРИКА

Схема запчастей Komatsu PC120-3 - ПАНЕЛЬ ПРИБОРОВ (БЕЗ АВТОМ. ЗАМЕДЛЕНИЕ ОБОРОТОВ)           (БЕЗ ПОВОРОТН. МЕХАНИЧ. ТОРМОЗ.)(№.-) КОМПОНЕНТЫ ДВИГАТЕЛЯ И ЭЛЕКТРИКА
FIT
1:1
100%

Артикул

Название

Примечание

Количество

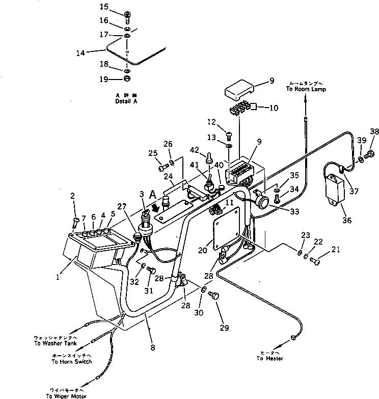
1

7831-72-2000

PANEL ASS'Y

2

01220-40616

SCREW

3

201-06-21510

SWITCH,STARTING

4

205-06-71331

SWITCH,LAMP

5

205-06-71341

SWITCH,WIPER

6

205-06-71321

SWITCH,HEATER

7

205-06-71311

SWITCH,MODE

8

203-06-41518

WIRE ASS'Y

9

205-06-71480

FUSE BOX

10

205-06-73180

FUSE, 15A

11

22W-06-13590

DIODE

12

01220-40616

SCREW

13

01643-30623

WASHER

14

203-06-31160

PLATE

15

205-06-62170

BOLT

16

205-06-62180

WASHER,SPRING

17

205-06-62190

WASHER

18

145-Z79-6630

WASHER

19

01580-10403

NUT

20

203-06-41840

PLATE

21

01220-40410

SCREW

22

01601-20410

WASHER,SPRING

23

01641-20405

WASHER

24

203-06-41930

LIGHTER

25

01220-40412

SCREW

26

01601-20410

WASHER,SPRING

27

203-06-41810

LAMP

27

08111-02430

BULB, 3W

28

08036-01814

CLIP

29

01010-51016

BOLT

30

01602-21030

WASHER,SPRING

31

01010-50610

BOLT

32

01602-20619

WASHER,SPRING

33

203-06-41920

BUZZER

34

01220-40612

SCREW

35

01602-20619

WASHER,SPRING

36

203-06-41790

RESISTOR

37

08036-01814

CLIP

38

01010-50816

BOLT

39

01643-30823

WASHER

40

09415-00706

CAP

41

203-06-41570

SWITCH,PARKING BRAKE

42

203-06-41680

CAP

Выбрано товаров: 43