Запчасти Komatsu PC120-3 ГИДРОЛИНИЯ (ИЗ БАКА В НАСОС - КЛАПАН) (/) УПРАВЛ-Е РАБОЧИМ ОБОРУДОВАНИЕМ

Схема запчастей Komatsu PC120-3 - ГИДРОЛИНИЯ (ИЗ БАКА В НАСОС - КЛАПАН) (/) УПРАВЛ-Е РАБОЧИМ ОБОРУДОВАНИЕМ
FIT
1:1
100%

Артикул

Название

Примечание

Количество

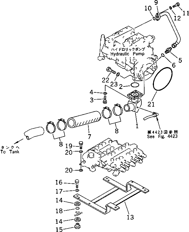
1

203-62-42152

TUBE

2

07000-02075

O-RING

3

01010-51235

BOLT

4

01643-31232

WASHER

5

07230-10628

UNION

6

07002-02434

O-RING

7

07260-27432

HOSE

8

07281-01029

CLAMP

9

203-62-42162

TUBE

10

07000-03028

O-RING

11

01010-51035

BOLT

12

01643-31032

WASHER

13

203-62-42111

BRACKET,(FOR LONG LEVER CONTROL)

13

203-62-44590

BRACKET,(FOR WRIST CONTROL)

14

203-62-42770

CUSHION

15

203-62-42780

COLLAR

16

01010-51235

BOLT

17

01643-31232

WASHER

18

07000-03025

O-RING

19

01010-51225

BOLT

19

01010-51225

BOLT

20

01643-31232

WASHER

20

01643-31232

WASHER

21

07000-05220

O-RING

22

01010-51445

BOLT

23

01643-31445

WASHER

Выбрано товаров: 26