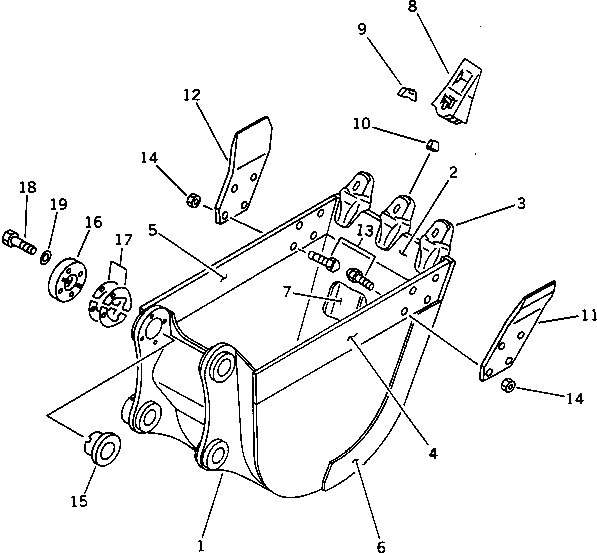
Запчасти Komatsu PC120-5Z КОВШ¤ .M ШИР. MM (ВЕРТИКАЛЬН. ПАЛЕЦ) РАБОЧЕЕ ОБОРУДОВАНИЕ

Схема запчастей Komatsu PC120-5Z - КОВШ¤ .M ШИР. MM (ВЕРТИКАЛЬН. ПАЛЕЦ) РАБОЧЕЕ ОБОРУДОВАНИЕ
FIT
1:1
100%

Артикул

Название

Примечание

Количество

|1

203-926-0151

BUCKET ASS'Y

1

203-926-5112

BUCKET

2

203-926-5151

PLATE (WELDED)

3

202-70-63190

ADAPTER (WELDED)

4

203-926-5132

PLATE,L.H. (WELDED)

5

203-926-5142

PLATE,R.H. (WELDED)

6

203-926-5170

PLATE (WELDED)

7

203-926-5160

PLATE (WELDED)

8

205-70-74272

TOOTH

9

205-70-74281

PIN

10

205-70-74291

LOCK

11

202-70-63161

CUTTER,L.H.

12

202-70-63171

CUTTER,R.H.

13

208-32-11231

BOLT

14

01803-02228

NUT

15

202-70-64250

SPACER

16

202-70-64240

PLATE

17

202-70-64210

SPACER¤ 0.5MM

|17

202-70-64220

SPACER¤ 1.0MM

18

01010-51470

BOLT

19

01643-31445

WASHER

Выбрано товаров: 21