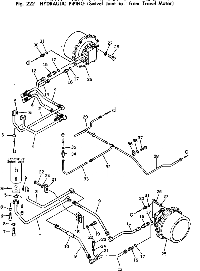
Запчасти Komatsu PC150-1 ГИДРОЛИНИЯ (ПОВОРОТНОЕ СОЕДИНЕНИЕ TO/FROM МОТОР ХОДА) ХОД И КОНЕЧНАЯ ПЕРЕДАЧА

Схема запчастей Komatsu PC150-1 - ГИДРОЛИНИЯ (ПОВОРОТНОЕ СОЕДИНЕНИЕ TO/FROM МОТОР ХОДА) ХОД И КОНЕЧНАЯ ПЕРЕДАЧА
FIT
1:1
100%

Артикул

Название

Примечание

Количество

1

21K-62-14391

TUBE,L.H.

2

21K-62-14411

TUBE,R.H.

3

21K-62-14371

TUBE,L.H.

4

21K-62-14381

TUBE,R.H.

5

07000-13030

O-RING

6

01010-50840

BOLT

7

01010-50855

BOLT

8

01643-30823

WASHER

9

07121-00606

HOSE

10

205-62-53780

COVER

11

21K-62-14432

TUBE,L.H.

12

21K-62-14442

TUBE,R.H.

13

21K-62-14452

TUBE,L.H.

14

21K-62-14462

TUBE,R.H.

15

202-62-14181

TUBE

16

07230-10628

UNION

17

07002-12434

O-RING

18

21K-62-14560

BRACKET

19

01010-51225

BOLT

20

01643-31232

WASHER

21

202-62-13140

CLAMP

22

01010-51250

BOLT

23

01010-51270

BOLT

24

01643-31232

WASHER

25

21K-60-00020

TRAVEL MOTOR ASS'Y

26

01010-51655

BOLT

27

01643-31645

WASHER

28

21K-62-14472

TUBE,L.H.

29

21K-62-14482

TUBE,R.H.

30

07230-10315

UNION

31

07002-12034

O-RING

32

21K-62-14550

TUBE

33

21K-62-14421

TUBE

34

201-62-15340

NIPPLE

35

07002-02034

O-RING

36

20T-62-13590

CLAMP

37

01010-51035

BOLT

38

01643-31032

WASHER

Выбрано товаров: 0