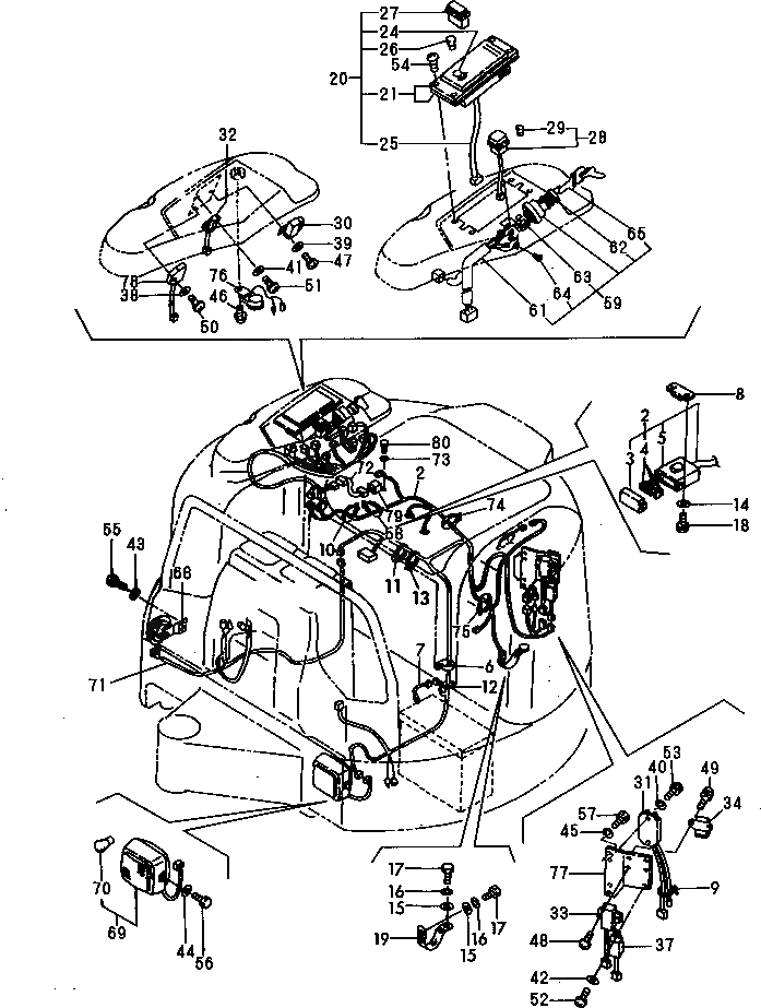
Запчасти Komatsu PC15FR-1 ЭЛЕКТРИЧ. ЧАСТИ КОМПОНЕНТЫ ДВИГАТЕЛЯ И ЭЛЕКТРИКА

Схема запчастей Komatsu PC15FR-1 - ЭЛЕКТРИЧ. ЧАСТИ КОМПОНЕНТЫ ДВИГАТЕЛЯ И ЭЛЕКТРИКА
FIT
1:1
100%

Артикул

Название

Примечание

Количество

1

YM172183-16502

WIRING HARNESS,WIRE

2

YM172183-16511

WIRING HARNESS,WIRE

3

YM172183-16590

COVER

4

YM29420-150000

FUSE

5

YM172183-16580

BODY,FUSE

6

YM1A1380-59480

CLAMP

7

YM172183-16540

LINK,FUSIBLE

8

YM172183-16550

BRACKET,FUSE

9

YM194202-56460

BAND

10

YM194202-56460

BAND

11

YM172122-79930

CLAMP

12

YM194202-56460

BAND

13

YM172183-16560

CLIP,HOSE

14

YM22137-060000

WASHER

15

YM22137-100000

WASHER

16

YM22217-100000

WASHER

17

YM26116-100162

BOLT

18

YM26557-060122

SCREW

19

YM933171-15801

WIRE,EARTH

20

YM172162-17101

BOX ASS'Y,INDICATOR

21

YM172162-17270

COVER

24

YM172162-17240

FO METER ASS'Y

25

YM172162-17250

HARNESS

26

YM172162-17120

VALVE

27

YM172162-17130

HOURMETER

28

YM172141-17190

SWITCH

29

YM172141-17230

BULB

30

YM119247-77100

RELAY,SAFETY

31

YM119640-77711

LIMITER,CURRENT

32

YM121522-77721

INDICATOR,CHARGING

33

YM129155-77810

REGISTOR

34

YM119650-77910

RELAY,GLOW

37

YM119632-77922

TIMER

38

YM22137-060000

WASHER

39

YM22137-060000

WASHER

40

YM22137-060000

WASHER

41

YM22137-060000

WASHER

42

YM22137-060000

WASHER

43

YM22217-060000

WASHER

44

YM22217-060000

WASHER

45

YM22217-080000

WASHER

46

YM26022-060122

SCREW

47

YM26022-060122

SCREW

48

YM26022-060122

SCREW

49

YM26022-060122

SCREW

50

YM26022-060162

SCREW

51

YM26022-060122

SCREW

52

YM26022-060162

SCREW

53

YM26022-060252

SCREW

54

YM26589-040202

SCREW

55

YM26116-060162

BOLT

56

YM26116-060162

BOLT

57

YM26116-080162

BOLT

58

YM194202-56460

BAND

59

YM172983-17100

SWITCH ASS'Y

61

YM172983-16520

WIRING HARNESS

62

YM172964-17120

NUT

63

YM172983-16530

TUBE

64

YM26022-040082

SCREW

65

KEY ASS'Y

68

YM933110-05300

HORN

69

YM172183-17120

LAMP ASS'Y

70

YM172156-17420

BULB

71

YM172183-16521

WIRING HARNESS

72

YM172183-16620

WIRING HARNESS

73

YM22217-060000

WASHER

74

YM194202-56460

BAND

75

YM194202-56460

BAND

76

YM172141-17150

BUZZER

77

YM17218317100K

BRACKET

78

YM172141-17141

UNIT

79

YM119650-77910

RELAY

80

YM26116-060162

BOLT

Выбрано товаров: 73