Запчасти Komatsu PC1600-1 ПАНЕЛЬ ПРИБОРОВ (/) (ДЛЯ ЭКСКАВАТ.)(№-) КАБИНА ОПЕРАТОРА И СИСТЕМА УПРАВЛЕНИЯ

Схема запчастей Komatsu PC1600-1 - ПАНЕЛЬ ПРИБОРОВ (/) (ДЛЯ ЭКСКАВАТ.)(№-) КАБИНА ОПЕРАТОРА И СИСТЕМА УПРАВЛЕНИЯ
FIT
1:1
100%

Артикул

Название

Примечание

Количество

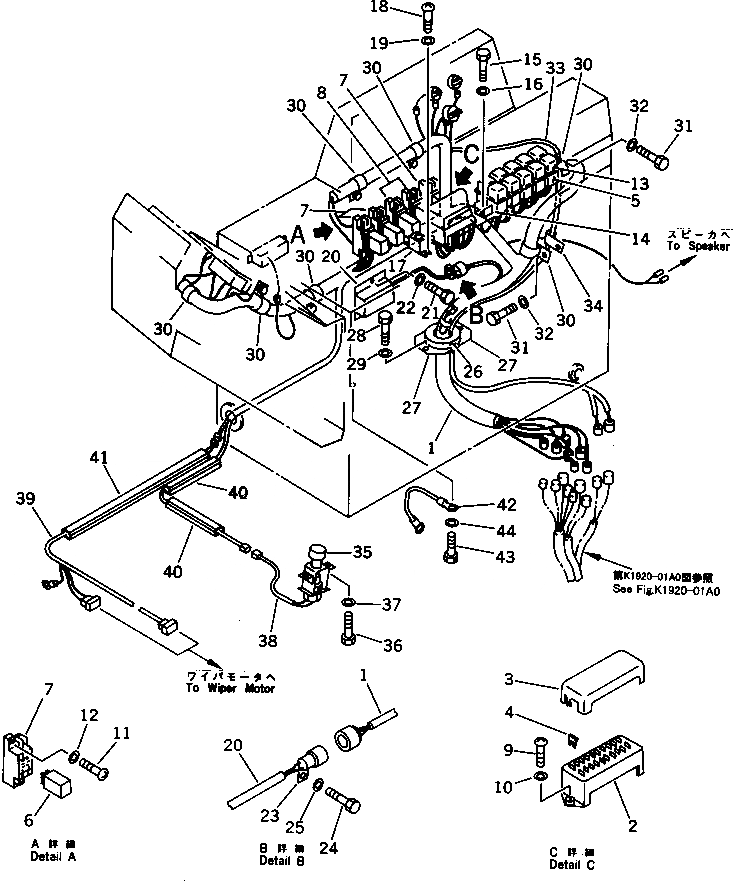
1

21T-06-71512

WIRING HARNESS

2

21T-06-71480

BOX

3

21T-06-71490

COVER

4

283-06-16190

FUSE, 10A

4

22W-06-13160

FUSE, 20A

5

22W-06-13460

CONNECTOR

6

21T-06-57120

RELAY

7

209-06-12420

SOCKET

8

209-06-12390

RELAY ASS'Y

9

01220-40620

SCREW

10

01641-20608

WASHER

11

01220-40416

SCREW

12

01641-20405

WASHER

13

21T-06-71760

RELAY ASS'Y

14

21T-06-71551

BRACKET

15

01010-50612

BOLT

16

01643-30623

WASHER

17

207-06-31160

BUZZER

18

01220-40412

SCREW

19

01642-20405

WASHER

20

21T-06-71690

TIMER

21

01010-50612

BOLT

22

01643-30623

WASHER

23

08052-12411

CLIP

24

01010-50612

BOLT

25

01643-30623

WASHER

26

209-06-51470

GROMMET

27

21T-06-71680

PLATE

28

01010-51030

BOLT

29

01643-31032

WASHER

30

08036-02514

CLIP

31

01010-51020

BOLT

32

01643-31032

WASHER

33

21T-979-7421

WIRING HARNESS

34

08036-00814

CLIP

35

21T-06-11901

SWITCH ASS'Y

36

01010-50812

BOLT

37

01643-30823

WASHER

38

209-06-21240

WIRING HARNESS

39

21T-06-71860

WIRING HARNESS

40

21T-06-71940

COVER

41

21T-06-71950

COVER

42

08028-12055

CABLE

43

01010-51025

BOLT

44

01643-31032

WASHER

Выбрано товаров: 0