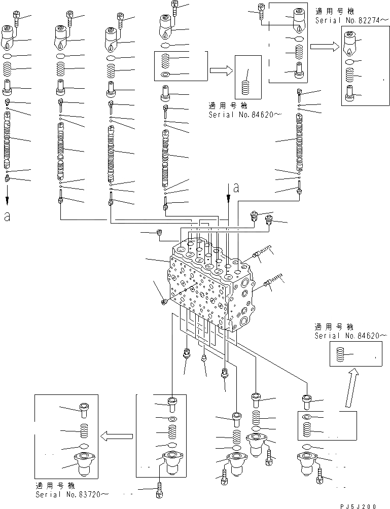
Запчасти Komatsu PC200-6H ОСНОВН. КЛАПАН (/9)(№8-87999) ОСНОВН. КОМПОНЕНТЫ И РЕМКОМПЛЕКТЫ

Схема запчастей Komatsu PC200-6H - ОСНОВН. КЛАПАН (/9)(№8-87999) ОСНОВН. КОМПОНЕНТЫ И РЕМКОМПЛЕКТЫ
1
2
3
4
5
6
7
7
7
7
7
7
7
7
8
8
9
9
9
9
9
9
9
9
9
9
10
10
10
10
10
10
10
10
11
11
11
11
11
11
11
11
11
11
11
12
12
12
13
13
13A
13A
13A
13A
14
14
14
14
15
15
15
16
16
16
16
16
16
16
16
16
16
16
17
17
17
17
17
17
17
17
17
17
17
18
18
18
18
18
18
18
18
18
19
19
19
20
20
21
21
22
22
23
23
FIT
1:1
100%

Артикул

Название

Примечание

Количество

|1

723-46-10200

VALVE ASS'Y

|1

723-46-10107

VALVE ASS'Y

|1

723-46-10105

VALVE ASS'Y

|1

723-46-10103

VALVE ASS'Y

1

BLOCK,VALVE

2

SPOOL

|2

SPOOL

3

SPOOL

4

SPOOL

|4

SPOOL

5

SPOOL

|5

SPOOL

|5

SPOOL

6

SPOOL

|6

SPOOL

|6

SPOOL

7

723-46-15130

PLUG

8

723-46-15140

PLUG

9

07002-10823

O-RING

10

708-7T-16460

BALL

11

723-46-15120

RETAINER

12

723-46-14110

SPRING

13

723-46-14161

SPRING

|13

723-46-14161

SPRING

13A

723-46-14170

SPRING

|13A

723-46-14170

SPRING

|13A

723-46-14170

SPRING

14

723-46-14131

SPRING

|14

723-46-14131

SPRING

15

723-46-15250

SHIM

|15

723-46-15250

SHIM

16

723-46-15110

CASE

17

07430-71380

O-RING

18

01252-30820

BOLT

19

PLUG

|19

PLUG

20

723-46-15150

VALVE

21

723-46-14150

SPRING

22

723-46-41110

VALVE

23

723-46-41120

VALVE

Выбрано товаров: 40