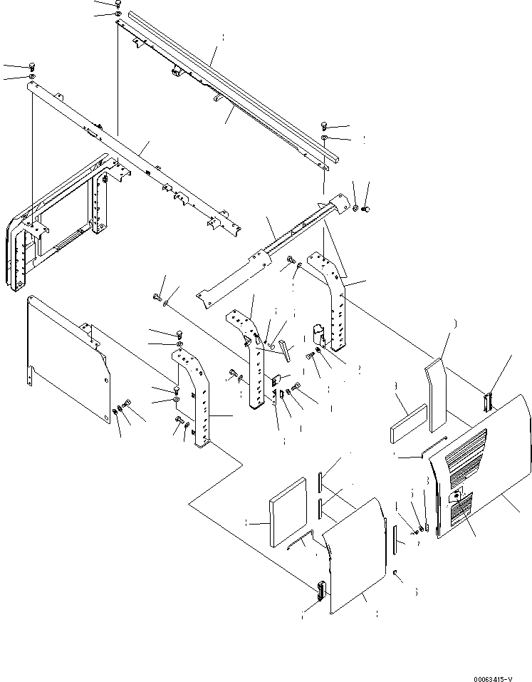
Запчасти Komatsu PC220LC-8 БОКОВ. КРЫШКА¤ ЛЕВ. ЧАСТИ КОРПУСА

Схема запчастей Komatsu PC220LC-8 - БОКОВ. КРЫШКА¤ ЛЕВ. ЧАСТИ КОРПУСА
1
2
3
4
5
6
7
8
9
10
11
12
13
14
14
15
16
17
18
19
20
21
22
23
24
25
26
27
28
29
30
31
32
33
34
35
36
37
37
38
39
40
41
42
43
44
45
46
47
48
49
50
51
51
51
52
52
52
FIT
1:1
100%

Артикул

Название

Примечание

Количество

1

20Y-54-71312

FRAME

2

20Y-54-71323

FRAME

3

20Y-54-71331

FRAME

4

20Y-54-71341

FRAME

5

01010-81225

BOLT

6

01643-31232

WASHER

7

206-54-21282

COVER

8

20Y-54-63414

HINGE (WELDED)

9

20Y-54-71372

LOCK (WELDED)

10

20Y-54-72870

SHEET

11

01010-81225

BOLT

12

01643-31232

WASHER

13

206-54-21261

COVER

14

20Y-54-63390

SHEET

15

20Y-54-63414

HINGE (WELDED)

16

20Y-54-73841

SHEET

17

20Y-54-73752

SHEET

18

01010-81225

BOLT

19

01643-31232

WASHER

20

20Y-54-61470

PLATE

21

01010-81225

BOLT

22

01643-31232

WASHER

23

205-54-53550

DOVE TAIL

24

01010-80612

BOLT

25

01643-30623

WASHER

26

20Y-54-28170

BRACKET

27

01010-81225

BOLT

28

01643-31232

WASHER

29

205-54-51970

DOVE TAIL

30

01010-80616

BOLT

31

01643-30623

WASHER

32

20Y-54-61372

BRACKET

33

01010-81225

BOLT

34

01643-31232

WASHER

35

20Y-54-11611

STOPPER

36

01580-11008

NUT

37

20Y-54-29232

BAR

38

20Y-54-71361

SHEET

39

20Y-54-72750

SHEET

40

20Y-54-72740

SHEET

41

20Y-54-71222

FRAME

|$65

20Y-54-74831

FRAME

42

FRAME

43

20Y-54-71241

SHEET

44

01010-81230

BOLT

45

01643-31232

WASHER

46

20Y-54-12550

COLLAR

47

01010-81225

BOLT

48

01643-31232

WASHER

49

01010-81230

BOLT

50

01643-31232

WASHER

51

01010-81230

BOLT

52

01643-31232

WASHER

Выбрано товаров: 0