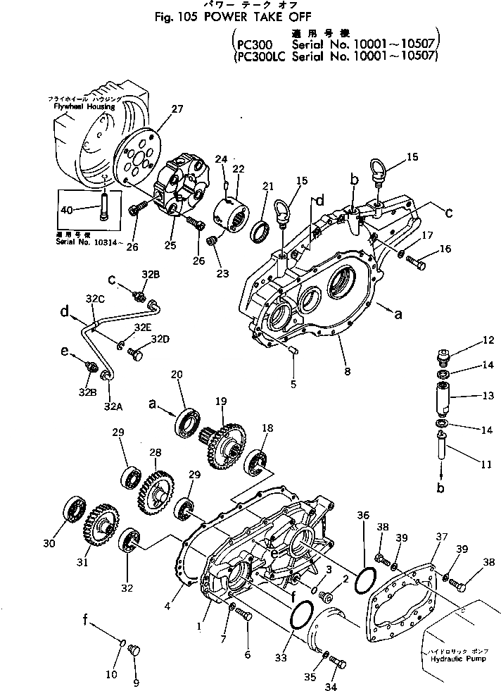
Запчасти Komatsu PC300-1 МЕХ-М ОТБОРА МОЩНОСТИ(№-7) КОМПОНЕНТЫ ДВИГАТЕЛЯ И ЭЛЕКТРИКА

Схема запчастей Komatsu PC300-1 - МЕХ-М ОТБОРА МОЩНОСТИ(№-7) КОМПОНЕНТЫ ДВИГАТЕЛЯ И ЭЛЕКТРИКА
FIT
1:1
100%

Артикул

Название

Примечание

Количество

1

207-38-11190

CASE

2

07040-12414

PLUG

3

07002-02434

O-RING

4

207-38-11160

GASKET

5

04020-01638

PIN,DOWEL

6

01010-31240

BOLT

7

01643-31232

WASHER

8

207-38-11180

CASE

9

07040-11209

PLUG

10

07002-01223

O-RING

11

207-38-11250

TUBE

12

232-23-11220

BREATHER

|12

07030-03034

BREATHER

13

207-38-11261

PIPE

|13

207-38-11260

PIPE

14

07005-03016

GASKET

15

04530-12438

BOLT,EYE

16

01010-31260

BOLT

17

01643-31232

WASHER

18

207-38-11310

BEARING

|18

06030-06014

BEARING

19

207-38-11210

GEAR

20

207-38-11320

BEARING

|20

06040-06215

BEARING

21

07012-10075

SEAL,OIL

|21

07012-00075

SEAL,OIL

22

208-38-11140

BOSS

23

208-38-11150

BOLT

24

04020-00820

PIN,DOWEL

25

208-38-11120

COUPLING

26

208-38-11130

BOLT

27

208-38-11110

FLANGE

28

207-38-11140

GEAR

29

06043-00308

BEARING

30

06030-06310

BEARING

31

207-38-11220

GEAR

32

06030-06309

BEARING

32A

207-38-11280

TUBE

32B

07213-50610

CONNECTOR

32C

04434-00608

CLIP

32D

01010-30816

BOLT

32E

01602-00825

WASHER,SPRING

33

07000-02130

O-RING

34

01010-31235

BOLT

35

01643-31232

WASHER

36

07000-02115

O-RING

37

207-38-11170

PLATE

38

01010-31245

BOLT

39

01643-31232

WASHER

40

207-38-11330

TUBE

Выбрано товаров: 50