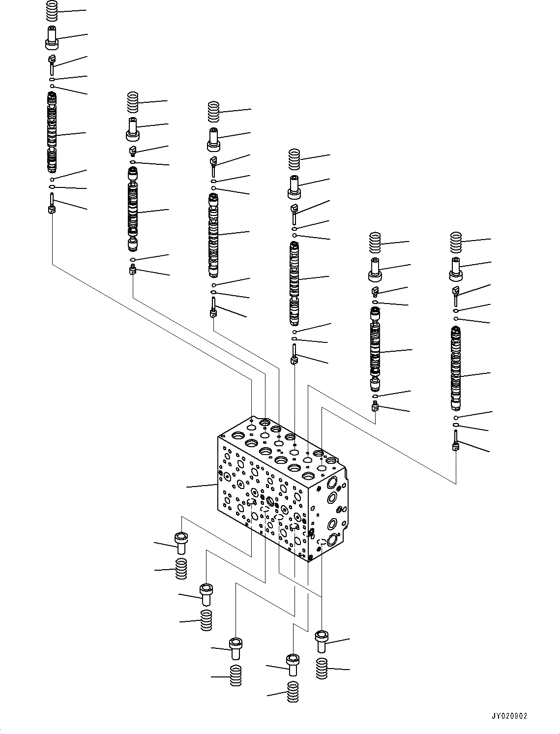
Запчасти Komatsu PC300-8M0 УПРАВЛЯЮЩ. КЛАПАН (7-СЕКЦИОНН.) (/) H [ГИДРАВЛИКА]

Схема запчастей Komatsu PC300-8M0 - УПРАВЛЯЮЩ. КЛАПАН (7-СЕКЦИОНН.) (/) H [ГИДРАВЛИКА]
8
8
11
13
15
11
4
9
9
13
14
8
9
11
13
13
15
16
16
12
12
16
14
12
12
11
9
8
7
6
5
3
2
1
11
14
11
8
8
8
8
11
13
16
11
14
12
14
13
10
10
10
10
10
10
10
10
10
10
10
10
FIT
1:1
100%

Артикул

Название

Примечание

Количество

-

723-47-25602

VALVE ASSEMBLY, CONTROL

-

723-47-25601

VALVE ASSEMBLY, CONTROL

-

BODY SUBASSEMBLY

1

BLOCK, VALVE

2

SPOOL

3

SPOOL

4

SPOOL

5

SPOOL

6

SPOOL

7

SPOOL

8

723-46-15130

PLUG

9

723-46-15140

PLUG

10

07002-10823

O-RING

11

708-7T-16460

BALL

12

723-46-15120

RETAINER

13

723-46-15690

RETAINER

14

723-46-14110

SPRING

15

723-46-14170

SPRING

16

723-46-14131

SPRING

Выбрано товаров: 19