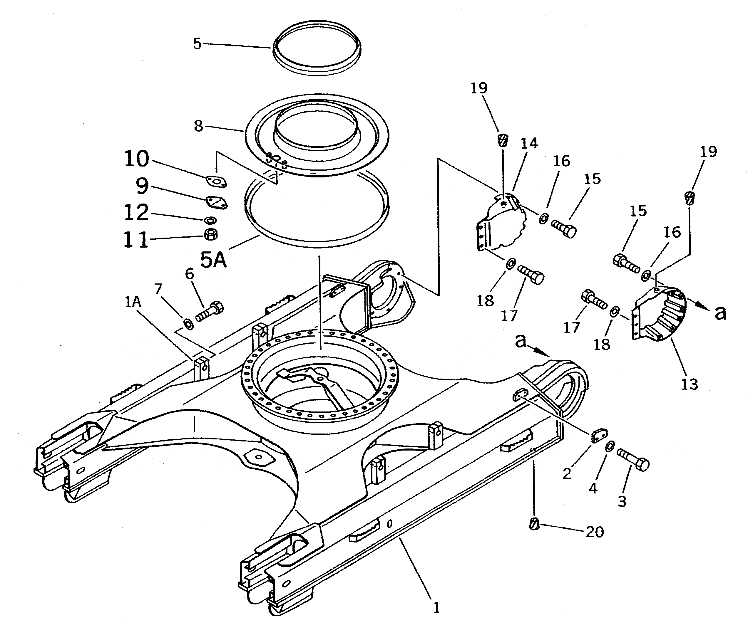
Запчасти Komatsu PC300LC-5 ГУСЕНИЧНАЯ РАМА(№-9) ХОДОВАЯ

Схема запчастей Komatsu PC300LC-5 - ГУСЕНИЧНАЯ РАМА(№-9) ХОДОВАЯ
FIT
1:1
100%

Артикул

Название

Примечание

Количество

G-1

207-30-X3140

FRAME GROUP

1

207-30-52114

FRAME

1

207-30-52112

FRAME

1

207-30-52111

FRAME

1A

207-30-51270

PLATE

2

207-30-52121

PLATE

3

01010-32070

BOLT

3

01010-52070

BOLT

4

01643-32060

WASHER

5

205-30-71170

SEAL

5A

207-30-51260

SEAL

6

01011-32000

BOLT

6

01011-52000

BOLT

7

01643-32060

WASHER

G-2

207-30-X2260

COVER GROUP

8

207-30-51211

COVER

9

205-30-71181

COVER

10

205-30-71191

GASKET

11

01580-11008

NUT

12

01643-31032

WASHER

G-3

207-30-X2270

FINAL COVER GROUP

13

207-30-51241

CASE,L.H.

14

207-30-51251

CASE,R.H.

15

01010-51255

BOLT

16

01643-31232

WASHER

17

01010-51240

BOLT

18

01643-31232

WASHER

19

07049-01215

PLUG

20

07049-02430

PLUG,(FOR W/O. FULL ROLLER GUARD)

Выбрано товаров: 29