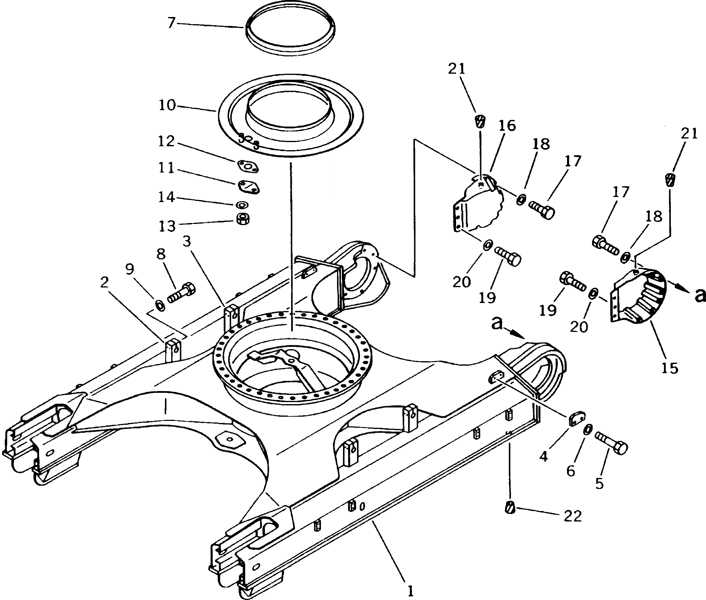
Запчасти Komatsu PC300NLC-5K ГУСЕНИЧНАЯ РАМА ХОДОВАЯ

Схема запчастей Komatsu PC300NLC-5K - ГУСЕНИЧНАЯ РАМА ХОДОВАЯ
FIT
1:1
100%

Артикул

Название

Примечание

Количество

1

207-30-51511

FRAME,TRACK

2

207-30-51280

PLATE (WELDED)

3

207-30-51270

PLATE (WELDED)

4

207-30-52121

PLATE

5

01010-32070

BOLT

6

01643-32060

WASHER

7

205-30-71170

SEAL

8

01011-32000

BOLT

9

01643-32060

WASHER

10

207-30-51211

COVER

11

205-30-71181

COVER

12

205-30-71191

GASKET

13

01580-11008

NUT

14

01643-31032

WASHER

15

207-30-51241

CASE,L.H.

16

207-30-51251

CASE,R.H.

17

01010-51255

BOLT

18

01643-31232

WASHER

19

01010-51240

BOLT

20

01643-31232

WASHER

21

07049-01215

PLUG

22

07049-02430

PLUG

Выбрано товаров: 22