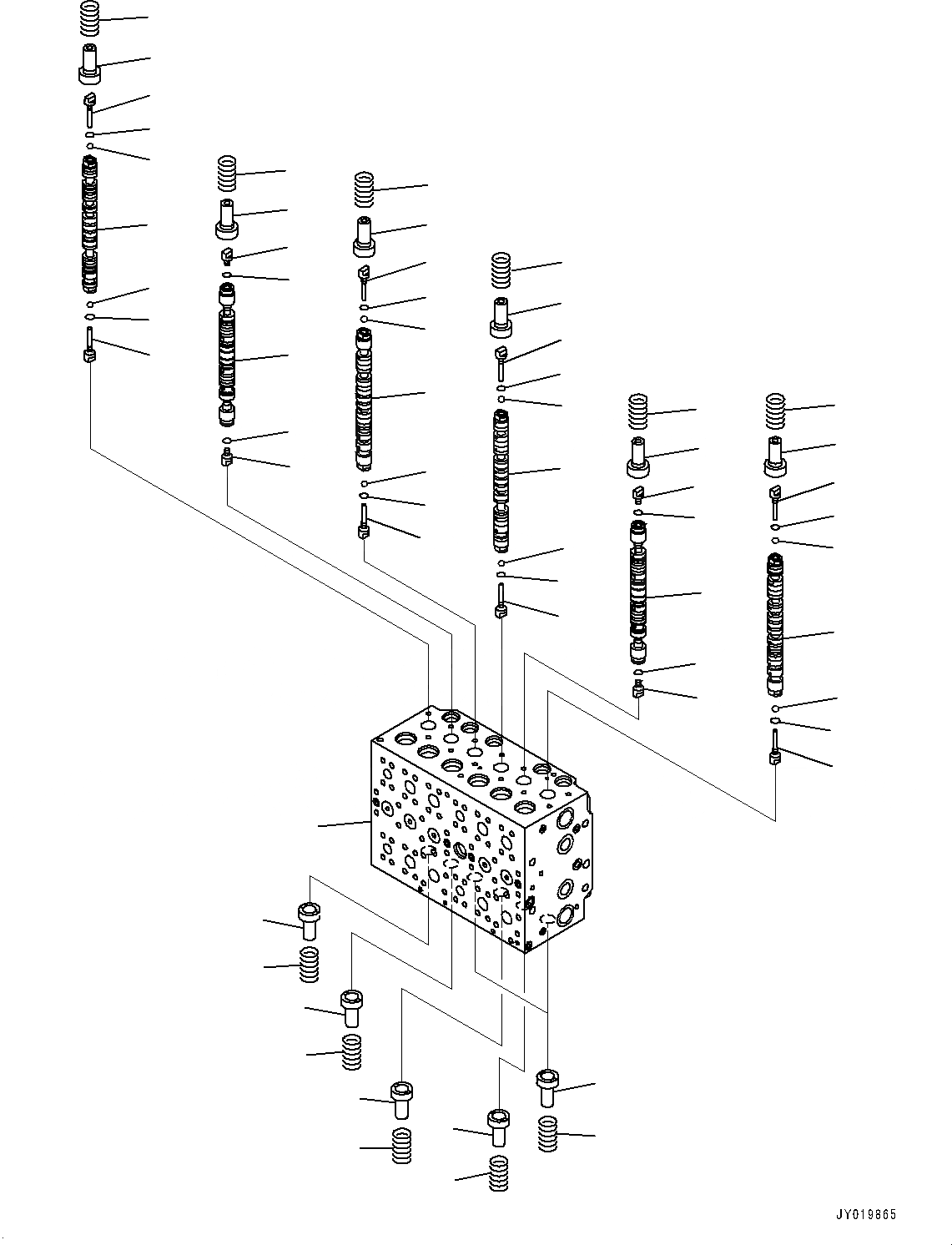
Запчасти Komatsu PC360LC-10 УПРАВЛЯЮЩ. КЛАПАН, 8-СЕКЦИОНН. (/) (№7-) УПРАВЛЯЮЩ. КЛАПАН, С -СЕРВИСНЫЙ КЛАПАН

Схема запчастей Komatsu PC360LC-10 - УПРАВЛЯЮЩ. КЛАПАН, 8-СЕКЦИОНН. (/) (№7-) УПРАВЛЯЮЩ. КЛАПАН, С -СЕРВИСНЫЙ КЛАПАН
7
7
9
10
12
14
10
9
9
3
8
8
12
13
9
9
7
8
9
10
12
12
14
15
15
11
11
15
13
11
11
10
9
8
7
6
5
4
3
2
1
9
10
13
10
9
7
9
7
7
7
9
10
12
15
10
9
13
11
13
12
FIT
1:1
100%

Артикул

Название

Примечание

Количество

|$0

723-48-26800

Valve Assembly, Control

|$1

Body Subassembly

1

Block, Valve

2

Spool

3

Spool

4

Spool

5

Spool

6

Spool

7

723-46-15130

Plug

8

723-46-15140

Plug

9

07002-10823

O-ring

10

708-7T-16460

Ball

11

723-46-15120

Retainer

12

723-46-15690

Retainer

13

723-46-14110

Spring

14

723-46-14170

Spring

15

723-46-14131

Spring

Выбрано товаров: 17