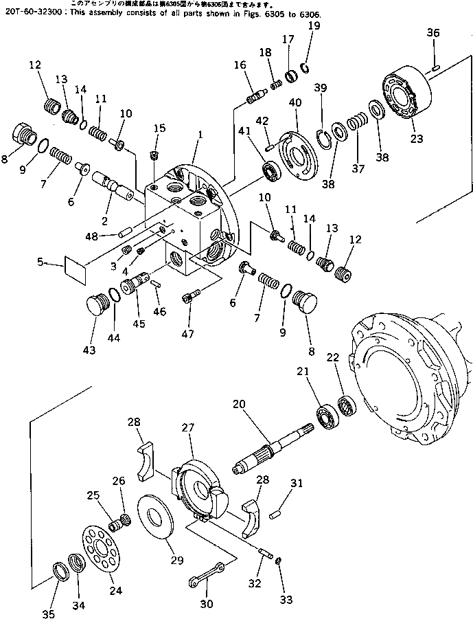
Запчасти Komatsu PC40-5 МОТОР ХОДА (/) (УСИЛЕНН.) УПРАВЛ-Е РАБОЧИМ ОБОРУДОВАНИЕМ

Схема запчастей Komatsu PC40-5 - МОТОР ХОДА (/) (УСИЛЕНН.) УПРАВЛ-Е РАБОЧИМ ОБОРУДОВАНИЕМ
FIT
1:1
100%

Артикул

Название

Примечание

Количество

|1

20T-60-32300

TRAVEL MOTOR ASS'Y

|1

TZ300B200000AA

FLANGE-SPOOL ASS'Y

|1

TZ300B210100-A

FLANGE KIT,REAR

1

FLANGE,REAR

2

SPOOL

3

TZGM1-8

PLUG

4

TZMB700-050

PLUG

5

TZ850A0006-00

PLATE¤ NAME,NAME

6

TZ300A2052-00

STOPPER

7

TZ300A2056-00

SPRING

8

TZ300A2051-00

PLUG

9

TZJB2401-P22-9

O-RING (KIT)

10

TZ300A2054-00

VALVE

11

TZ300A2055-00

SPRING

12

TZ300B2053-00

PLUG

13

TZ300B2058-00

GUIDE

14

07000-12012

O-RING (KIT)

15

TZGM1-4

PLUG

16

TZ300B2108-00

VALVE ASS'Y

17

TZ300B2039-00

STOPPER

18

TZ300B2043-00

SPRING

19

TZ300B2042-00

RING

20

TZ300B2002-00

SHAFT

21

06000-06203

BEARING,BALL

22

TZ15Z-17-35-8

SEAL,OIL (KIT)

23

TZ550A2004-00

BLOCK,CYLINDER

24

TZ550A2007-00

PLATE,RETAINER

|25

TZ300B2105-00

PISTON KIT

25

PISTON

26

SHOE

27

TZ300B200300-A

PLATE,SWASH

28

TZ300B2033-00

GUIDE

29

TZ300B2032-00

PLATE,THRUST

30

TZ300B2036-00

ROD

31

TZ300B2017-00

PIN

32

TZ300B2040-00

PIN

33

TZJB2804-S6

RING,SNAP

34

TZ300A2008-00

BALL,THRUST

35

TZ550A2011-00

WASHER KIT

36

TZJB1354-2-12

PIN

37

TZ550A2014-00

SPRING

38

TZ300A2010-00

WASHER

39

TZIRTW-32

RING,SNAP

40

TZ550A2009-00

PLATE,TIMING

41

06000-06201

BEARING,BALL

42

TZJB1354-4-10

PIN

43

TZ300B2037-00

PLUG

44

07000-12020

O-RING (KIT)

45

TZ300B2035-00

PISTON

46

TZ300B2041-00

PIN

47

01252-30820

BOLT

48

TZJB1354-8-16

PIN

Выбрано товаров: 52