Запчасти Komatsu PC400-5D ГУСЕНИЧНАЯ РАМА(№-) ХОД И ХОДОВАЯ

Схема запчастей Komatsu PC400-5D - ГУСЕНИЧНАЯ РАМА(№-) ХОД И ХОДОВАЯ
FIT
1:1
100%

Артикул

Название

Примечание

Количество

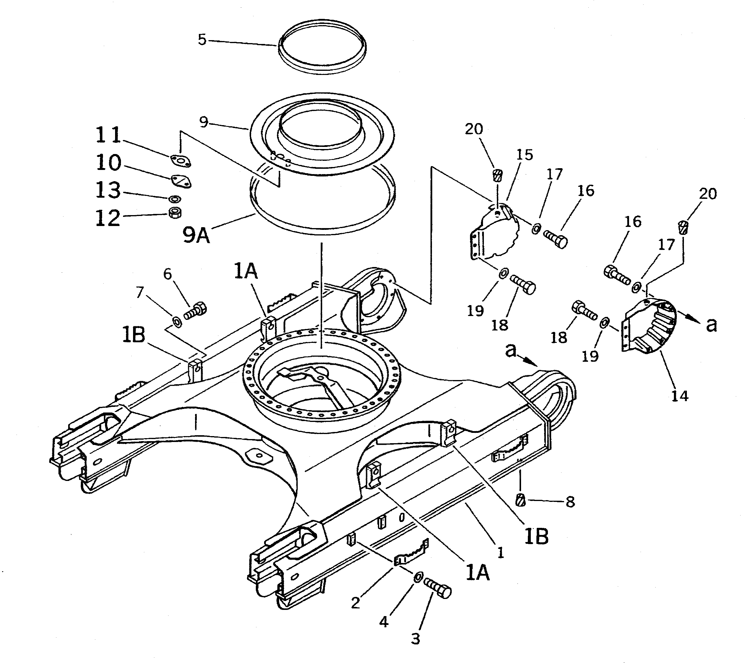
1

208-30-51270

FRAME

2

208-30-51260

BRACKET

3

01010-51640

BOLT

4

01643-31645

WASHER

5

208-30-38150

SEAL

6

01011-32000

BOLT

7

01643-32060

WASHER

8

07049-02430

PLUG

9

208-30-51211

COVER

10

205-30-71181

COVER

11

205-30-71191

GASKET

12

01580-11008

NUT

13

01643-31032

WASHER

14

208-30-51240

CASE,L.H.

15

208-30-51250

CASE,R.H.

16

01010-51665

BOLT

17

01643-31645

WASHER

18

01010-51645

BOLT

19

01643-31645

WASHER

20

07049-01215

PLUG

Выбрано товаров: 20