Запчасти Komatsu PC400-5D ГУСЕНИЧНАЯ РАМА(№-) ХОД И ХОДОВАЯ

Схема запчастей Komatsu PC400-5D - ГУСЕНИЧНАЯ РАМА(№-) ХОД И ХОДОВАЯ
FIT
1:1
100%

Артикул

Название

Примечание

Количество

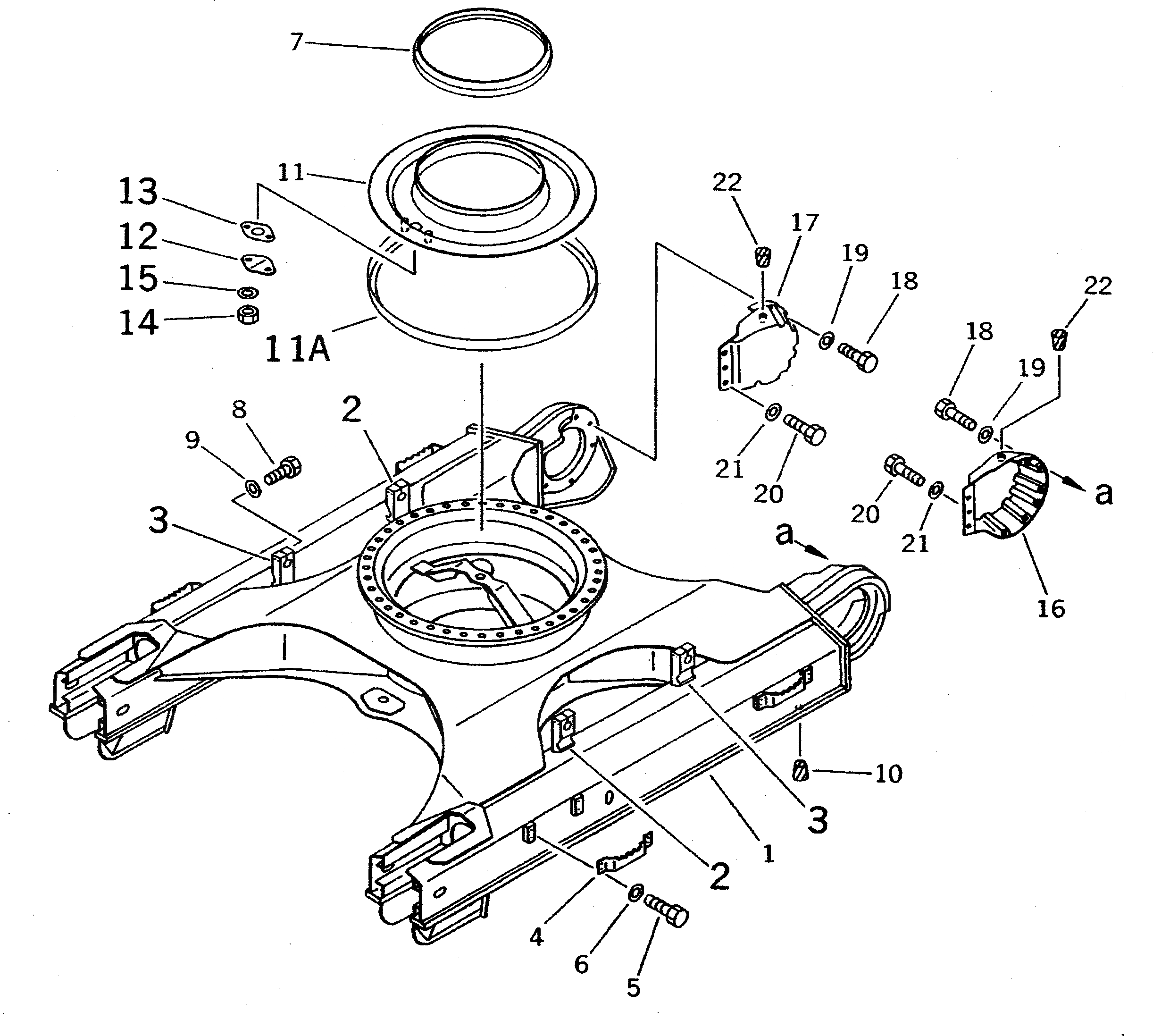
1

208-30-51271

FRAME

2

208-30-51420

PLATE (WELDED)

3

208-30-51410

PLATE (WELDED)

4

208-30-51260

BRACKET

5

01010-51640

BOLT

6

01643-31645

WASHER

7

208-30-38151

SEAL

8

01011-32000

BOLT

9

01643-32060

WASHER

10

07049-02430

PLUG

11

208-30-51211

COVER

12

205-30-71181

COVER

13

205-30-71191

GASKET

14

01580-11008

NUT

15

01643-31032

WASHER

16

208-30-51240

CASE,L.H.

17

208-30-51250

CASE,R.H.

18

01010-51665

BOLT

19

01643-31645

WASHER

20

01010-51645

BOLT

21

01643-31645

WASHER

22

07049-01215

PLUG

Выбрано товаров: 22