Запчасти Komatsu PC400LC-5 КОВШ .M¤ MM (ВЕРТИКАЛЬН. ПАЛЕЦ) РАБОЧЕЕ ОБОРУДОВАНИЕ (ЭКСКАВАТ.)

Схема запчастей Komatsu PC400LC-5 - КОВШ .M¤ MM (ВЕРТИКАЛЬН. ПАЛЕЦ) РАБОЧЕЕ ОБОРУДОВАНИЕ (ЭКСКАВАТ.)
FIT
1:1
100%

Артикул

Название

Примечание

Количество

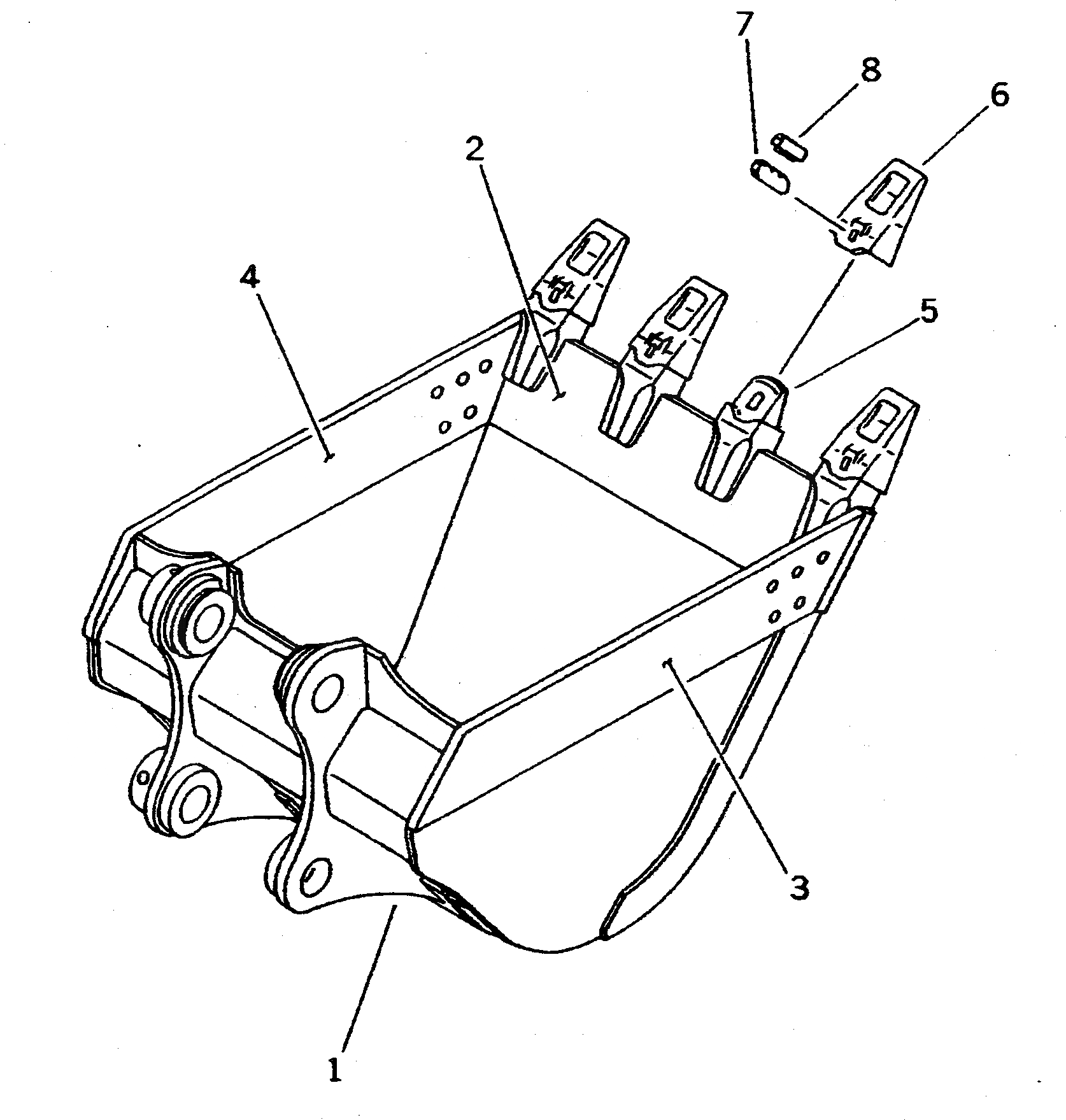
G-1

208-926-X110

BUCKET GROUP

1

208-926-5110

BUCKET

2

208-926-5120

PLATE (WELDED)

3

208-70-54130

PLATE (WELDED)

4

208-70-54120

PLATE (WELDED)

5

208-70-34150

ADAPTER (WELDED)

6

208-70-34211

TOOTH

7

208-70-34220

PIN

8

208-70-34191

LOCK

Выбрано товаров: 9