Запчасти Komatsu PC400ST-6 ОСНОВН. КЛАПАН (-АКТУАТОР) (/) ОСНОВН. КОМПОНЕНТЫ И РЕМКОМПЛЕКТЫ

Схема запчастей Komatsu PC400ST-6 - ОСНОВН. КЛАПАН (-АКТУАТОР) (/) ОСНОВН. КОМПОНЕНТЫ И РЕМКОМПЛЕКТЫ
1
2
3
4
5
6
7
7
7
7
7
7
7
7
8
8
9
9
9
9
9
9
9
9
9
9
10
10
10
10
10
10
10
10
11
11
11
11
11
11
12
13
14
14
15
15
15
16
16
17
17
17
18
18
19
19
20
20
21
21
22
22
23
23
24
24
24
24
24
24
24
25
25
25
25
25
25
25
25
25
25
26
26
26
26
26
26
26
26
26
26
27
28
29
30
31
32
33
33
33
33
34
34
35
35
FIT
1:1
100%

Артикул

Название

Примечание

Количество

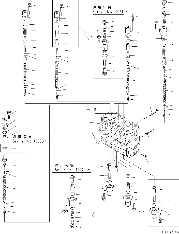
|1

723-48-19303

CONTROL VALVE

|1

723-48-17300

CONTROL VALVE

|1

723-48-17100

CONTROL VALVE

|1

BODY SUB ASS'Y

|1

BODY SUB ASS'Y

|1

BODY SUB ASS'Y

1

BLOCK,VALVE

|1

BLOCK,VALVE

2

SPOOL

3

SPOOL

4

SPOOL

|4

SPOOL

5

SPOOL

|5

SPOOL

6

SPOOL

7

723-46-15130

PLUG

8

723-46-15140

PLUG

9

07002-10823

O-RING

10

708-7T-16460

BALL

11

723-46-15120

RETAINER

|11

723-46-15120

RETAINER

12

723-46-15260

RETAINER

13

723-46-15250

SHIM

14

723-46-14110

SPRING

15

723-46-14170

SPRING

16

723-46-14250

SPRING

17

723-46-14131

SPRING

|17

723-46-14131

SPRING

18

723-46-15610

CASE

19

723-46-15630

PLUG

20

709-25-11390

O-RING

21

723-46-15640

PISTON

22

702-73-11510

SEAL

23

723-46-16210

RETAINER

24

723-46-15110

CASE

|24

723-46-15110

CASE

25

07430-71380

O-RING

26

01252-60820

BOLT

|26

01252-30820

BOLT

27

723-46-15410

CASE

28

723-46-15420

RETAINER

29

723-46-15450

PLUG

30

07002-13034

O-RING

|30

07002-03034

O-RING

31

723-46-15440

SPRING

32

723-46-15430

PISTON

33

PLUG

|33

PLUG

34

723-46-15150

VALVE

35

723-46-14150

SPRING

Выбрано товаров: 50